功率放大器的基本知识

 

一般视听电路中的功率放大(简称功放)电路是在电压放大器之后,把低频信号再进一步放大,以得到较大的输出功率,最终用来推动扬声器放音或在电视机中提供偏转电流。

一、功率放大电流的特点

对功放电路的了解或评价,主要从输出功率、效率和失真这三方面考虑。

1、为得到需要的输出功率,电路须选集电极功耗足够大的三极管,功放管的工作电流和集电极电压也较高。电路设计使用中首先要考虑怎样充分地发挥三极管功能而又不损坏三极管。由于电路中功放管工作状态常接近极限值,所以功放电流调整和使用时要小心,不宜超限使用。

2、从能耗方面考虑,功放输出的功率最终是由电源提供的,例如收音机中功放耗电要占整机的2/3,因此要十分注意提高电路效率,即输出功率与耗电功率的比值。

3、功放电路的输入信号已经几级放大,有足够强度,这会使功放管工作点大幅度移动,所以要求功放电路有较大的动态范围。功放管的工作点选择不当,输出会有严重失真。

二、常用功率放大电路的原理

单只三极管输出的功放电路输出小、效率低,日用电器中已很少见。目前常采用的是推挽电路形式。

图1是用耦合变压器的推挽电路原理图。它的特点是三极管静态工作电流接近于零,放大器耗电及少。有信输入时,电路工作电流虽大,但大部分功率都输出到负载上,本身损耗却不大,所以电源利用率较高。这个电路中每只三极管只在信号的半个周期内导通工作,为避免失真,所以采用两只三极管协调工作的方式。图中输入变压器B1的次级有一个接地的中心抽头。在音频信号输入时,B1次级两个大小相等、极性相反的信号分别送到BG1和BG2的发射结。在输入信号的正半周时间里,BG1管因加的是反向偏压而截止,只有BG2能将信号放大,从集电极输出;而在信号负半周,BG1得到正高偏压,能将这半个周期的信号放大输出,而BG2却截止。电路中的两只三极管虽然各自放大了信号的半个同期,但它们的输出电流是分先后通过输出变压器B2的,所以在B2的次级得到的感应电流又能全成一个完整的输出信号。

这个功放电路中,为了解决阻抗匝配和信号相位等问题,输入与输出变压器是不可少的。但是,优质变压器的制作在材料和工艺上都比较困难,它本身总还要消耗一部分能量,降低电路的效率,而且变压器的频率特性不好,使电路对不同频率信号输出很不均匀,会造成失真,所以为了提高功放质量,人们更多地使用无变压器(OTL)功率放大电路。

图2是互补对称推挽功放电路原理图。这里用了两只放大性能相同,而导电极性相反的三极管(称为互补管)。图中BG1是NPN管。放大器输入交流信号的正半周时,对BG1管来说,基极电压为正极性,发射极为负极性,发射结有正向偏压,三极管能够工作。但BG2却因发射结加了反向偏压而截止。因此,信号的正半周由BG1管放大。在信号负半周时,情形正相反,BG2管能够工作,将信号的负半周放大。放大后的信号由两只三极管轮流送出,在扬声器上重新合成完整的信号。

三 实际电路分析

推挽电路中的两只三极管各放大信号的半个周期,这就要求两管放大性能相近(β值相差10%以内),否则放大后的信号两半周期幅度不同,将出现明显失真。交越失真也是推挽电路的特有问题。象上面原理图中的三极管都没有加静态偏流,在输入信号很弱时,三极管放大能力很小,甚至会因发射结不能导通而失去放大作用。这样每当输入信号幅度接近零时,也就是在两只推挽管轮换工作开始和终了的时候,输出信号就不能很好衔接,出现严重失真。为了解决这些问题,在许多实际应用电路中,都要为三极管加上很小的正偏压,使电路既高效又能减小失真。

图3是收音机中常用的功放电路。它的静态工作电流由偏置电阻R8调整,一般两管总静态集电极电流为4~8mA。R10为负反馈电阻,用以减小失真并降低对三极管“配对”要求。为了减小输入信号在R9、R10这两电阻上的损失,它们的阻值都比较小。电容人C7用来改善音质。

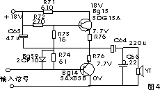
图4是红岩牌电视机伴音功放电路。与原理图3相比,它有下面几处不同:

原理图中用两组电源供电,实际使用上很不方便,这里在负载扬声器上串入一只大容量电容C64。对音频电流来说,C64可以看成是通路。输入信号正半周时,BG13管的输出电流通过扬声器对是C64充电,在它上面产生极性“左正右负”的电压。在信号负半周时,BG13截止,电容C64即通过BG14和扬声器放电,充当了BG14的电源。这样只用一组电源,就能使电路正常工作。

为了减小失真,电路也要为三极管提供静态电流。电阻R73既是前级电压放大管BG12(图中未画出)负载的一部分,又是互补功放管的基极偏流电阻。当BG12的输出电流通过R73,及二极管BG39时,在它们上面产生的电压降即为BG13、BG14两管发射结偏压之和(两管发射极电阻很小,可忽略)。这个电压的大小,决定了互补功放管的工作电流。R73阻值变化或是通过它的前级工作电流变化时,都会影响功放管的工作点,这是在调整时要注意的。

与R73串联的二极管BG39是用来稳定互补管静态工作点的。它是一只硅二极管,电流通过它时在上面产生0.7V左右的电压降。环境温度升高时,二极管的正向电阻降低,两端的电压降也会减小,便使互补管的基极偏压跟着降低,抵消了工作电流因温升而增大的趋势。电阻R74与二极管并联,可防止二极管断路损坏时,功放管因电流过大而烧毁。

电路中,电容C63有着很重要的作用。因为对音频信号来说,电源可以看成是一个通路,所以BG13的集电极和BG14一样是“交流接触地”的。如果没有C63,信号将从基极和集电极之间送入。这种以集电极为输入和输出信号公共端的“共集电极接法”增益较低,不宜用在功放电路中。接进C63以后,它对音频信号也可看为通路,所以输入信号对BG13是通过R72加在基极和发射极上;对BG14则是通过R73、R72加到基极和发射极上。这样,电路就变成了增益高得多的“共发射极接法”,大大提高了输出功率。电阻R71的作用是起隔离作用,不使DG13的集电极与发射极交流短路。