概述:NCP1587A是安森美半导体出品的一款低成本PWM控制器,工作电压范围为5V或12V。它够产生低至 0.8V 的输出电压。它提供1A门极驱动器设计以及内部设置的200kHz振荡器。 门极驱动器的其他提高能效的功能包括自适应非重叠电路。 NCP1587A还集成了外部补偿误差放大器和电容器可编程软启动功能、保护功能包括可编程的短路保护和欠压锁定。
一、NCP1587A功能和特性
• 输入电压范围为 4.5 至 13.2 V
• 275 kHz (NCP1587) 和 200 kHz (NCP1587A) 内部振荡器
• 升压引脚工作电压为 30 V
• 电压模式PWM控制
• 0.8 V ±1.0 % 内部参考电压
• 可调输出电压
• 电容可编程软启动
• 内部 1 A 栅极驱动器
• 80% 最大占空比
• 输入欠压锁定
• 可编程电流限制
• 这些器件无铅、无卤素/无 BFR,并且符合 RoHS
二、NCP1587A引脚功能
| 管脚号 | 引脚名称 | 引脚说明 |
| 1 | BST | 浮动顶栅驱动器的电源轨。要形成升压电路,请使用外部二极管将所需的输入电压带到此引脚(阴极连接到 BST 引脚)。连接一个电容器(CBST)此引脚和相位引脚之间。 C 的典型值BST范围从 0.1 F 到 1 F。确保 CBST放置在 IC 附近。 |
| 2 | TG | 顶栅 MOSFET 驱动器引脚。将此引脚连接到顶部 N 沟道 MOSFET 的栅极。 |
| 3 | GND | IC接地参考。所有控制电路都参考该引脚。 |
| 4 | BG | 底栅 MOSFET 驱动器引脚。将此引脚连接到底部 N 沟道 MOSFET 的栅极。 |
| 5 | VCC | 内部电路的供电轨。工作电源范围为 4.5 V 至 13.2 V。通过一个 1 F 电容与 GND 去耦。确保该去耦电容放置在 IC 附近。 |
| 6 | FB | 该引脚是误差放大器的反相输入。将此引脚与 COMP 引脚结合使用以补偿电压控制反馈环路。将此引脚连接到输出电阻分压器(如果使用)或直接连接到 V出去. |
| 7 | COMP/DIS | 补偿引脚。这是误差放大器 (EA) 的输出和 PWM 比较器的非反相输入。将此引脚与 FB 引脚结合使用以补偿电压控制反馈环路。补偿电容也用作软启动电容。将此引脚拉低以禁用。 |
| 8 | PHASE | 开关节点引脚。这是浮动顶栅驱动器的参考。将此引脚连接到顶部 MOSFET 的源极。 |
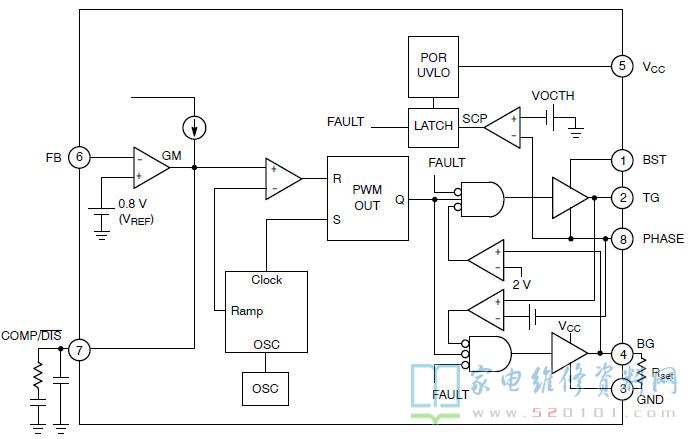
三、NCP1587A内部方框图
四、NCP1587A典型应用电路
网友评论