概述:NCP5680采用UQFN24封装,带有I2C接口,内置渐进调光功能,特别适用于驱动手机等便携产品的RGB LED装饰光和增强型LCD背光。它可实现94%峰值能效和低于1微安的待机电流,将便携设备电池工作时间延至最长。该器件封装极小,仅需4个无源组件,并具备短路和过压保护功能。
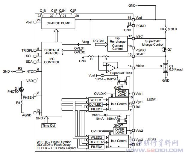
要在弱光下拍得高分辨率照片的数码相机需要高亮度闪光。虽然白光LED能提供这个等级的光能,但需要比电池所提供的高出近400%的能量。以安森美半导体的NCP5680为例,它配合电池管理及超级电容来驱动LED闪光至充分亮度,提供达10 A的大峰值电流。NCP5680的集成驱动器还可管理超级电容,处理其他峰值功率功能,如变焦、自动对焦、音频、视频、无线传输、GPS数据读取及射频(RF)放大,延长电池使用时间又兼顾纤薄型设计,节省开发时间、电路板空间及元器件成本。



网友评论