概述:ISL6521是一款一路PWM、三路LDO降压控制器,开关稳压器和线性电压基准均在线路、负载和温度范围内提供 ±2% 的静态调节,所有输出均可通过外部电阻分压器由用户调节。它采用SOIC-16封装(9.8mm X 3.8mm)工艺。



一、ISL6521功能和特性

●输入电压:3V~12V;

●输出电压可调,Vour=0.8V(1+RS4/RP4);

●基准电压:0.8V;

●振荡频率:300kHz;

●输出电压精度:±2.0%;

●驱动电流不小于120mA;

●过流保护:Ip= (40X10*/Rds)xRost(式中Rost是过流检测电阻电阻值,Rds是Q1管导通时的内阻);

●芯片过热保护:150°C。另外,ISL6521与ISL6432相比,除具备ISL6432所有电性能外,还增加了软启动功能。


二、ISL6521引脚功能


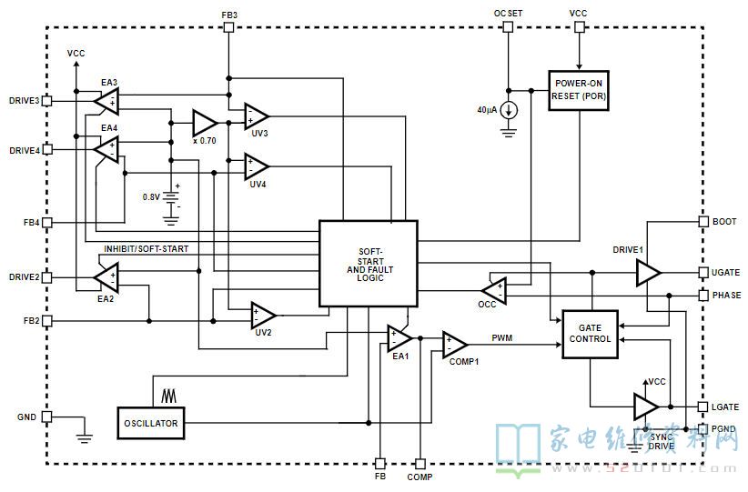
三、ISL6521内部方框图


四、ISL6521典型应用电路