用手机访问
概述:SC1104采用双列贴片8脚封装。工作电压5V或12V。开关频率300-600KHz。
一、SC1104引脚功能
二、SC1104内部方框图
三、SC1104极限参数
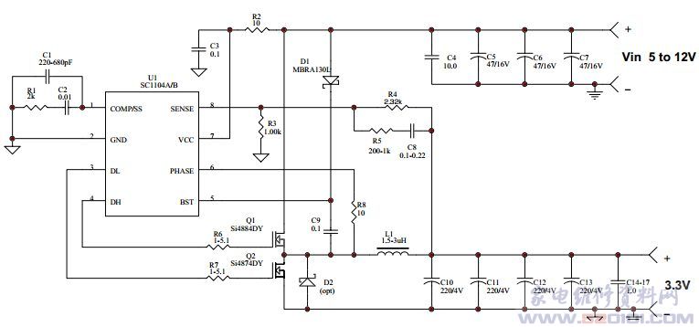
四、SC1104典型应用电路
网友评论