概述:CS2001是ONSEMI公司生产的一款开关调整和线性调整芯片。双列贴片20脚SO封装。输入电压最大25V,输出电压可调,最大7V,输出电流可控:开关调整部分1.2A,线性部分5V,100mA。

一、CS2001外观图

 

二、CS2001引脚功能排列

 

三、CS2001内部方框图

 

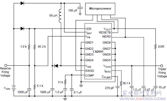
三、CS2001典型应用电路