概述:TEA2025B是一款双声道功率放大集成电路IC芯片,它具有声道分离度高,电源接通时冲击噪声小,外接元件少等优点,供电电压在2.2V~16.8V之间均可正常工作。TEA2025B引脚功能如表1所示。


一、TEA2025B引脚功能


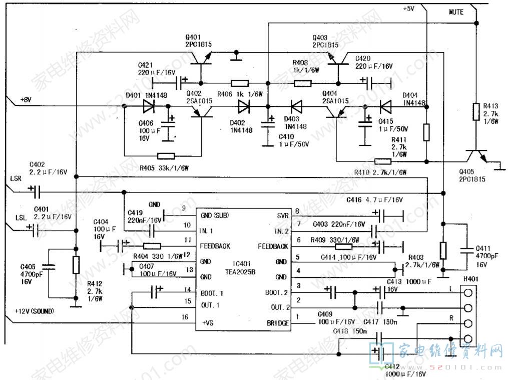
二、TEA2025B典型应用电路(在创维3P90机芯彩电中的应用)

         如下图所示,从IC101 58、59脚输出的伴音信号送到IC401 (TEA2025B)的⑦、10脚,经放大后从②、15脚输出,如图1所示。
        Q405、Q404、Q403、Q401组成CPU静音控制电路,当CPU静音端输出高电平后,Q405导通,集电极为低电平,此时Q404因基极为低电平而导通,其集电极输出高电平,经二极管D403后送到Q401、Q403的基极,Q401、Q403饱和导通,将输入到功放IC401的信号对地短路,达到静音的目的。
        Q402及其外围元件组成关机静音电路。正常时,+8V电压通过二极管D401对电容C406充电,同时通过R405给Q402基极提供偏置,Q402截止;关机时, +8V电压消失,Q402基极电压为0V,由于在电容C406的作用下,Q402的e极为高电压,Q402导通,其集电极为高电压,通过D402加到Q401 、Q403的基极, Q401、Q403饱和导通将输人到功放IC401的信号对地短路,达到静音的目的。