3.2 复位电路原理介绍
如图 2.1 中 C10 为复位电容,S35 为手动复位 开关,R14 为上拉电阻,保持 RESET 脚始终为高电 位,朗文 4988、朗文 5988 和朗文 6980 等机器,在 RESET 与地之间接了一个放电二极管,主要作用是 复位后使复位电容正负极电压得到迅速的放电,起 到良好复位的效果。
上电复位,在装上电池时,电池电压 VCC 通过 R14 给 C10 充电,根据电容的特性,电容两端的电 压不能突变,在充电瞬间电容 C10 两端的电压几乎 相等,使 RESET 脚瞬间为低电位,CPU 复位一次。 当电容充电完成后,由于 R14 的作用,RESET 脚又 回到高电位,机器正常工作。
手动复位,当机器程序出现问题时,可通过手 图 2.1 A 系列复位电路

如图 2.1 中 C10 为复位电容,S35 为手动复位 开关,R14 为上拉电阻,保持 RESET 脚始终为高电 位,朗文 4988、朗文 5988 和朗文 6980 等机器,在 RESET 与地之间接了一个放电二极管,主要作用是 复位后使复位电容正负极电压得到迅速的放电,起 到良好复位的效果。
上电复位,在装上电池时,电池电压 VCC 通过 R14 给 C10 充电,根据电容的特性,电容两端的电 压不能突变,在充电瞬间电容 C10 两端的电压几乎 相等,使 RESET 脚瞬间为低电位,CPU 复位一次。 当电容充电完成后,由于 R14 的作用,RESET 脚又 回到高电位,机器正常工作。
手动复位,当机器程序出现问题时,可通过手 图 2.1 A 系列复位电路

电子词典篇
动的方式来达到 CPU 重新归零的目的,通过按开关 S35 键,此时开关导通,RESET 脚对地短路为低
电平,机器就复位一次,当再次松手时,RESET 脚又回到高电位,机器又正常工作了。
3.3 时钟电路

MS37020 拥有两组时钟电路,一组是由石英晶体 32.768KHZ 构成的时间系统时钟,另一组是 RC 振荡电路和 MS37020 内部锁相环电路所构成的 CPU 的主频时钟。在机器待机时 32.768KHZ 提供时间 的时序时钟信号;在机器工作时,RC 振荡电路和锁相环电路提供时序时钟信号,主频接近 4M。
如图 2.2 所示,在每款电子词典中 32.768KHZ 都运用到。产生 CPU 的计时时钟信号,振荡频率 取决于石英晶体的固有谐振频率,电容为稳频电容。
如图 2.1 所示,为 RC 串联型振荡电路。它与 MS37020 内部的锁相环(简称 PLL)电路组成 CPU 的时钟电路,锁相环是一种反馈控制系统,也是闭环跟踪系统,其输出信号的频率跟踪输入信号的 频率。当输出信号频率与输入信号频率相等时,输出电压与输入电压保持固定的相位差值,故称为 锁相环路,简称锁相环。它由鉴幅器(简称 PD)、环路滤波器(简称 LF)和压控振荡器三部分组成。
电平,机器就复位一次,当再次松手时,RESET 脚又回到高电位,机器又正常工作了。
3.3 时钟电路

MS37020 拥有两组时钟电路,一组是由石英晶体 32.768KHZ 构成的时间系统时钟,另一组是 RC 振荡电路和 MS37020 内部锁相环电路所构成的 CPU 的主频时钟。在机器待机时 32.768KHZ 提供时间 的时序时钟信号;在机器工作时,RC 振荡电路和锁相环电路提供时序时钟信号,主频接近 4M。
如图 2.2 所示,在每款电子词典中 32.768KHZ 都运用到。产生 CPU 的计时时钟信号,振荡频率 取决于石英晶体的固有谐振频率,电容为稳频电容。
如图 2.1 所示,为 RC 串联型振荡电路。它与 MS37020 内部的锁相环(简称 PLL)电路组成 CPU 的时钟电路,锁相环是一种反馈控制系统,也是闭环跟踪系统,其输出信号的频率跟踪输入信号的 频率。当输出信号频率与输入信号频率相等时,输出电压与输入电压保持固定的相位差值,故称为 锁相环路,简称锁相环。它由鉴幅器(简称 PD)、环路滤波器(简称 LF)和压控振荡器三部分组成。
3.4 电源电路 电子词典的供电方式各有不同,电池的种类且多,用户对电源的要求也有所不同。电池的大小
及电压各有千秋,通常有 4.2V、3.6V、3V、1.5V、1.2V 的电池。各款机型的 MCU 对电源的要求也 不同,MCU 工作电压分别有 3V 和 3.3V。升压、稳压、电池保护电路也就在电子词典电路中广为运 用了。
3.4.1 升压电路

在电子词典电源电路中,除了以锂电池为电源外,还有两节和一节“AAA”电池及 3V 钮扣电池 为电源,而电子词典 CPU 的电源供电要求为 3V 或 3.3V,一节“AAA”电池就不能满足 CPU 供电要求, 随着电池对机器的供电,电量逐渐消耗和波动,两节“AAA”电池及 3V 钮扣电池也将不能满足 CPU 的供电要求。于是在部分电子词典电源电路中,加设了一个升压电路,以满足各单元电路供电稳定
在 3V 或 3.3V。
以下我们以朗文 4988 的升压电路为例,讲解升压电路升压原理。
如图 3.4.1 4988 升压电路,这是一个 3.3V 的 DC/DC 电路,将低于 3.3V 的电池电压升压成 3.3V, 电路中电源为一节“AAA”电池,即 1.5V 电池,而本机供电要求为 3.3V,在有些机型为两节“AAA” 电池,随着电池电量的消耗,电池电压的下降,必将造成电压达不到电路的供电要求,DC/DC 电路 主要提供后级供电需求,使机器的供电电压不受电池电量消耗的影响,始终保持本机电源供电为
3.3V。电路中 L1 为储能电感,Q1 为开关管,C34、R39 组成加速电路,U8 检测到电压再进行比较, 产生一个脉冲信号从 EXT 输出,D1 为整流二极管。C30、C32、C31、C33 为滤波电容,滤除电源纹 波干扰。
如图 3.4.2 是升压 IC 内部图。首先是取样电压,由于电池电量的消耗和负载的波动,使得 Uo 电压产生变化,U8 通过电压取样,在内部进行误差放大,比较后产生一个脉冲振荡,控制开关管的 导通和截止的频率。U8 第一脚 ON-OFF 为开关脚,高电位时 U8 打开,处于工作状态,由于第一脚现 接在电源脚上,机器处于一直工作在升压状态。U8 第二脚 VOUT 为取样脚,再经过 U8 内部的误差放 大和比较,产生一个脉冲信号从 U8 第五脚 EXT 输出,经过 C34 和 R39 组成的加速电路,使得 Q1 导 通和截止。当 EXT 输出为 1 时:Q1 导通,此时电池电压经过 L1、Q1 到地,电感 L1 充电;当 EXT 输出为 0 时:Q1 截止,此时 L1 上储存的电荷释放,电感 L1 放电;从而使得 L1 上得到两个电压的 叠加,达到使电压升高的目的,由于电感的特性,升高的是从电感上产生的交流电动势,所以通过 加一个二极管 D1 进行整流,将交流电动势转换成直流电压,使 VCC 得到的是经过升压后的 3.3V 电 压。

3.5 低电压检测电路
机器在工作时,随着电池电压的逐渐消耗,当电池电压低到一定程度时,就会无法提供给 CPU 正常工作电压,机器就会自动关机。这期间就需要一个电路能够告 诉用户电池电量情况,同时提醒用户需要充电了。常见的电路有集
成的低压检测 IC、电阻分压式检测电路,以朗文 6980 为例讲解。 朗文 6980 高伏电压是 4.2V,低伏电压为 3.45V,报警电压为
3.2V。
图 3.5 中 POWER+为电池的正端,VIN 接入到 CPU,电池电压经 过两个电阻 R13 和 R16 分压后,由 VIN 输入到 CPU,CPU 检测到这个 电压后,控制显示屏显示电池的电量。电池电压过低时显示出电量 低等字样。
在外语通 9288 电路中 CPU 内部具备 A/D 转换器件,外部我们只 需通过电阻 R74 连接至电池正极即可。CPU 可以在软件的控制下定
时对电池电压进行取样并转换为实际电压,适时的判断以指导系统 进行各种安全操作。本机的低电报警共分三级:2.35V 为发音报警 点;2.2V 为低电报警点;2.0V 为强制关机点。
3.6 (DAC、ADC)转换电路
图 3.5 低压检测电路

随着电子词典发展,根据顾客的需求在词典的基础上增加了发音功能,在增加发音的同时也增 加了存储语音电路,同样的也少不了 D/A 转换电路。D/A 转换电路在词典中主要起到词典发音、听 力训练和 MP3 功能。到目前为止增加的不只是 D/A 转换也增加了 A/D,在电路中 A/D 转换主要起到 口语、录音,更全面的增加了学习的实用性。
语音信息存储在存储器中,存储的是数字语音,CPU 处理后不能直接还原成声音,在电路上首 先要做的是将数字语音转换成模拟语音,再用功率放大器将信号放大,推动扬声器还原成声音。我 们把实现 D/A 转换的电路称为 D/A 转换器,简写为 DAC(系 Digital-Analog Converter 的缩写)。 目前常见的 D/A 转换器中,有权电阻网络 D/A 转换器,倒梯形电阻网络 D/A 转换器、权电流型
D/A 转换器、权电容网络 D/A 转换器以及开关树型 D/A 转换器几种类型。
此外,在 D/A 转换器数字时的输入方式上,又有并行输入和串行输入两种类型。 以下主要讲解电子词典电路中所采用的集成 DAC。
3.6.1 SC-691 电路

数模转换 IC SPDS102A 由于前期使用时发音的清晰度和还原真实存在不足,采用 SC-691 后发 音清晰流畅,所以在朗文 4980、朗文 5980、朗文 6980、朗文 4988、朗文 5988、朗文 3980、现汉 双解 3288、现汉双解 3289、朗文 7980 使用,取得了很好效果,SC-691 采用并行式的数据传输方式, 如图 3.6.1 所示。
1、SC-691 的主要供电脚经稳压 ICU13 输出后,加到 SC-691 的第 1、2、17、30、32 脚,在每 个脚供电都有一个高频滤波电容,防止其他干扰电源,以免影响 D/A 转换的效果;
2、SC-691 的 3、4、5、6 脚是 MCU 控制 D/A 转换器各种功能(时钟、读写、应答)等等,12 脚是 SC-691 的复位脚。21~25 脚是 MCU 输出到 SC-691 的发音数据。第 31、33 脚是音频信号输出 端,输出后加到功放进行放大输出;
3、SC-691 与 MCU 进行数据交换上电后操作按键,找到单词并操作输入键,此时相对应的单词 录音已找到,当操作发音键时,由 SC-691 的 21~25 脚输入数据,同时 SC-691 的 3、4、5、6 脚实 现各种数据的控制,当传送数据符合条件时,由 D/A 转换器进行数据转换,转换后经 31、33 脚输 出音频信号,经积分电路后在进入功放进行放大,由扬声器和耳机发出声音。图 3.6.1 中 STROBE 为闸门信号,控制 SC-691 的启动和关闭,SP-691 的时钟有 13、14、15 脚组成,14、15 脚现接一个 R22,形成阻容振荡再与内部锁相环组成时钟电路,13 脚为锁相环的滤波电容。
3.6.2 LM4819 电路
在电子词典功放中,功放 IC 常用 LM4819 来实现功率放大作用。LM4819 为双声道立体声功率 放大电路,外围电路结构简单,运用广泛。以下我们主要介绍 LM4819 功放电路。图 3.6.2 为朗文
6980 的功放电路,电路中 DACM 和 DACP 分别为左、右声道输入;U9 为功率放大 IC;J3 为耳机插座, 插入耳机时扬声器 LS1 无声;PA5 为 MCU 开关控制端,低电平时 LM4819 工作。LM4819 工作电压为
3.3V 供电。
信号流程是:经过 SC-691 转换成的模拟信号 DACM 和 DACP,分别经过 R30、C31、R32、C33、 R34、C35、C22、R20 和 R31、C32、R33、C34、R35、C36、C24、R21 两路带通滤波器,分别送入到 LM4819 的第 3 脚和第 4 脚,经 LM4819 放大后由第 5 脚和第 8 脚输出,到扬声器还原成声音。电路
中 R24 为反馈电阻,C21 为旁路电容。反馈电阻 R24 可改变放大电路的放大倍数,影响声音的大小。

图 3.6.2 功率放大电路
图 3.6.3 带通滤波器电路

图 3.6.3 为带通滤波器电路。滤波电路通常按照其工作频带命名,分为低通滤波器(LPF-Low Pass Filter)、高通滤波器(HPF-High Pass Filter)、带通滤波器(BPF-Band Pass Filter)、带 阻滤波器(BEF-Band Elimination Filter)和全通滤波器(APF-All Pass Filter)。
设截止频率为 ƒp,频率低于 ƒp 的信号可以通过,高于 ƒp 的信号被衰减的滤波电路称为低通滤 波器;反之,频率高于 ƒp 的信号可以通过,而频率低于 ƒp 的信号被衰减的滤波电路称为高通滤波 器。
设低频段的截止频率为 ƒp1,高频段的截止频率为 ƒp2,频率为 ƒp1 到 ƒp2 之间的信号可以通 过,低于 ƒp1 或高于 ƒp2 的信号被衰减的滤波电路称为带通滤波器;反之,频率低于 ƒp1 和高于 ƒp2 的信号可以通过,而频率是 ƒp1 到 ƒp2 之间的信号被衰减的滤波电路称为带阻滤波器。
由此我们可以看出图 3.6.3 为带通滤波器,它首先经过多阶低通滤波器后,再经过高通滤波器, 取得是低频段截止频率到高频段截止频率之间的信号,所以它是带通滤波器。
从上图中可以看出由三级 RC 低通滤波电路、一阶高通滤波电路串联组成多阶带通滤波器。根 据频率特性的基本知识可知,电路中 RC 环节愈多,阶数愈高,过渡带将愈窄。
3.7 电子词典显示方案介绍
本公司电子词典的显示方案按上面介绍的工艺分,主要有 COB 和 COG 两种;根据这两种工艺中 采用的驱动芯片的型号不同可以分以下几种:
COG 采用的驱动芯片:
三星的 0713,128*64 点阵;三星的 S6B0719,160*96 点阵;ST 的 ST7565P,160*96 点阵。如:朗 文 6980、BA777、BA767 等。
COB 采用的驱动芯片:
EPSON 的 S1D17402(列驱动)+ S1D17E01(行驱动),160*96 点阵;ST 的 ST2101(行、列驱
[Page]及电压各有千秋,通常有 4.2V、3.6V、3V、1.5V、1.2V 的电池。各款机型的 MCU 对电源的要求也 不同,MCU 工作电压分别有 3V 和 3.3V。升压、稳压、电池保护电路也就在电子词典电路中广为运 用了。
3.4.1 升压电路

在电子词典电源电路中,除了以锂电池为电源外,还有两节和一节“AAA”电池及 3V 钮扣电池 为电源,而电子词典 CPU 的电源供电要求为 3V 或 3.3V,一节“AAA”电池就不能满足 CPU 供电要求, 随着电池对机器的供电,电量逐渐消耗和波动,两节“AAA”电池及 3V 钮扣电池也将不能满足 CPU 的供电要求。于是在部分电子词典电源电路中,加设了一个升压电路,以满足各单元电路供电稳定
在 3V 或 3.3V。
以下我们以朗文 4988 的升压电路为例,讲解升压电路升压原理。
如图 3.4.1 4988 升压电路,这是一个 3.3V 的 DC/DC 电路,将低于 3.3V 的电池电压升压成 3.3V, 电路中电源为一节“AAA”电池,即 1.5V 电池,而本机供电要求为 3.3V,在有些机型为两节“AAA” 电池,随着电池电量的消耗,电池电压的下降,必将造成电压达不到电路的供电要求,DC/DC 电路 主要提供后级供电需求,使机器的供电电压不受电池电量消耗的影响,始终保持本机电源供电为
3.3V。电路中 L1 为储能电感,Q1 为开关管,C34、R39 组成加速电路,U8 检测到电压再进行比较, 产生一个脉冲信号从 EXT 输出,D1 为整流二极管。C30、C32、C31、C33 为滤波电容,滤除电源纹 波干扰。
如图 3.4.2 是升压 IC 内部图。首先是取样电压,由于电池电量的消耗和负载的波动,使得 Uo 电压产生变化,U8 通过电压取样,在内部进行误差放大,比较后产生一个脉冲振荡,控制开关管的 导通和截止的频率。U8 第一脚 ON-OFF 为开关脚,高电位时 U8 打开,处于工作状态,由于第一脚现 接在电源脚上,机器处于一直工作在升压状态。U8 第二脚 VOUT 为取样脚,再经过 U8 内部的误差放 大和比较,产生一个脉冲信号从 U8 第五脚 EXT 输出,经过 C34 和 R39 组成的加速电路,使得 Q1 导 通和截止。当 EXT 输出为 1 时:Q1 导通,此时电池电压经过 L1、Q1 到地,电感 L1 充电;当 EXT 输出为 0 时:Q1 截止,此时 L1 上储存的电荷释放,电感 L1 放电;从而使得 L1 上得到两个电压的 叠加,达到使电压升高的目的,由于电感的特性,升高的是从电感上产生的交流电动势,所以通过 加一个二极管 D1 进行整流,将交流电动势转换成直流电压,使 VCC 得到的是经过升压后的 3.3V 电 压。

3.5 低电压检测电路
机器在工作时,随着电池电压的逐渐消耗,当电池电压低到一定程度时,就会无法提供给 CPU 正常工作电压,机器就会自动关机。这期间就需要一个电路能够告 诉用户电池电量情况,同时提醒用户需要充电了。常见的电路有集
成的低压检测 IC、电阻分压式检测电路,以朗文 6980 为例讲解。 朗文 6980 高伏电压是 4.2V,低伏电压为 3.45V,报警电压为
3.2V。
图 3.5 中 POWER+为电池的正端,VIN 接入到 CPU,电池电压经 过两个电阻 R13 和 R16 分压后,由 VIN 输入到 CPU,CPU 检测到这个 电压后,控制显示屏显示电池的电量。电池电压过低时显示出电量 低等字样。
在外语通 9288 电路中 CPU 内部具备 A/D 转换器件,外部我们只 需通过电阻 R74 连接至电池正极即可。CPU 可以在软件的控制下定
时对电池电压进行取样并转换为实际电压,适时的判断以指导系统 进行各种安全操作。本机的低电报警共分三级:2.35V 为发音报警 点;2.2V 为低电报警点;2.0V 为强制关机点。
3.6 (DAC、ADC)转换电路
图 3.5 低压检测电路

随着电子词典发展,根据顾客的需求在词典的基础上增加了发音功能,在增加发音的同时也增 加了存储语音电路,同样的也少不了 D/A 转换电路。D/A 转换电路在词典中主要起到词典发音、听 力训练和 MP3 功能。到目前为止增加的不只是 D/A 转换也增加了 A/D,在电路中 A/D 转换主要起到 口语、录音,更全面的增加了学习的实用性。
语音信息存储在存储器中,存储的是数字语音,CPU 处理后不能直接还原成声音,在电路上首 先要做的是将数字语音转换成模拟语音,再用功率放大器将信号放大,推动扬声器还原成声音。我 们把实现 D/A 转换的电路称为 D/A 转换器,简写为 DAC(系 Digital-Analog Converter 的缩写)。 目前常见的 D/A 转换器中,有权电阻网络 D/A 转换器,倒梯形电阻网络 D/A 转换器、权电流型
D/A 转换器、权电容网络 D/A 转换器以及开关树型 D/A 转换器几种类型。
此外,在 D/A 转换器数字时的输入方式上,又有并行输入和串行输入两种类型。 以下主要讲解电子词典电路中所采用的集成 DAC。
3.6.1 SC-691 电路

数模转换 IC SPDS102A 由于前期使用时发音的清晰度和还原真实存在不足,采用 SC-691 后发 音清晰流畅,所以在朗文 4980、朗文 5980、朗文 6980、朗文 4988、朗文 5988、朗文 3980、现汉 双解 3288、现汉双解 3289、朗文 7980 使用,取得了很好效果,SC-691 采用并行式的数据传输方式, 如图 3.6.1 所示。
1、SC-691 的主要供电脚经稳压 ICU13 输出后,加到 SC-691 的第 1、2、17、30、32 脚,在每 个脚供电都有一个高频滤波电容,防止其他干扰电源,以免影响 D/A 转换的效果;
2、SC-691 的 3、4、5、6 脚是 MCU 控制 D/A 转换器各种功能(时钟、读写、应答)等等,12 脚是 SC-691 的复位脚。21~25 脚是 MCU 输出到 SC-691 的发音数据。第 31、33 脚是音频信号输出 端,输出后加到功放进行放大输出;
3、SC-691 与 MCU 进行数据交换上电后操作按键,找到单词并操作输入键,此时相对应的单词 录音已找到,当操作发音键时,由 SC-691 的 21~25 脚输入数据,同时 SC-691 的 3、4、5、6 脚实 现各种数据的控制,当传送数据符合条件时,由 D/A 转换器进行数据转换,转换后经 31、33 脚输 出音频信号,经积分电路后在进入功放进行放大,由扬声器和耳机发出声音。图 3.6.1 中 STROBE 为闸门信号,控制 SC-691 的启动和关闭,SP-691 的时钟有 13、14、15 脚组成,14、15 脚现接一个 R22,形成阻容振荡再与内部锁相环组成时钟电路,13 脚为锁相环的滤波电容。
3.6.2 LM4819 电路
在电子词典功放中,功放 IC 常用 LM4819 来实现功率放大作用。LM4819 为双声道立体声功率 放大电路,外围电路结构简单,运用广泛。以下我们主要介绍 LM4819 功放电路。图 3.6.2 为朗文
6980 的功放电路,电路中 DACM 和 DACP 分别为左、右声道输入;U9 为功率放大 IC;J3 为耳机插座, 插入耳机时扬声器 LS1 无声;PA5 为 MCU 开关控制端,低电平时 LM4819 工作。LM4819 工作电压为
3.3V 供电。
信号流程是:经过 SC-691 转换成的模拟信号 DACM 和 DACP,分别经过 R30、C31、R32、C33、 R34、C35、C22、R20 和 R31、C32、R33、C34、R35、C36、C24、R21 两路带通滤波器,分别送入到 LM4819 的第 3 脚和第 4 脚,经 LM4819 放大后由第 5 脚和第 8 脚输出,到扬声器还原成声音。电路
中 R24 为反馈电阻,C21 为旁路电容。反馈电阻 R24 可改变放大电路的放大倍数,影响声音的大小。

图 3.6.2 功率放大电路
图 3.6.3 带通滤波器电路

图 3.6.3 为带通滤波器电路。滤波电路通常按照其工作频带命名,分为低通滤波器(LPF-Low Pass Filter)、高通滤波器(HPF-High Pass Filter)、带通滤波器(BPF-Band Pass Filter)、带 阻滤波器(BEF-Band Elimination Filter)和全通滤波器(APF-All Pass Filter)。
设截止频率为 ƒp,频率低于 ƒp 的信号可以通过,高于 ƒp 的信号被衰减的滤波电路称为低通滤 波器;反之,频率高于 ƒp 的信号可以通过,而频率低于 ƒp 的信号被衰减的滤波电路称为高通滤波 器。
设低频段的截止频率为 ƒp1,高频段的截止频率为 ƒp2,频率为 ƒp1 到 ƒp2 之间的信号可以通 过,低于 ƒp1 或高于 ƒp2 的信号被衰减的滤波电路称为带通滤波器;反之,频率低于 ƒp1 和高于 ƒp2 的信号可以通过,而频率是 ƒp1 到 ƒp2 之间的信号被衰减的滤波电路称为带阻滤波器。
由此我们可以看出图 3.6.3 为带通滤波器,它首先经过多阶低通滤波器后,再经过高通滤波器, 取得是低频段截止频率到高频段截止频率之间的信号,所以它是带通滤波器。
从上图中可以看出由三级 RC 低通滤波电路、一阶高通滤波电路串联组成多阶带通滤波器。根 据频率特性的基本知识可知,电路中 RC 环节愈多,阶数愈高,过渡带将愈窄。
3.7 电子词典显示方案介绍
本公司电子词典的显示方案按上面介绍的工艺分,主要有 COB 和 COG 两种;根据这两种工艺中 采用的驱动芯片的型号不同可以分以下几种:
COG 采用的驱动芯片:
三星的 0713,128*64 点阵;三星的 S6B0719,160*96 点阵;ST 的 ST7565P,160*96 点阵。如:朗 文 6980、BA777、BA767 等。
COB 采用的驱动芯片:
EPSON 的 S1D17402(列驱动)+ S1D17E01(行驱动),160*96 点阵;ST 的 ST2101(行、列驱
电子词典篇
动),128*64 点阵;ST 的 ST8008(列驱动)+ ST8009(行驱动),160*96 点阵。如:外语通 9288、
朗文 4988、 朗文 4980、BA727 等。
目前主流的显示方案作介绍
1、三星的 S6B0719,160*96 点阵(朗文 6980) 驱动芯片 S6B0719 功能介绍
S6B0719 是韩国三星公司生产的 160 列/105 行的液晶控制驱动器。之所以叫它控制驱动器,是 因为它与前面介绍的几种 COB 方案的芯片有所不同。前面的芯片都称之为驱动器,它们不包含显示 控制器,LCD 的控制器由主控 CPU 完成,显示内存在 CPU 内部,CPU 对显示内存进行控制和管理, 并将显示内存中的数据按照一定的时序发送给驱动 IC,驱动 IC 只是接收数据并输出对应的驱动电 压,从而在屏幕上显示内容。当屏幕上的内容不更新时,CPU 仍然要向驱动 IC 发送数据以维持显示 过程。而 S6B0719 具有 LCD 显示的控制和驱动功能,显示内存在它自身当中。它作为 CPU 的一个外 部设备,接受 CPU 控制。CPU 对它的管理就是发送显示相关的控制命令和显示数据,控制驱动器接 收到命令和数据后自身就能独立完成显示的任务。当屏幕上的内容不更新时,CPU 不用对驱动 IC 发送数据或命令,由驱动 IC 自己完成扫描显示。
S6B0719 功能特点如下:
最大 160 列/105 行输出,6980 上使用的是 160 列/96 行;8 位并行双向总线,与 CPU 的连接兼
容 6800 和 8080 两种时序,6980 采用的是 8080 时序;自带时钟振荡器,产生控制所需的各种时序; 自带 DC-DC 升压电路,可产生 3,4,5,6 倍压,自带电压稳压、调节、跟随器。
S6B0719 其引脚功能表
朗文 4988、 朗文 4980、BA727 等。
目前主流的显示方案作介绍
1、三星的 S6B0719,160*96 点阵(朗文 6980) 驱动芯片 S6B0719 功能介绍
S6B0719 是韩国三星公司生产的 160 列/105 行的液晶控制驱动器。之所以叫它控制驱动器,是 因为它与前面介绍的几种 COB 方案的芯片有所不同。前面的芯片都称之为驱动器,它们不包含显示 控制器,LCD 的控制器由主控 CPU 完成,显示内存在 CPU 内部,CPU 对显示内存进行控制和管理, 并将显示内存中的数据按照一定的时序发送给驱动 IC,驱动 IC 只是接收数据并输出对应的驱动电 压,从而在屏幕上显示内容。当屏幕上的内容不更新时,CPU 仍然要向驱动 IC 发送数据以维持显示 过程。而 S6B0719 具有 LCD 显示的控制和驱动功能,显示内存在它自身当中。它作为 CPU 的一个外 部设备,接受 CPU 控制。CPU 对它的管理就是发送显示相关的控制命令和显示数据,控制驱动器接 收到命令和数据后自身就能独立完成显示的任务。当屏幕上的内容不更新时,CPU 不用对驱动 IC 发送数据或命令,由驱动 IC 自己完成扫描显示。
S6B0719 功能特点如下:
最大 160 列/105 行输出,6980 上使用的是 160 列/96 行;8 位并行双向总线,与 CPU 的连接兼
容 6800 和 8080 两种时序,6980 采用的是 8080 时序;自带时钟振荡器,产生控制所需的各种时序; 自带 DC-DC 升压电路,可产生 3,4,5,6 倍压,自带电压稳压、调节、跟随器。
S6B0719 其引脚功能表
|
引脚名 |
功能描述 |
INTRS |
参考电阻选择脚 |
|
VDD VSS |
电源 地 |
HPMB |
高功率驱动模式选择端 |
|
V0-V4 |
LCD驱动电压 |
TEST1-TEST3 |
测试脚 |
|
C+ C- |
升压电路外接电容端 |
PS |
并行\串行模式选择 |
|
VOUT |
升压电压输出端 |
C68 |
6800/8080时序选择 |
|
VCI |
电压转换器电压输入 |
CS1B CS2 |
片选信号 |
|
VR |
参考电压调整 |
RS |
命令/数据输入选择 |
|
REF |
参考电压内部\外部选择 |
RW_WR |
读 写信号控制 |
|
VEXT |
外部参考电压调整 |
E_RD |
使能信号控制 |
|
MS |
主\从模式选择 |
DB0-DB7 |
数据/命令输入口 |
|
CL |
显示数据输入输出脚 |
SEG0-SEG159 |
列驱动输出 |
|
SYNC |
显示同步输入输出脚 |
COM0-COM103 COMS |
行驱动输出 |
|
M |
交流转换信号端 |
INTRS |
参考电阻选择脚 |
2、EPSON 的 S1D17402(列驱动)+ S1D17E01(行驱动),160*96 点阵。采用这种方案的典型机型有
朗文 4980(V2.0 之前版本);朗文 5980(V1.0 版本);下载王 A100。这种方案是目前显示效果和可 靠性较高的一种方案。
S1D17E01 芯片功能简介:最多 160 线输出的行驱动器(我们只使用 96 线),可选择扫描输出方 向,内建低功耗的驱动电压发生器,支持 3,4,5,6,8,10,12 倍压升压,带驱动电压稳压、调节和跟 随电路。
S1D17402 芯片功能简介:它是一个 160 线输出的列驱动器,采用 4 位数据总线传输显示数据,
电子词典篇
[Page]可选择扫描输出方向。
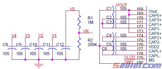
说明:整个显示部分采用低压差稳压 IC U3(S-812C27)输出的 2.7V 电压供电,避免主电源波动 时对显示部分的干扰。U1(S1D17E01)完成行扫描输出,同时通过 C2-C6 组成 6 倍压升压电路,升压 后电压由 VOUT 输出,接 C1 作为滤波电容。此电压经内部稳压并分压输出 V0-V4 五个不同的电压供 驱动使用,C8-C12 分别是滤波电容。R1-R2 组成 VR 的调节分压器以调整外部参考电压,从而可以 从硬件方面调整显示效果。U2(S1D17402)完成列扫描输出。(如图 3.7.1)
图 3.7.1 倍压滤波电路
S1D17402 引脚功能表
|
引脚号 |
引脚名 |
功能描述 |
|
1-15,39-183 |
O0-O159 |
列驱动输出 |
|
16,17 |
EIO0,EIO1 |
输入输出使能 |
|
18 |
GND |
地 |
|
19-22 |
D0-D3 |
显示数据输入 |
|
23-26 |
NC |
空脚,无功能 |
|
27 |
SHL |
显示数据传输方向选择 |
|
28 |
XSCL |
数据移位时钟信号输入,下降触发 |
|
29 |
TEST |
测试脚。正常使用时需接地 |
|
30 |
INH |
显示控制 |
|
31 |
LP |
显示数据锁存信号, 下降触发 |
|
32 |
Vcc |
电源端 |
|
33 |
FR |
列驱动电压极性转换信号 |
|
34-38 |
V5,V3,V2,V0,VDDH |
列驱动电压输入 |
与主控 CPU MS37020 的接口部分(如图 3.7.2):
LCD D0-LCD D4:显示数据输入;LCD C0:显示时钟输入;LCD C1:LCD 开关显示控制;LCD C2: 显示数据锁存信号;LCD C3:驱动电压极性转换信号;PA0-PA5:亮度调节控制信号输入;PA6:读 写控制信号;PA7:上电复位及放电控制;VCC/GND:显示电源和地输入。
图 3.7.2 驱动板与主控 CPU MS37020 的接口电路
3、ST 的 ST8008(列驱动)+ ST8009(行驱动),160*96 点阵。采用这种方案的典型机型有现汉双
解 3288、朗文 4980(V3.0 及以后版本)、朗文 5980(V2.0 及以后版本)、现汉双解 3289、朗文 4988、 朗文 5988 等。这种方案是目前应用最多的一种方案。
ST8008 芯片功能简介
它是一个 80 线输出的列驱动器,采用 4 位数据总线传输显示数据,实际使用时用两片组成 160 线的列驱动器。
ST8008 引脚功能
|
引脚名 |
功能描述 |
|
SEG0-SEG79 |
列驱动输出 |
|
V0,V2,V3 |
列驱动电压输入 |
|
XDISPOFF |
网友评论