开机5~10分钟后,图像渐渐模糊,不能正常收看。查+B和伴音供电均正常,行输出变压器各组低压也很正常。怀疑行输出变压器内部聚焦电位器有漏电现象,使得聚焦电压下降。更换行输出变压器后图像变得清晰,色彩也更加真实艳丽。
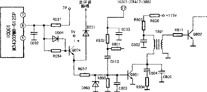
不料,第二天早上再开电视,发现彩电行幅无规律地由两边向中间收缩,中间重叠,且伴有无规律收缩,后变为“三无”。反复开机后,有时图像变为斜纹但不滚动。本机行振荡由X30(500kHz)晶体和IC301(CXAl213BS)29脚内电路组成。更换晶体后,图像变为斜纹的故障彻底消失,但无规律的行缩折叠直至关机的现象依然存在。检查和补焊了行电路部分的元器件,未能奏效。研究发现:图1该机的行推动三极管的基极部分电路不同予常见彩电。IC301的⑤脚送出的行振荡信号经C533、R532、C513直接送到行推动管Q801的基极。而CPU(M34302M8—612SP)⑥脚输出的待机信号(STBY)送到Q004缓冲器的基极,而从Q004的发射极输出的信号分为两路:一路送至左右声道伴音静噪控制管Q251、Q252的基极,另一路经R057隔离后送到行推动管Q801的基极。待机部分电路的故障,必然也将影响到行电路的工作。


思路理清,测量也就有的放矢了。将电视机的主板翻起,坐等故障出现后,用数字万用表测行推动管Q801的集电极电压为3V左右,不正常(图标为68.1 V);测行推动管的基极为O.7V,也不正常(图标是OV)。行推动管由于基极输入了O.7V的电压,已趋于饱和,当然行输出部分不工作了。接下来检查行振荡信号电压正常,重点检查了待机控制管Q004,发现其基极有2.8V左右的电压,测CPU的⑥脚O.2V正常。这个2.8V左右的电压从哪里来的?唯一的解释是Q004的集电结漏电所致。更换Q004后,无规律行缩直至关机的故障彻底消失了。