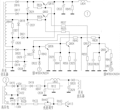
开盖后测主电压有50V。断开真负载,挂灯泡作假负载,主电压有90V,开关电源输出正常。故障在行输出电路。进而查得高压包{8}、{9}、{10}脚分别输出正50V和负130V。正50V作为高压包输出检测等用,负130V主要作为亮度控制。有关电路见图2。经分析,只要能获得这两个电压值就可以修复,而在高压包上加绕线圈最简便。方法如下:把{8}、{9}、{10}脚与线路板可靠断开,用线径大于0.3mm、绝缘可靠的胶皮线,在高压包无线圈一侧的磁心上绕4圈接D415正极,绕9圈后接D418负极,两线圈的另一头共同接地。这样即可在C422和C423上得到正50V和负130V的电压,具体如图3,必须注意线圈的绕向和接地端。如此处理后,恢复电路,试机,故障排除。
网友评论