故障现象一:受控启动后直流电压无输出。
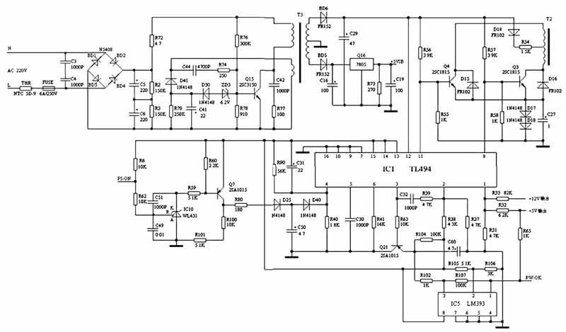
例1:交流保险管烧黑炸裂,检测BD1至BD4四个整流二极管,辅助电源电路Q15开关三极管、ZD8稳压管,D30、D41二极管击穿短路,限流电阻R72断路。更换上述元件,启动ATX电源恢复正常。Q15的c、e极内含阻尼二极管,其替代型号为2SC2979、2SC3148、2SC3178。
例2:待机、启动状态时,PS-ON、PW-OK均为低电平,检查IC1脉宽调制芯片TL494的12脚有电压输入,14脚无稳压5V输出, 断电后在线测14脚对地阻值几乎为零,吸锡起拔TL494后测电路板IC1的14脚对地阻值在3kΩ以上,正常。焊上16脚插座,用另一片TL494替代时,带电受控启动后风扇转了一下即停,启动后开关电源风扇能微动,说明交流输入整流滤波电路、辅助电源电路正常,故障一般在脉宽调制控制电路及推动级、自动稳压与保护控制电路。检测IC1周围元件正常,手摸IC1芯片发烫,再测14脚对地又短路,连换几片TL494,带电启动电源后芯片不是发烫就是冒烟炸裂,仔细检查替换下的芯片,发现管脚被重新浸锡过,疑是拆机件的翻新品。重新换上一片本色管脚的正品TL494,带电测量正常。银河ATX开关电源IC1常见故障是12脚、14脚对地短路,12脚对11脚击穿短路。更换IC1,要谨防该器件是管脚被浸锡后的翻新品,这种芯片经常造成TL494上电烧毁、炸裂,或造成ATX开关电源工作几天又坏,可靠性极差的故障。检修后的ATX开关电源,应按一定间隔和次数人为短接、断开ATX插头14脚的PS-ON与接地端,在待机、启动状态下考查ATX电源工作的可靠性。
例3:辅助电源电路T3变压器次级整流二极管BD6击穿短路,IC1崩裂,BD6整流输出是向IC1的12脚提供输入电源,BD6短路,辅助电源次级交流电压直接加截在TL494芯片上,导致击穿。更换损坏元件,在待机、启动状态下测量PS-ON、PW-OK、+5VSB信号,ATX电源输出电压均正常。
例4:IC1的11、12、14脚对地短路,脉冲半桥功率变换电路T2推动变压器一次绕组振荡管Q3的b、e极击穿短路,辅助电源变压器T3次级滤波电容C16炸裂。检修中发现,当IC1的14脚内部断路无稳压5V输出时,T3次级BD5、BD6整流输出电压升高,C16标称耐压值16V,极易炸裂爆壳,同时TL494击穿短路。用标称耐压值25V以上的电容替代,并更换IC1、Q3管后,电源正常。IC1损坏除了可以用494系列的芯片替换外,还可用TL594、IR3M02、MB3670、ULN8186、ULS8194R等直接替代。
故障现象二:ATX开关电源接主板,启动后PW-OK信号常低,主机不能进入Windows画面。
在线测ATX插头8脚PW-OK信号为0.7V低电平,有直流稳压输出。 ATX电源空载,受控启动后PW-OK高电平,故障属空载正常,加载异常。PW-OK信号变化由Q21 e极电位确定,试换Q21、C60无效,更换C32后正常。
故障现象三:ATX电源刚接入市电,未经启动,风扇有时转动一下即停,瞬间有直流稳压输出。
接通市电,待机状态在线测IC10精密稳压电路WL431,Uk电位时高时低不稳,导致PS-ON控制信号异常,更换C49、C51无效,替换IC10后正常。
此主题相关图片如下:
网友评论