概述:FSFR1800L采用SIP-9封装。在输入电压为350-400V时,输出功率120W,有散热片为260W。具有高性能功率因数校正(PFC)、高效DC/DC、电流平衡和系统保护等特性。
一、FSFR1800L引脚功能
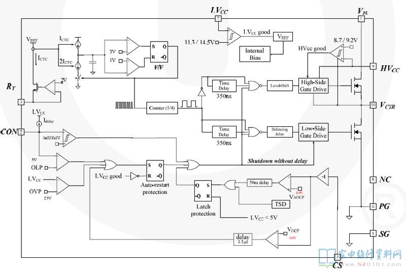
二、FSFR1800L内部方框图
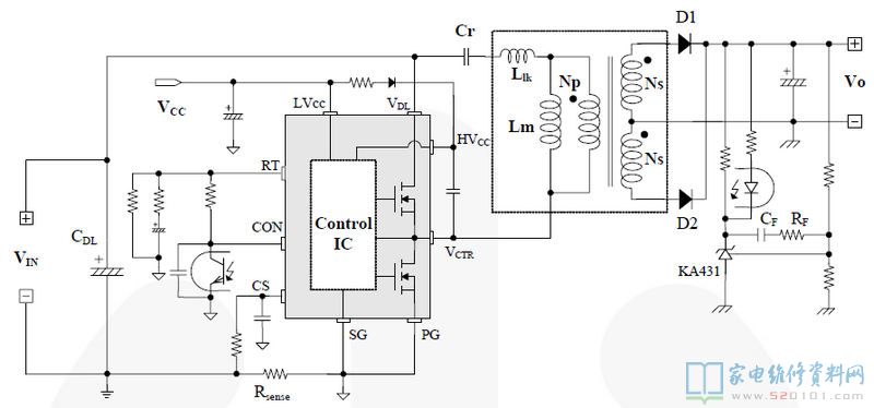
三、FSFR1800L典型应用电路
四、FSFR1800L电气参数
概述:FSFR1800L采用SIP-9封装。在输入电压为350-400V时,输出功率120W,有散热片为260W。具有高性能功率因数校正(PFC)、高效DC/DC、电流平衡和系统保护等特性。
一、FSFR1800L引脚功能
二、FSFR1800L内部方框图
三、FSFR1800L典型应用电路
四、FSFR1800L电气参数
网友评论