概述:LT3439是一个推挽直流/直流变压器驱动器减少传导和辐射的电磁干扰(EMI)。超低噪音和EMI是通过控制输出开关电压和电流旋转利率。旋转速度可调,以优化输出噪声和效率。LT3439可以降低高度频率谐波含量最高达40dB效率的小幅下降。LT3439包括两个1A电流有限电源开关确保在重负荷下启动。它还包括一个可以与外部时钟同步的振荡器更准确地放置开关谐波。保护特点包括电流限制,低压锁定,热停堆和交叉传导预防电路。它采用16脚封装。

一、LT3439功能和特点:     
        减少辐射EMI进行
        输出开关控制的单电阻电压和电流杀了利率
        预防线路交叉传导
        目前有限的电源开关两1A
        2.8V低电源电压:最小
        关闭当前:< 20&mICro;A低
        50%责任周期
        对250kHz电路振荡频率
        300kHz Synchronizable到

        过流、超温保护


二、LT3439引脚功能


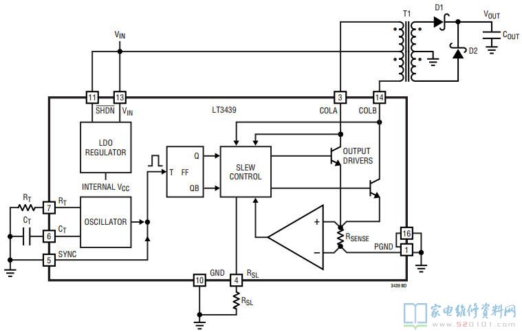
三、LT3439内部方框图


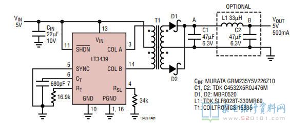
四、LT3439典型应用电路


五、LT3439电气参数