用手机访问
概述:NCP5050采用10脚封装,具备4.5W高功率驱动能力,可以500mA的驱动电流推动两列串联的LED。
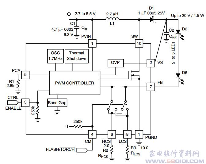
一、NCP5050引脚功能
二、NCP5050内部方框图
三、NCP5050典型应用电路
网友评论