概述:LT3682采用户小外形12引脚耐热性能增强型3mmx3mmDFN封装,宽输入范围:工作时为3.6V至36V,过压闭锁功能可保护电路安全承受60V的瞬态电压,1A输出电流,低纹波突发模式(BurstMode?)操作IQ=75μA(在12VIN至3.3V OUT)输出纹波<15mVP-P,可调开关频率:250kHz至2.2MHz,具短路保护功能可同步频率范围:300kHz至2.2MHz0.8V,反馈基准电压输出电压:0.8V至20V,具软起动功能电源良好标记。


一、LT3682引脚功能


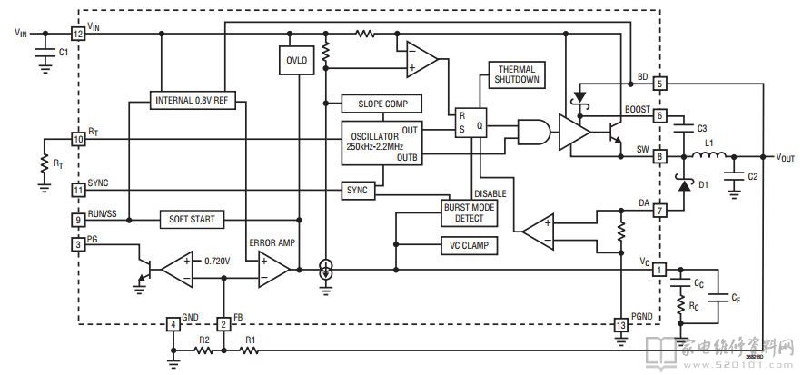
二、LT3682内部方框图


三、LT3682典型应用电路


四、LT3682电气参数