• 术语解释

    一,微分相位:微分相位是指与色度有关的亮度信号幅度变化所引起的彩色载波分量的相位变化。在NTSC系统中,彩色信号矢量角的变化代表了色调的变化,所以微分相位对信号的影响是很严重的。而PAL系统因为采用了逐行倒相技术,所以自身补偿作用使得用色饱和度的变化代替了色调的变化。总的来说,微分相位是用...

       2006-12-15

  • 电子管

    基本电子管一般有三个极,一个阴极(K)用来发射电子,一个阳极(A)用来吸收阴极所发射的电子,一个栅极(G)用来控制流到阳极的电子流量.阴极发射电子的基本条件是:阴极本身必须具有相当的热量,阴极又分两种,一种是直热式,它是由电流直接通过阴极使阴极发热而发射电子;另一种称旁热式阴极,其结...

       2006-12-15

  • 阻抗匹配的基本原理

    右图中R为负载电阻,r为电源E的内阻,E为电压源。由于r的存在,当R很大时,电路接近开路状态;而当R很少时接近短路状态。显然负载在开路及短路状态都不能获得最大功率。根据式:从上式可看出,当R=r时式中的式中分母中的(R-r)的值最小为0,此时负载所获取的功率最大。所以,当负载...

       2006-12-15

  • [组图]电子恒流源

    爱好电子技术的朋友可能在翻阅一些电子书刊时常看到“恒流源这个名词,那么什么是恒流源呢?顾名思义恒流源就是一个能输出恒定电流的电源。图5中的r是电源E的内阻,RL为负载电阻,根据欧姆定律:流过RL的电流为I=E/r+R如果r很大如500K,那么此时RL在1K---1...

       2006-12-15

  • 集成运放器的基本特性

    图YF是集成运放的符号图,1、2端是信号输入端,5是输出端,3、4是工作电压端,在实际中还有调零端,频率补偿端和偏置端等辅助端。在输入端中标有“+”号的是同相端,标有“—”号的是反相端,当信号从同相端输入时,输出信号和输入信号同相,反之则反。集成运放器...

       2006-12-15

  • 略谈电解电容

    一、电解电容在电路中的作用 1,滤波作用,在电源电路中,整流电路将交流变成脉动的直流,而在整流电路之后接入一个较大容量的电解电容,利用其充放电特性,使整流后的脉动直流电压变成相对比较稳定的直流电压。在实际中,为了防止电路各部分供电电压因负载变化而产生变化,所以在电源的输出...

       2006-12-15

  • 驻极体话筒的基本知识

    驻极体传声器(话筒)。驻极体传声器是一种利用驻极体材料制作的新型电容式传声驻极体是一种永久极化的电介质,利用驻极体高分子材料制作振膜(或后极板),因为本身带有半永久性的表面电荷,就无须极化电压,前置放大器使用低噪声的场效应管。这种传声器的结构...

    佚名   2006-12-15

  • [组图]双向可控硅的特性和使用

    普通晶闸管(VS)实质上属于直流控制器件。要控制交流负载,必须将两只晶闸管反极性并联,让每只SCR控制一个半波,为此需两套独立的触发电路,使用不够方便。 双向晶闸管是在普通晶闸管的基础上发展而成的,它不仅能代替两只反极性并联的晶闸管,而且仅需一个触发电路,是目前比较理想的...

       2006-12-15

  • 学习电子技术应该如何入门

    1.学习电子技术大有可为 前些年,在“电脑热”的冲击下:,曾经红极一时的传统电子电器技术,一下子变得不那么吃香了;大专院校的电子电器专业;也相应由“门庭若市”而变得“门前冷落鞍马稀”。古云: “天道好还”;俗语也说: “风水轮流转”。近两三年,上述情况又有了新的变化。据电...

       2006-12-15

  • 晶体管管脚的识别

    晶体管管脚的识别现在市场上常见许多日本产塑封小功率晶体管,如2SC系列、2SD系列等。这些晶体管的管脚大多按照e、b、c的标准顺序排列(见图1),但晶体管型号后有“R”标记者,其管脚排列则是颠倒的,例如,2SCl815GR,其管脚排列顺序是e、c、b(见图2),“R”是英文“Reveroe...

       2006-12-15

  • 晶体管的代换原则

    无论是专业无线电维修人员。还是业余无线电爱好者,在工作中都会碰到晶体管置换问题。如果掌握了晶体管的代换原则,往往能使维修工作事半功倍,提高维修效率。晶体管的置换原则可概括为三条:即类型相同、特性相近、外形相似。一、类型相同1.材料相同。即锗管置换锗管,硅管置换硅管。2.极性相同。即NPN型...

       2006-12-15

  • 电路图中的元器件

    编者按 电路图是电子技术的语言。看不懂电路图犹如“文盲”,也就无法深人地学习和掌握电子技术。因此,广大初学者都迫切地希望能掌握看懂电路图的基本功。为了满足大家的要求,“初学者园地”从本期起将连续刊出《怎样看电路图讲座》。内容分两大部分,第一部分介绍电路图中经常出现的元器件和基本电路;...

       2006-12-15

  • 石英谐振器的符号

    石英谐振器简称为晶振,它是利用具有压电效应的石英晶体片制成的。这种石英晶体薄片受到外加交变电场的作用时会产生机械振动,当交变电场的频率与田英晶体的固有频率相同时,振动便变得很强烈,这就是晶体谐振特性的反应。利用这种特性,就可以用石英谐振器取代LC(线圈和电容)谐振回路、滤波器等。由于石英谐...

       2006-12-15

  • 电路图中的放大电路

    能够把微弱的信号放大的电路叫做放大电路或放大器。例如助听器里的关键部件就是一个放大器。 放大电路的用途和组成 放大器有交流放大器和直流放大器。交流放大器又可按频率分为低频、中频和高频:按输出信号强弱分成电压放大、功率放大等。此外还有用集成运算放大...

       2006-12-15

  • 电路图中的脉冲电路

    脉冲电路的用途和特点 在电子电路中,电源、放大、振荡和调制电路被称为模拟电子电路,因为它们加工和处理的是连续变化的模拟信号。电子电路中另一大类电路的数字电子电路,它加工和处理的对象是不连续变化的数字信号。数字电子电路又可分成脉冲电路和数字逻辑电路,它们处理的都是不连续的脉...

       2006-12-15

  • 典型的焊盘直径和最大导线宽度的关系

    1。典型的焊盘直径和最大导线宽度的关系 焊盘直径(英寸/Mil/毫米)  最大导线宽度(英寸/Mil/毫米) 0.040/ 40/1.015...

       2006-12-15

  • 封装小知识

    (一)插入式(Through Hole) 1、相线两侧垂直引出 1.1 陶瓷双列 1.2 陶瓷熔封双列 1.3 塑料双列 1.4 金属双列 1.5 塑料缩小型双列 1.6 塑料缩体型双列 2、引线两面平伸引出 2.1 陶瓷扁平 2.2 陶瓷熔封...

       2006-12-15

  • 稳压二极管

    稳压二极管(又叫齐纳二极管)它的电路符号是:此二极管是一种直到临界反向击穿电压前都具有很高电阻的半导体器件.在这临界击穿点上,反向电阻降低到一个很少的数值,在这个低阻区中电流增加而电压则保持恒定,稳压二极管是根据击穿电压来分档的,因为这种特性,稳压管主要被作为稳压器或电压基准元件使用...

       2006-12-15

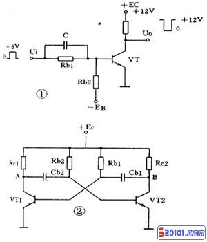
  • 晶体管射随电路

    在很多的电子电路中,为了减少后级电路对前级电路的影响和有些前级电路的输出要求有较强的带负载能力(即要求输出阻抗较低)时,要用到缓冲电路,从而达到增强电路的带负载能力和前后级阻抗匹配,晶体管射随器就是一种达到上述功能的缓冲电路。 晶体管射随电...

       2006-12-15

  • 晶体管电子滤波器

    在很多电子电路中,特别是一些小信号放大电路,其电源往往会加入一级晶体管电子滤波器,其电路结构如图J1,设图的右边是一个与电子滤波效果一样的普通RC滤波电路,则它们有以下关系:图的左边 Uec=Ib*R1+Ueb=Ib*R1因为Iec=β*Ib (β为晶体管的直流放大系数)所以有Uec=(I...

       2006-12-15