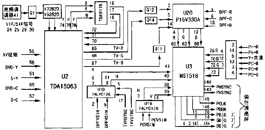
图像处理部分全部集中在主板组件上,包含两大部分信号处理:一是以U2为核心的模拟音、视频处理电路,U2为飞利浦公司最新推出的第三代超级单片(UOC)集成电路,该电路除了完成所有电视小信号处理之外,同时还完成系统控制的作用;二是以U3为核心的VGA电路、信号格式变换控制电路,U3是将U2输出的RGB三基色先进行模数转换,最终输出适合液晶屏驱动电路要求的数字基色信号。

    如图所示,高频调谐器A1输出的中频(IF)信号经预中频放大管Q1及相关元器件组成的预中频放大电路放大后,送至T1、T2声表面波滤波器,由T1、T2分别分离出图像中频和伴音中频信号。分离出的图像中频信号从超级芯片U2 24、25脚输入,伴音中频信号则从超级芯片U2 29、30脚输入。

    从U2 24、25脚输入的图像中频信号在内部经中频放大、视频检波得到TV视频信号,与55脚输入的AV视频、50脚输入的S端子亮度、58脚输入的DVD亮度信号进行选择后,再送入内部的解码电路,经内部亮度处理及色度解调后,分别从U274~76脚输出Y、U、V分量,送至画质改善电路TDA9178,Y、U、V经画质增强处理后再送回U2 70~72脚。

    Y、U、V分量在70~72脚内部进行色差矩阵、基色矩阵、基色开关等处理后,从U2 85~87脚分别输出R、G、B三基色模拟信号,分别经Q11、Q12、Q1 4射随放大,再送人切换开关U20②、⑤、14脚.与U20③、⑥、13脚送入的数码像框(DPF)R、G、B信号进行切换选择,选择出其中的一路从U20④、⑦、12脚输出到格式变换处理块u3 60、63、65脚。在u3内部,60、63、65脚输入的信号又将与70、72、75脚输入的VGA R、G、B或数字高清(HD)YPbPr分量进行切换选择,切换后经A/D变换及视频格式变换,最终从U315-18、23-26、5-8、11-14、147-150、153、154、3、④脚输出24位适应液晶屏驱动电路要求的数字基色信号。

    从超级芯片U2 67、22脚输出的TV行场同步信号送到开关选择块u10的⑤、12脚,与u10 ②、⑨脚输入的数码像框DPF)行场同步信号进行切换选择。选择后的行场同步信号从u10的③、⑧脚或⑥、11脚输出,送入格式变换处理块U3的40、41脚,在U3内部行场同步信号还将与U338、39脚输入的PC机行场同步信号进行切换,切换后的行场同步信号经像素时钟处理,最后从U3 143、144脚分别输出行场同步信号,从146脚输出液晶屏使能信号,从145脚输出像素时钟信号,控制液晶屏正确显示图像。

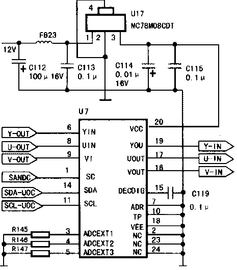
    检修时,分别输入AV、SVHS、YPbPr、PC信号,发现AV、SVHS状态时图像均异常,YPbPr、PC状态时,图像彩色正常,由此表明故障极有可能在图像处理前级。可能出现故障的部位有U2、U3、U2 85~87脚外接电路。测U2 85~87脚外接电路Q11、Q12、Q14各引脚电压均正常,断开U3,将U3 6-19、⑧~17、9-17脚进行短接。

    短接后通电,TV、AV、SVHS彩色均恢复正常,表明故障在U7或外接电路。测U7 20脚供电 7.8V,正常,15脚去耦端电压为4.8V,正常。由于只出现色异,所以不考虑11、14脚总线问题,怀疑U7损坏,试用一只TDA9178代换,通电故障排除。