最初,视频滤波器是一个无源的LC电路,现在,将放大器与RC滤波器结合起来,可以获得尺寸更小、更高效的设计。此外,二十世纪60年代发展起来的灵敏度分析与预失真方法也克服了早期滤波器性能较差的弱点。高性能运放和PC上的专用软件方便了宽带有源滤波器的设计,但这并未解决任意特定应用的问题。对视频滤波器而言,特定的应用与信号制式给每个电路设计都带来了细微的差别。以下是两类主要的视频应用:
抗混叠滤波器:这一类器件被放置在ADC之前,用来衰减信号中Nyquist频率以上的成分,即高于ADC采样率一半的信号分量。这些滤波器频率响应的过渡带通常都设计得尽可能陡,目的是尽可能将截止频率以上的信号统统滤掉。对ITU-601以及其他应用来说,这样的性能是通过将模拟滤波器、数字滤波器以及过采样ADC结合运用来实现的。而对PC图像之类的应用,少量的滤波就足够了。
重建滤波器:也被称作(sin x)/x或零阶保持校正器,这类器件被放置在DAC之后,用来消除由采样带来的叠影,并不是为了消除DAC时钟串扰。重建滤波器很少有象抗混叠滤波器那样的选择性,因为DAC的保持功能也有滤波的作用--这种作用降低了对选择性的要求,但给响应带来了损失。现有的视频信号制式包括RGB、分量视频、复合视频和RGB PC图像等。
所有应用与制式都希望视频滤波器能达到"线性相位",这是群延时(不同频率的延时)特性所要求的。所需的相位线性度取决于具体的应用与视频制式。例如,抗混叠滤波器与分量制式比重建应用与复合视频的要求更严格。各种应用与制式的要求由NTSC、PAL/DVB、ITU、SMPTE和ESA规定。本文将对不同的滤波器作一比较,以便根据给定的应用或制式确定最佳的设计。
滤波器及其特性
不论是用于抗混叠还是重建,滤波器都必须具备低通特性,使视频的帧频能够通过。因此,设计者需要谨慎考虑AC耦合。低通滤波器可以根据其幅度特性或用于描述它的多项式来分类(Bessel、Butterworth、Chebyshev或Cauer)。图1所示为归一化为1-rad带宽后这些滤波器的特性。通常应该选取具有最佳选择性与最小极点数(降低成本)的滤波器,但是对相位线性度的额外要求限制了可选择的范围。

滤波器的相位线性度决定了包络延时或群延时(GD)与频率的关系。平坦的群延时表明所有频率被延迟了相同的时间,在时域这有利于信号波形的保持。因此,群延时差异比绝对群延时更为重要。另一有项独立的参数称为通道间差异,用于衡量通道间的"时间符合度",不应将其与群延时混淆。对于视频来讲,多大程度的群延时差异是可以接受的,为什么?答案取决于具体的应用与视频制式。例如,ITU-470对复合视频信号群延时的规定非常宽松。然而,ITU-601则要严格许多,以便确保视频重放的稳定性,既针对于MPEG-2压缩,也是为了控制串行化之前的相位抖动。那么,为确保相位线性度,应该考虑什么样的滤波器特性呢?
图1中的群延时曲线在截止频率处出现了一个峰。这是由截止频率附近陡峭的相位变化造成的。为了有一个大致的概念,以一个3极点、6MHz Butterworth滤波器为例,在其带宽范围内群延时差异大约为20ns-25ns。增加极点数或滤波器的选择性会使该差异增加。其他一些用来减小群延时差异的更特殊的滤波器包括Bessel、相位逼近、Thompson-Butterworth,以及LeGendre等。尽管如此,在视频中最常使用的仍然是Butterworth特性的滤波器。

抗混叠滤波器的设计
对于抗混叠滤波器,选择性由ITU-601规定的模板来确定,就像图2中所显示的。带宽规定为5.75MHz ( 0.1dB,插损在6.75MHz处为12dB,8MHz处为40dB,0.1dB带宽范围内群延时差异为(3ns。这样的性能要求对于单纯的模拟滤波器来讲太困难了,但是通过四倍过采样可以将该要求调整为27MHz处12dB,32MHz处40dB。
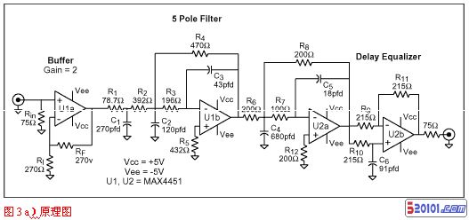
使用软件或归一化曲线,我们会发现-3dB带宽为8.45MHz的5极点Butterworth滤波器就能满足选择性要求,但没考虑群延时。对于后者,需要一个延时级,对于此电路,需要重点关注的运放参数为0.1dB,2VP-P带宽。将该数值应用于式1和2可获得精确的设计。图3a与3b给出了一个适合此类应用的原理图,并用曲线显示了它的增益和群延时特性,此设计基于四倍过采样系统。由于MAX4450/4451卓越的瞬态响应与大信号带宽(2VP-P时175MHz),因此选择它。



重建滤波器



DAC之后的重建滤波是没有被很好理解的应用之一。很多设计者认为引入重建滤波器是为了滤掉采样时钟,但这远不是事实。当信号被采样时,采样中包含了多个重复的信号映像,分别对准采样时钟的各次谐波。重建滤波器将滤掉除基带采样外的所有其他信号。如果抗混叠滤波器达到了其目的,那么DAC输出看上去就像图4中的映像A,接下来,它右边的所有采样都应被滤掉。因此,对于重建的要求类似于抗混叠,但是,由于每个采样只停留瞬间,DAC会将每个采样保持一个时钟周期,这样一来,就产生了我们所熟悉的逼近于某斜线的台阶状波形。保持功能相当于一个数字滤波器,它的特性类似于Butterworth或Bessel滤波器,在半采样频率处响应被降低了4dB。重建滤波器的第二个目的是补偿这个损失,这就需要如图5a电路那样的幅度均衡器。该均衡器在一个延时电路的基础上构成,具有类似于Bessel滤波器的响应。它可按照DAC采样率(FS)来设计。图5b显示了采用和未用幅度均衡器时的DAC频率响应。与延时级类似,它可以被包含在任何重建滤波器中。
保持响应也有一个对准采样时钟的极点,可以完全消除时钟。不过,大多数重建应用还是将时钟衰减作为其品质因数。现在了解了重建滤波器的功能,我们就可以着手设计了。


[Page] NTSC/PAL视频重建最普通的要求是在13.5MHz处衰减>20dB,在27MHz处>40dB,截止频率取决于所采纳的视频标准。出于两方面的原因,我们选择了Sallen-Key结构的3极点Butterworth滤波器。首先,其增益(+2)适合驱动反向端接的电缆。其次,它的群延时差异可以调节,这样,不需要延时均衡器我们就可以通过调节群延时获得最优的性能。
有源视频滤波器设计中的实际问题
无论是手工设计的,还是软件辅助设计的,或是综合这两种方法得到的滤波器,实际的响应曲线可能并不完全符合预期。原因之一是计算出的响应与采用标准元件值得到的实际响应之间存有偏差。通过选择标准(5%)容值的电容器而导出电阻值可以使误差降至最小。原因很现实--可以购得1%或2%容差的电容器,但容值精度仅为5%,而对电阻来说,1%容差和1%精度的电阻很容易得到。这样选择的元件可以提供最佳的一致性和最精确的幅度响应。
滤波器构成之后,可能出现不稳定与振荡的情况。如果出现这样的情况,将输入对地短接,看其是否继续振荡。如果振荡停止,说明阻抗太高,降低设计阻抗就可以消除振荡。但如果仍继续振荡,则请注意振荡频率是否接近滤波器的截止频率或在截止频率以下。如果是这样,振荡可能是由元件或寄生参数引起的。若振荡频率高于截止频率,那么可能是运放或电路板布局引起的。
好的布局就象是一件艺术作品,但它只是基于一些简单的原则。提供一个干净的电源电压和一个坚实的接地很重要,这意味着用低ESR的电容器滤波,有时是一个调节器。旁路电容连接而成的回路必须尽量小,否则寄生电感将与电容谐振。良好的接地平面对好的模拟设计很关键,但是随着带宽的增加,它可能带来寄生电容,使滤波器失调。为避免这样的问题,将受到影响的元件与走线下方的地平面去掉即可。