[例1]接通电源,面板上状态显示正常,但不进水。
  分析与检修:测得进水阀电磁线圈两端电压为零,说明故障在进水控制电路上。
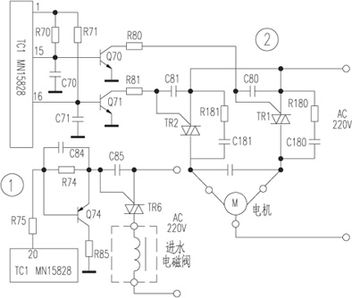
  有关进水控制电路如图1。程序进入进水状态时,微处理器TC1(MN15828){20}脚(进水控制端)输出进水控制信号,通过R75、R74和C84加到双向可控硅TR6触发极,TR6导通,220V电压通过TR6加在进水电磁阀上,电磁铁吸合,进水阀中心孔打开,机子进水。
  测得TC1{20}脚电位为高电平,说明微处理器已输出了进水控制信号,对R75(5.6kΩ)、R74(22kΩ)和C84(0.01μF)、Q74和TR6等元件作检查时,发现TR6已断路,其他元件正常,更换TR6后试机,故障依旧。断电后又测得进水电磁阀线圈电阻值为∞,正常值应为4.5~5.5kΩ左右,将进水电磁阀取下拆开,发现电磁线圈一端已脱焊,将脱焊点焊好后复原试机,进水恢复正常。故障排除。
 [例2]波轮转动后仍在进水。
  分析与检修:波轮转动,说明机子已由进水状态进入洗涤状态。而进水不止,说明进水控制电路存在故障。测得微处理器CT1{20}脚电位为高电平不变(正常情况下,该脚电压在程序进入洗涤状态时会由高电平转换为低电平),使TR6始终处于导通状态,导致进水不止故障,检查CT1外围有关元件未见异常,更换MN15828后试机,故障排除。
 [例3]进水正常,程序进入洗涤状态时,电机只能正转,不能反转。
  分析与检修:有关电机正转反转控制电路如图2。
  当微处理器TC1(MN15828){15}脚输出高电平,{16}脚输出低电平时,Q70和TR1导通,Q71和TR2截止,此时电机正转;当CT1{16}脚输出高电平,{15}脚输出低电平时,Q71和TR2导通,Q70和TR1截止,此时电机反转。
  目测R81(91Ω)表面有烧焦痕迹,进而测得R81断路和Q71击穿。其他元件未见异常,将R81和Q71一同更换后试机,机子恢复正常,故障排除。
 [例4]脱水时,脱水桶时转时停。
  分析与检修:此现象一般是离合器方丝离合簧内径较大或脱水轴与方丝离合簧配合处外径较小,使脱水轴和洗涤轴连接为一体时吻合不良,导致脱水轴和洗涤轴时而连接时而不连接,因而造成脱水桶时转时停的故障,取下离合器拆开,更换一只同型号新品方丝离合簧后复原试机,故障排除。