
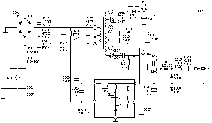
| SONY KV2184采用STR50115B厚膜电路,与此电源相同的机芯还有:SONY KV2182CH、KV2181DC/KV、KV2182DC等。 振荡电路 R604是起动电阻,300V电压经R603加到IC601的(2)脚内部开关管的B极上,使开关管开起导通。电流从IC601的(4)脚E极流出,在滤波电容C615上建立115V直流电压。 T602的(9)、(10)脚为正反馈绕组,开关管导通时,C615被充电,T602(9)、(10)脚正反馈电压是(10)正(9)负,经C607、R603加到IC601的(2)、(4)脚(开关管的B、E极),使开关管迅速饱和,T602储存能量。 开关管饱和后,C607被不断充电,使IC601的(2)脚电位越来越低,最后迫使开关管退出饱和状态,T601的(9)、(10)脚电压极性发生翻转,结果使开关管迅速截止。 在开关管截止期间,T602的(7)脚相对于(9)脚为负,续流二极管D604导通,T602中储存的能量经D604和T602的(7)、(9)脚绕组向C615释放,C615被再次充电,由于C615不断被充电,便得到115V直流电压,。 稳压电路 稳压电路由IC601内部完成,其(5)脚是误差取样电压输入脚,该脚未用。 保护电路 D608是过压保护稳压二极管,稳压值为130V,一旦输出电压大于130V,D608击穿,开关电源停振。 |
网友评论