
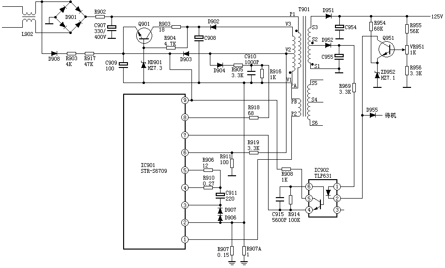
| 日立A3P-B2为龙影系列彩电,电源采用STR6709厚膜电路,主电源电压为130V,该电源适应电网能力强,保护功能完善,在待机时无需另设遥控电路专用变压器等特点。 振荡过程 STR6709的(9)脚加上6V以上的电压,开关电源就能起振。 C907上的约300V电压,经T901的P1、P2绕组加到IC901的(1)脚内部开关管的C极,同时220V交流电经D908整流、R903、R917限流、C909滤波,得到不稳定的直流电压加到IC901的(9)脚,开关电源开始振荡。电源起振后,V1、V2绕组感应到的电压经D903整流后得到9.5V电压,继续为IC901的(9)脚供电。Q901是为待机时为IC901(9)脚供电而设的,正常开机时,由V3绕组输出、D902整流、C908滤波得到的电压约52V,但此时Q901的E极电压为9.5V,B极被HD901(7.2V)箝位,B极电压低于E极电压,故Q901截止。在待机时,各路输出的电压降到原来的1/4,D903整流后的电压不能维持IC901(9)脚的供电,但此时Q901导通,输出约6.6V的电压继续为IC901供电。 稳压电路 稳压电路由Q951、IC902等组成。R955、VR951、R956对主电源电压取样,取样电压送到Q951的B极,ZD952为Q951的E极提供基准电压,输出电压的变化,将会引起Q951C极电流的变化,造成IC902(4)、(5)脚电流的变化,随即控制IC901(7)脚的电流,通过IC901内部调节开关管的导通时间,从而稳定了输出电压。 |
网友评论