枕校电路-日立CMT2988,AN5521 |
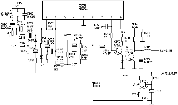
和日立CMT2988枕校电路相同的机型还有:日立25M8C、CMT2518、CMT2718、CMT2916、CMT2588、CMT2598、CMT2998、福日HFC2581、2586、2587、2986、2987等。 R617两端的约4V(峰-峰值)锯齿波电压,经C651、R651加到IC651的(1)脚,经其内部放大、积分处理后,从(2)脚输出约2V(峰-峰值)的下凹抛物波电压,再经C653、C652、R666积分后,由R657调节其抛物波的幅度,再经C655加到IC651的(7)脚,经内部放大、整形后从(8)脚输出上凸的抛物波电压,再经Q652射极跟随、Q651倒向放大后,在C727两端形成约9V(峰-峰值)的下凹抛物波电压,经L703送到行偏转线圈,对行偏转电流调制,校正了枕形失真。 R655为行幅调节电位器,R657为枕校调节电位器。 |

网友评论