• T-171、BT1591方向显示器使用大概一年左右,开机后虽有图像显

    分析是显示器开关电源电路部分的高压滤波电容质量不好,耐压过低,造成C706长时间使用后失容后爆裂所致。 在检修时,要测量C706两端的直流电压,正常值为308V左右,有故障时电压只有192V或略高一些。当电容失效后,...

       2007-08-15

  • K-9952型KTC彩显电源指示灯亮无高压,无显示

    连接主机加信号,测量行输出管集电极电压只有65V,说明二次电源没有工作;再测行输出管基极无负电压,说明无行振荡信号。根据显示器的工作原理,二次电源与行振荡同时出现故障可能性很小,由此分析它们的公共电路出现问题的可能性极大。二次电源的电压控制信号和行振荡...

       2007-08-15

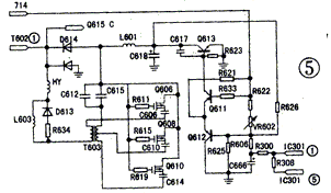
  • T-171方向显示器的图像过大,远远超过了屏幕尺寸,并且调整无效。如

    方向T-171显示器的水平宽度调节电路如图5所示。观察电路可发现,行幅的大小是通过Q613控制流过L601电感线圈的电流大小来实现的。通过的电流大,这时的行幅就宽;通过的电流小,这时的行幅就小。当Q613击穿短路时,相当于L601直接接地,这时通过L6...

       2007-08-15

  • T-171显示器开机后屏幕无法达到满屏

    OSD菜单调整有效,但只能调整到距两侧1cm的位置就无法继续调整了。再继续调整是,屏幕图像有所变化,但是中间位置的宽度不变,只是四角继续伸展。(即使进入显示器的工厂模式状态,调整其中的副水平宽度SB(SU...

       2007-08-15

  • 方向显示器使用的信号线质量不好,显示器经常更换主机,出现显示器缺色

    这是信号线内断线造成的,只有更换信号线或者更换15针D型插头才能排除。...

       2007-08-15

  • 方向T-171显示器接通电源,按下显示器电源开关后,电源指示灯不亮,

    该显示器只有接入市电,开关电源就处于工作状态,输出+5V电源和其他各路电压(不过电压都偏低许多)。主板上的MUC根据电路检测是否按下电源开关控制显示器是否加电工作。如果电源开关接触不良。开关电路相关阻容软件损坏、MUC损坏,都会造成无法正常开机。检测方...

       2007-08-15

  • 方向T-171显示器单独加电时有LOGO画面显示,但是接入信号后,显

    数控显示器在无信号接入时会根据设置显示器LOGO自检老化画面,有信号接入时马上切换到桌面。这台故障显示器不接主机,单独加到电时,有LOGO画面显示,当接入信号时黑屏,很有可能是信号判断电路损坏。 更换IC302后故障...

       2007-08-15

  • T-171显示器屏幕图像过小,之占整屏的1/2,呈弓形失真;OSD菜

    屏幕图像就在中心占了一小部分,咋一看好像是使用了OSD菜单上的复位功能。但仔细调节发现,无论怎么调整OSD菜单,图像有所变化,但没有明显地改变,也不能调整为正常状态。 根据上述的调整情况,可以判断为Q913不起作用。...

       2007-08-15

  • 日电JC—1736彩色显示器聚集不良,屏幕中间部分的图像及字迹清晰,

    这种故障现象对于一般彩显来说,可能是彩管老化,但对于本机来说,却未必是这样。因为首先本机刚使用一年多,彩管老化的可能性不大;其次本机设有动态聚集电路,目的就是克服一般彩显在正常工作时就存在的聚集不均匀问题,即中间部位清晰,边缘部分不清晰的现象,如果这个电路有故障,肯定会造成类似的现象。试调...

       2007-08-15

  • HZ4GV-4148型显示器按下电源开关后,显示器电源指示灯的亮度极

    根据故障现象,初步判断故障在电源或行扫描电路。打开机壳后,首先测量行输出管(Q403、2SC5207A)的集电极对地电阻,发现对地电阻较小,且没有正常的充放电现象。将行输出管焊下检测确认已击穿损坏,原因可能是开关电源的+B电压过压或行输出级的负载有短路...

       2007-08-15

  • 15英寸OSD彩显光栅开始黑、逐渐变亮且有环状水波纹

    开机,测G1为-150V、G2为-380V。待亮度出现时,G1电压变为-140V,G2电压变为-350V,有问题。于是沿路检查有关电路,相关元件都正常。分析此机有两个现象,故放弃针对亮度有关电路的单一查找,将水波纹一起综合考虑。图像由暗变亮,还带有水波纹,定是某个滤波电容失容或失效。开机,...

       2007-08-15

  • 联想LX-1498彩显开机时满屏回扫线,约20分钟后恢复正常

    从故障现象看,属场消隐电路的电解电容不良,经检测C308(见附图)的容量明显偏小,更换后故障排除。...

       2007-08-15

  • 方正FG-796-S彩色显示器联机无显示,工作指示灯不亮。主机换用其

    分析故障在显示器的电源电路。打开机壳,测整流输出端电压为298V,正常。检查电源的启动电路,测得启动电阻R908(470KΩ/0.25W)在路阻值过大(约为2MΩ),拆下测量证实已断路。但更换后,开机仍然不启动,继续检查一只启动电阻R907(470KΩ/0.25W)正常。在开机瞬间检测IC...

       2007-08-15

  • 惠普HP-1518E型15英寸数控彩显,开机后指示灯由红变绿,彩显黑

    测加速极电压为315V正常。测其集成块各引脚与主要测试点的电压值,当测量到主CPU(DATAMX2000)的20脚(外接晶振脚)时,屏幕上出现了不同步的图像,但不到两秒钟就自动关机。试换18MHz晶振也无效。因为该机中各集成块各脚电压都低于正常值,故怀...

       2007-08-15

  • 惠普HP-1518E型15英寸数控彩显,开机后指示灯由红变绿正常,但

    开盖测直流300V电压正常,主电源电压直流100V正常,查加速极为0V。因加速极电压是直接由行输出变压器供给的,故怀疑行输出变压器有故障。更换行输出变压器后故障依旧。仔细观察屏幕,发现屏幕中间有一条亮带,其内有很暗的图像。测量加速电压有163V电压。根...

       2007-08-15

  • Digital彩显,开机指示灯亮,有“吱,吱”声,无光栅

    指示灯亮,说明电源部分正常,“吱,吱”声疑是高压放电。打开机壳观察,约一分钟,行输出变压器附近有冒烟现象,检查发现:并接在行输出变压器⑩脚的R843电阻已烧焦。焊下电阻R843测量,阻值为12kΩ,未被烧断。测量电源输出,各组电压均偏低,约为正常值的6...

       2007-08-15

  • 联想LX-1498彩显屏幕上部压缩,且场线性变差

    首先调整场线性电位器RP305,无明显效果,检测场线性电路相关元件均正常,试换场输出集成电路N302(LA7838),仍无济于事。在翻起底板欲带电检测场输出集成电路各引脚电压时,光栅正常了,但一会儿故障又现,此为虚焊的典型现象,经仔细观察发现R336一引脚虚焊,重焊后故障排除。...

       2007-08-15

  • 联想LX-1498彩显屏幕底部压缩卷边,且场线性不良,上疏下密

    该故障在电视机检修时常遇到,多为场输出电容C316(2200μF/25V)不良引起,试更换后故障依旧。调场线性电位器RP305,无效,进一步检查与场线性相关的元件,发现R332变值,换上一只2kΩ电阻,故障排除。...

       2007-08-15

  • Digital彩显,开机时,指示灯亮,有高压静电反应,约两分钟后才出

    指示灯亮,有高压静电反应,说明电源工作基本正常,行扫描电路已有高压产生。光栅缓出,与某一供电存在故障有关。开机时,用万用表电压挡分别测量出现光栅前后的整流滤波电容C904两端电压,以及开关变压器次级各路输出电压,对比发现12V电压情况是:刚开机出现光栅...

       2007-08-15

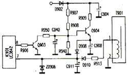
  • Digital(pcxcv-cw)彩显,开机无光栅,指示灯不亮,用手

    打开机壳,观察发现保险管已烧黑爆裂,电源滤波电容C908已胀爆,更换保险管、滤波电容C908后,用万用表R×1挡测量电源滤波电容C908两端,电阻接近0Ω,说明电路仍存在短路故障,焊下整流桥堆D901检查正常。在线测量厚膜块IC901 (STRS571...

       2007-08-15