• 如何检修CD唱机故障?

    (1)CD唱片不能缩回故障原因:唱片没放好。(2)播放时无声故障原因:唱片放反,唱片表面太脏;唱机处于暂停状态...

       2006-08-11

  • 激光头调校简法

    如果问:影碟机的心脏是什么?也许人们都有一个共识:“激光头。”如果又问:那激光头的心脏又是什么?也许大家就不一定能回答上了,但“行家”会说:光头与光靶的准确定位便是衡量激光头质量的至关要素。对于维修者来讲,恰恰最棘手的就在于此,所以往往只能把整个光头总成一换了之,使本可以用几元钱就修复的光...

       2006-08-11

  • 万利达DVD维修集锦维修实例

    VCP-318 故障现象:遥控灵敏度低,有时无效检修:遥控试机正常,用示波器检测显示数据信号DATA、时钟信号CLK、选通信号CS,发现DATA数据信号波形幅度很小,已不到2V。且该电压并不稳定,挑开解码板上C74贴片电容后测量DATA数据信号,已回升到正常4V左右,试机面板所有按键操...

       2006-08-02

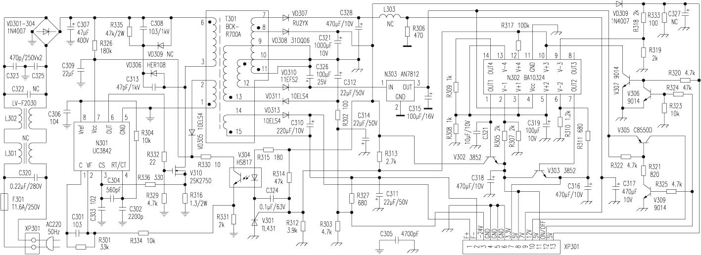
  • 开关电源电路图

    ...

       2006-08-02

  • ZORAN解码方案ZR36700

    前言:本文介绍了采用ZORAN公司ZR36700解码芯片和SANYO机芯而开发的DVD视频,叙述了DVD硬件的构成与软件架构。 一、DVD技术概述 近几年音像消费类电子产品发展扱为迅速,继1994年推出采用MPEG-1编码的VCD两 年之后,...

    汪建清 李立春   2006-08-02

  • 先锋505DVD机区域代码的改写

    先锋505DVD机区域代码的改写 先开机处于待机状态;再依次按遥控器上的POWER键、MENU键、ENTER键、DISPLAY键;再连续按5秒CONDITION键;这样机器就进入了改写区域代码状态,可按遥控器上的“1~6”键,就可进入某区域工作状态了,改写完毕,按RETURN、MENU键,...

       2006-08-02

  • 新科牌6868型DVD机开关电源原理与检修

    一、原理简介 220V交流市电通过保险管F301后进入由C320、L301、L302、C323、C322、C325组成的抗干扰电路,一方面使电网中产生的干扰脉冲不能进入开关电源电路,另一方面也抑制开关电源产生的高频干扰污染市电。经抗干扰处理后的220V市电由VD301~VD304整流后,...

       2006-08-02

  • 厦新8156型DVD机电源原理与维修

    一、8156型DVD机电源工作原理 8156型DVD机电源电路如附图所示,系统由交流输入及整流滤波、直流-交流变换、脉宽调制稳压和二次回路稳压组成。电源电路的特点是采用独立的OSC方波振荡器UC3842B和N沟道型大功率场效应晶体管K2792构成直流-交流变换器,功耗小、效率高、辐射低,...

       2006-08-02

  • 探讨DVD改全区机

    影蝶机:松下DVD机中都有一只24C01串行EEPROM(A100,A300),第二代机器中用X25C02作为区码鉴别,设法不让CPU读到EEPROM里的数据即可,具体方法是断开IC5,6脚。第...

       2006-08-02

  • 换三洋HD-60光头的调整

    三洋HD-60DVD光头在国产杂牌机子用的比较多,品牌的DVD也广泛应用。但这种光头换新后会出现读VCD正常但不读DVD的问题,转一会就停,这不是新光头有问题,而是光头和盘之间的距离的问题,只要把光头支架下面的4颗螺丝稍微松一下,立刻就读DVD,我换10多个都是这个问题,请换这个光头的朋友...

       2006-08-02

  • 松下DVD-A300MU机的维修信息

    维修信息和自我诊断功能,可探测本机内的故障或功能失常情况,并在显示屏上显示出相应的维修号码。 显示屏亮确认功能:在按住DVD机上的“STILL/PAUSE(停止/暂停)”和“OPEN/CLOSE(开/关)”的同时,按遥控器上的[9]键,所有的显示都会亮,然后按POWER(电源)键,功...

       2006-08-02

  • 关于DVD

    DVD的英文全名是DigitalVideoDisk,即数字视频光盘或数字影盘,它利用MPEG2的压缩技术来储存影像。也有人称DVD是DigitalVersatileDisk,是数字多用途的光盘,它集计算机技术、光学记录技术和影视技术等为一体,...

       2006-08-02

  • 最新 VCD、DVD维修实例

    例1:一台新科330型VCD图像正常,一个声道无声. 图像正常而且有一声道也正常,说明电源,CPU,音视频数模转换正常,重点查无声一路的输出和放大电路.试把有输出的声道声音输入无音声道,结果有声音输出,说明音频输出电路正常,应查前级放大电路.检查发现耦合电容漏电.此电容为330PF,更换...

    威士忌    2006-08-01

  • 影碟机检修两例

    例1:夏新SVD777型超级VCD机,屏显及进出盒均正常,放入碟片,显示无碟。开机通电检查,光头复位、聚焦、搜索正常,但无激光发射。用同型号光头(KSSS213V)代换,仍无激光发射。怀疑光头扁电缆有折断的地方,用表测量,16条线均通,遂怀疑...

       2006-08-01

  • 万利达超级VCD-S223机检修

    一、解码板组成简介 万利达超级VCD-S223机解码板由ES4108F、ES3883F、ST29C020、TBS1616B2E-7四块集成电路构成。解码主芯片ES4108F是集视频、音频解码、系统控制于一体的单片MPEG-2解码集成电路。该芯片可全编程,内部集成有高速32位的精简指令、3...

       2006-08-01

  • VCD解码板维修一些常识

    IC之间通过数据线,时钟线,地址线,控制线紧密联系在一起,各IC管脚引脚数量多,元件密集,所以没有好的焊接技术是不可能维修好一块板子的。 一,板上通常有只读存储器(EPROM),动态存储器(DRAM)、图像编码器、音频DAC,控制CPU、以及门电路 二,对于集成块的拆除工作,在这里我不...

       2006-08-01

  • ES4108F解码板故障检修

    美国依雅时(ESS)公司生产的ES4108F+ES3883F解码板用于近期生产的国产超级VCD机,如新天利TL-S2000E多功能超级VCD机、万利达超级VCD-S223机等。此类VCD机内部结构相当简捷,主板、解码板合二为一,采用双面焊接技术,减小了板块的面积,电源板、音频输出板、视频和...

       2006-08-01

  • ESS3883 视频编码与音频数字处理集成电路

    ESS3883视频编码与音频数字处理集成电路1。简介ESS3883是美国ESS公司专为超级VCD开发的视频编码与音频数字处理集成电路,与ES41084118配套。内置有一只NTSC/PAL制式数字视频编码器,三只9BIT视频DAC和PLL时钟同步器,还设有音频DAC...

       2006-08-01

  • 创维VCD.DVD机部分典型故障维修实例

    1、故障现象:VCD-268S有图像无伴音输出。故障分析:根据声图互锁原理和有图像无伴音的故障现象,判断故障原因可能在音频解压部分、音频数模转换部分以及音频放大输出部分。此机型采用CD7-Ⅱ(SAA7327H)伺服、CL680解码,解压缩后的数字音频信号分别由CL680Pin108(音频左...

       2006-08-01

  • 关于CL680版本问题

    关于CL680版本问题在更换CL680后,常遇见新换IC出现开机画面正常,读碟后能播放,但一分钟后图像行场扭曲遂消失无图,伴音一直正常的故障现象.这是错将A1或A2和D1版本的CL680进行了互换,由于两个版本的IC在视频编码输出的相关引脚外围元件参数有所不同造成此故障.此时,需将72脚设...

       2006-08-01