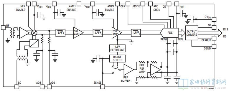
概述:LTM9004采用15mm x 22mm LGA 封装。是一款 14 位直接转换接收器子系统。接收器内置一个双通道高速 14 位 A/D 转换器、低通滤波器、差分增益级和一个正交解调器。

其 AC 性能包括 76dB SNR 和 63.5dB 无寄生动态范围 (SFDR)。整个链路进行了 DC 耦合,并可使用 DC 偏移调节。集成化片内宽带变换器在 RF 和 LO 输入端上提供了50Ω单端接口。
一个 5 V 电源负责为混频器和第一放大器供电以获得最小失真,而一个 3V 电源则可实现低功率 ADC 操作。一个单独的电源允许输出驱动 0.5V 至 3.3V 逻辑器件。一个可任选的多工器使得两个通道能够共用一根数字输出总线。一个任选的时钟占空比稳定器在全速和多种时钟占空比条件下实现了高性能。

    由于集成了 3G 和 4G 基站接收器 (WCDMA、TD-SCDMA、LTE ... 等等) 以及智能天线 WiMAX 基站的关键组件。这些集成的微型模块接收器极大地减少了所占用的电路板空间,在一个便于使用的小型封装中集成了 RF 混频器 / 解调器、放大器、无源滤波以及 14 位、125MSPs ADC。LTM9004 采用直接转换架构,具有 I/Q 解调器、低通滤波器和两个 ADC。而 LTM9005 采用 IF 采样架构,具有下变频混频器、SAW 滤波器和一个 ADC。

      接收器架构主导着基站设计:直接转换和 IF 采样。直接转换对 RF 信号进行解调并将其下变频至 DC (在频域中为 0MHz)。这简化了滤波器,可提供具 10MHz 截止频率 (20MHz 信号带宽) 的低通滤波器。LTM9004 实现了这种架构。针对不同的信号带宽提供了其他的滤波器选项。IF 采样则将 RF 信号下变频至一个中频 (IF) ,这里为 140MHz,并在数字域中进行信号解调。


一、LTM9004功能和特点:   


·集成化双通道14位、高速ADC,低通滤波器,差分增益级和I/Q解调器

·用于每个ADC通道的低通滤波器

·1.92MHz(LTM9004-AA)

·4.42MHz(LTM9004-AB)

·9.42MHz(LTM9004-AC)

·20MHz(LTM9004-AD)

·RF输入频率范围:0.8GHz至2.7GHz

·50Ω单端RF和LO端口

·I/Q增益失配:0.2dB(典型值)

·I/Q相位失配:1.5°(典型值)

·电压可调解调器DC偏移

·76dB/1.92MHzSNR(LTM9004-AA)

·63.5dBSFDR(LTM9004-AA)

·时钟占空比稳定器

·低功耗:1.83W

·停机和打盹模式


二、LTM9004引脚功能


三、LTM9004内部方框图


四、LTM9004典型应用电路