概述:NCP1239F采用16脚封装。具有控制PFC前级关断或工作的能力,使你在需要PFC工作时,控制其工作很简单。更通俗些,NCP1239含有各项主要功能,且都很容易调整并使你的应用状态达到最佳,并完全符合现代电源的标准规范,包括高效、可靠及低空载功耗。


一、NCP1239F特性

(1)电流型工作且有内部斜率补偿。采用峰值电流方式控制,NCP1239提供内部斜率补偿信号,它很容易将检测的电流合成,令次谐波振荡仅用一个电阻即可工作。
(2)内部高压起动开关。为达到低待机功耗,有一个难题,此时控制器需要一个外部损耗电阻到BULK电容上,根据内部逻辑,控制器要禁止高压电流源在起动之后仍工作,它无法长时间限制其在空载时的功耗。

(3)跨越周期式工作能力。连续脉冲流不适合于空载工作的要求。在多个脉冲状态限制开关样式可以有效地减少整个功耗,但有些情况会带来变压器的噪声,采用跨越周期式工作仅得到低峰值电流”无法防止变压器出噪声。因此,跨越周期式工作,若经调整,即可在噪声及低功耗上兼容。

(4)待机检测及PFC前级的关断。NCP1239内部逻辑即可以检测待机状态,脚1状态根据检测的模式(待机正常工作)而变化,简单地接一支PNP管在VCC与PFC的VCC之间就可令PFC级工作或关断。

(5)软起动。在6脚接一支电容到GND, 即可以提供软起动程序,从而减少主功率开养在起动时的应力,同样原电压感觉用于执行频率抖动及定时的故障条件检测。

(6)主故障检测。如果3脚电压超过2.4V,就会锁住电路,在此模式下,电路关断,直到由外部干预令VCC降f到4V以下,这个功能用来检测主要故障,如过电压、过热等。

(7)布朗输出检测。脚5内部电路设计为可接受输入电压信息,以便在输入电压过低时保护电源,5脚电压太低会令控制器停止输出脉冲,并设置一窗口,防止不稳定工作。

(8)过载保护。过载特别是短路在强漏感影响变压器时很难检测,NCP1239克服了此困难,采用监视反馈电压的方式儆到这一点。如果6脚电容(390nF在100ns内)电平达到最太”电路检测出此过载条件,并进人安全的低占空比“打呃”工作模式,立即制止了故障出现,电源仍在工作状态。

(9)为改善EMI可调频率并在内部抖动, 脚4提供一个预先设置调整开关频率,仅外接一电阻到地即可”频率最高可达250kHz”调制内部开关频率可用6脚的锯齿波(390nF 即按 100Hz抖动)”自然将能量扩展”软化了控制器的EMI强度。

(10)大VCC式工作, NCP1239提供一个外部VCC范围”可达36V”适合反激或正激变换应用,具有较大的柔性。

(11)5.0V基准电压。IC内5V基准供内部电路工作,也供控制器的外部电路,可典型供出10mA。

(12)NCP1239有两个版本。NCP1239F工作频率为50~150kHz,适于反激式;而NCP1239V工作频率为100~250kHz,适合于正激式电路。

1)500mV的过功率限制检测阈值(NCP1239F),10脚监视着电路的调制,根据所需功率调节,由于斜率补偿,电流检测信息没有出现在电感电流上,一个精密的电流限制建起,NCP1239 的9脚和检测电阻之间,调整电流检测的信息以建起准确的过载保护信息,使其与输入无关。

2)最大占空比调节(NCP1239V)。对于正激电路用的NCP1239V,其10脚用于调节最大占空比,用一支电阻即可设置限制满足需要。




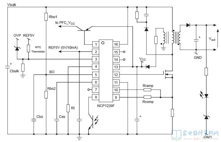
二、NCP1239F引脚功能


三、NCP1239F内部方框图


四、NCP1239F典型应用电路