概述:STK73909C采用12脚封装,内含耐压为900V的双极型场效应管,最大漏极电流为8A,输入交流电压为170V~264V,输出直流电压为115V,输出功率可达280W。内部稳压二极管ZD1稳压范围为23.7V~26.3V.最大允许功率为500mW;内部振荡器的振荡频率范围在20kHz~100kHz。
一、STK73909C内部方框图
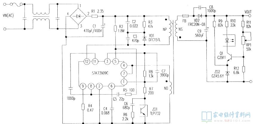
二、STK73909C典型应用电路
该应用电路可适应交流输入电压为170V—264V范围内,输出电压为直流115V。在应用电路中,R1(2.35Ω)为限流电阻,(5)脚外接的电阻R2(1.8MΩ)是启动电阻,并联在开关变压器初级绕组上的C2(0.022μF)、C3(470pF)、R3(47kΩ)、VD1(DFC15TL)组成缓冲阻尼电路,(9)脚外接的电阻R4(0.47Ω)为电流检测电阻,(6)脚外接的电容C4(0.068μF)为过流保护电平建立电容器,光耦VDl(TLP732)接电源厚膜块的(1)脚,可把输出电压的信息反馈到(1)脚内部,用于稳定输出电压。开关变压器次级电路与普通彩电取样放大电路相同。
三、STK73909C工作参数表
| 参数 | 符号 | 条件 | 参数 | 单位 |
| 工作时片基温度 | Tcmax | 推荐值105 | 115 | ℃ |
| 交流输入电压 | VAC | 测试电路 | 280 | Vrms |
| 工作温度 | TOpg | -10~+85 | ℃ | |
| 存储温度 | Tstg | -30—115 | ec | |
| 最大输出功率 | Womax | 测试电路Vo=115V | 280 |
网友评论