概述:LTC4150采用10引脚MSOP封装。该器件通过位于电池与其负载或充电器电路之间的一个小检测电阻来监视电流。因为充电是电流的时间积累,通过可由微控制器计量的单个通信引脚上的一系列输出脉冲来指示电池的充电和放电。它支持1节或两节锂离子电池以及 3 节至 6 节镍铬或镍氢金属电池。仅需要一个外部检测电阻和一个滤波电容,就能提供一种很小型而且简单的监视电池充电活动的方案。该器件为微控制器提供一系列输出脉冲和一个极性信号。这样,系统就可以从完全充电状态开始倒计数,并在电池充电或放电期间的任一时刻估计电池的剩余电量。


一、LTC4150功能和特点:

      电荷量和极性指示
      ±50mV检测电压范围
      无需精准的定时电容器或晶振
      工作电压范围为2.7V至8.5V
      高端检测
      32.55Hz/V电荷计数频率

      1.5uA停机电流


二、LTC4150引脚功能


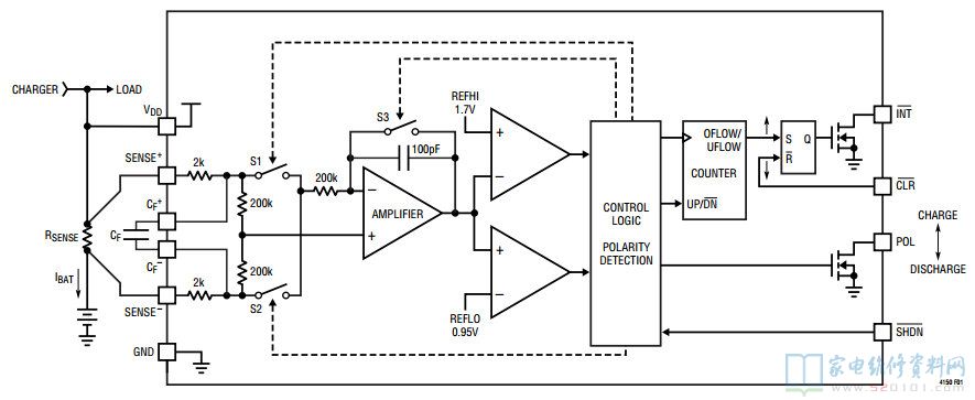
三、LTC4150内部方框图


四、LTC4150典型应用电路