概述:LT1737采用16脚SO封装。无需使用传统的光隔离器和其他附加电路感应输出电压即可提供隔离的回扫开关电源,直流输入电压在4.5V至20V之间。
一、LT1737引脚功能
二、LT1737内部方框图
三、LT1737典型应用电路
四、LT1737电气参数
概述:LT1737采用16脚SO封装。无需使用传统的光隔离器和其他附加电路感应输出电压即可提供隔离的回扫开关电源,直流输入电压在4.5V至20V之间。
一、LT1737引脚功能
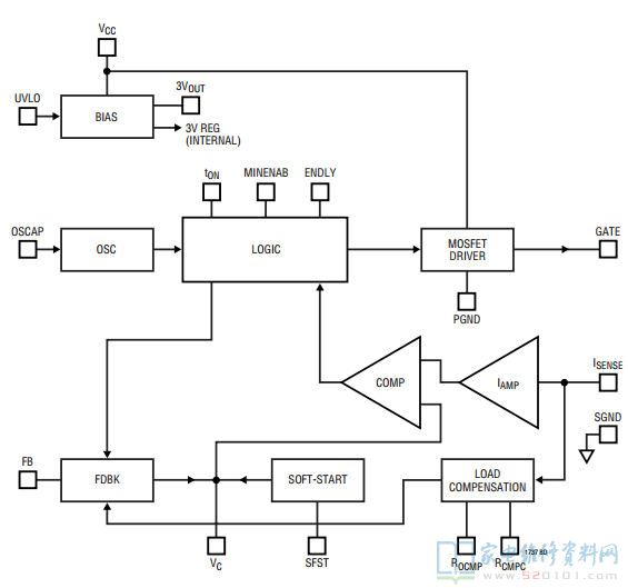
二、LT1737内部方框图
三、LT1737典型应用电路
四、LT1737电气参数
网友评论