概述:LT1910采用SO-8封装。是一种电荷泵驱动器,用于控制在电源电压为8~48V下工作的负载的NMOS高压侧开关。当*开关漏极电流的外部检测电阻器两端的电压降超过50~80mV时,该驱动器就切断栅极驱动电流。所选择的检测电阻器阻值以及与这种采用SO-8封装的栅极驱动器配套的MOSFET的性能决定了设计的最大漏极电流。
      过电流阈值也可触发一个集电极开路的低电平有效故障输出,这种输出可使控制逻辑电路*开关的状态。若该驱动器的输入在故障期间为高电平,应用电路又允许自动再启动,则定时电容器可设定再启动之间的时间间隔。通用驱动器可以承受-15V~+60V的电源瞬态电压,它也可用于需要低压侧开关控制的应用场合。

一、LT1910引脚功能


二、LT1910特点:

      8V至48V电源范围

    提供了针对-15V至60V电源瞬变的保护

     具短路保护功能

    自动再起动定时器

    集电极开路故障标记

    全面强化了N沟道MOSFET开关

    可编程电流限值、延迟时间和自动再起动周期

    电压受限的栅极驱动

    在输入开路的情况下默认为OFF状态


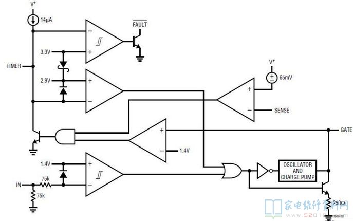
三、LT1910内部方框图


四、LT1910典型应用电路