概述:LTC4365采用紧凑型8引脚3mmx2mmDFN封装和TSOT-23(ThinSOTTM)封装。为针对过压(OV)、欠压(UV)反向极性故障的保护控制器,该器件具-40V至60V的保护范围,面向需要窗口电源保护的应用。提供两个比较器输入,以在2.5V至34V的正常工作范围内利用一个外部电阻分压器配置OV和UV设定点。栅极引脚控制一个双N沟道MOSFET,以确保仅在OV和UV窗口内的电压通过并到达输出。反向电源保护电路自动隔离负载和负输入电压。除了提供直至60V的瞬态保护,还隔离50Hz和60HzAC电源。就大多数应用而言,无需TVS或输入电容器,从而为紧凑型设计提供了一个组件数很少的解决方案。

在正常工作时仅消耗125uA电流,并有一个停机引脚用来启动和禁止外部MOSFET,以及用来提供一种10uA的小电流停机状态。一个故障输出指示栅极状态。利用停机引脚,两个于一种新颖的应用中可配置为在两个电源之间进行选择。如果反向保护不需要,那么仅需要单个外部MOSFET。

一、LTC4365功能和特点:

      宽工作电压范围:2.5V至34V

      过压保护至60V

      源反向保护至-40V

     可隔离50Hz和60HzAC电源

     对于大多数应用,无需使用输入电容器或TVS(瞬态电压抑制器)

     可调的欠压和过压保护范围

     充电泵增强外部N沟道MOSFET

    低工作电流:125μA

    低停机电流:10μA

     故障状态输出


二、LTC4365引脚功能


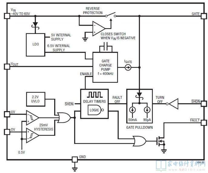
三、LTC4365内部方框图


四、LTC4365典型应用电路