概述:FAN9612采用双列16脚SOIC封装。工作电压为-0.3~20V,最大直流输出电流0.05A,储存温度为-40~125℃。为交错式临界导通PFC控制器。可在瞬间AC输入电压低于输出电压一半以上的情况下,实现主MOSFET的ZCS开启和ZVS操作,这些软开关特性连同输出整流二极管开关无反向恢复的事实。
其采用数项节能技术满足标称负载和轻负载下的效率需求,同步电路的一部分具有最高开关频率限制以减少与Coss相关的MOSFET的开关损耗。在未钳制期间,以标称频率运作,采用谷底开关技术以确定最佳的MOSFET开启时间,从而进一步降低Coss容性开关损耗。零电流检测用于消除MOSFET导通开关损耗和输出整流器的反向恢复损耗。自动相位管理可以满足80 Plus轻负载效率需求。
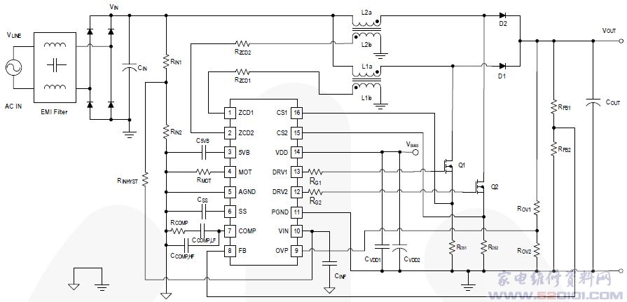
一、FAN9612功能和特点:
·自动切相,在轻负载下仅有一个通道运作,将功耗减至最小。
·低启动电流和低工作电流。
·谷底开关(valleyswitching)技术将MOSFET开启损耗减至最低。
·各个通道具有过流和功率限制保护功能。
·两级输出过压保护(OVP)。
·输入电压欠压和过压保护。
·将重启定时器频率减至最小,以避免可闻的噪声。
·最高开关频率钳制。
·可编程闭环软启动,在启动时出现输出电压过冲减至最少。
·输入电压前馈功能将输出电压对比线路电压的变化减至最小。



网友评论