概述:LTC4269-2采用紧凑型32引脚7mmx4mmDFN封装。为 IEEE 802.3at 兼容的以太网供电 (POE+) 接口控制器。具有集成的开关稳压器,面向高达 25.5W 及更高功率的大功率受电设备 (PD) 应用。新的 IEEE 802.3at 定义 (也称为 PoE+ 标准) 同时扩大了功率预算,改善了供电设备 (PSE) 和受电设备用来互相识别的分级机制。支持两事件分级,与 IEEE 802.3af 设备是向后兼容的,为进一步提高以太网供电应用的水平创造了条件。这些器件集成了PD控制器、以及一个同步反激式控制器。 迎合了新一类采用新 PoE+ 标准的应用,包括视频会议站、RFID 阅读器、PTZ (左右-上下-变焦) 安全摄像机和长距离无线接入点。LTC4269 和 LTC4278 或者将 PSE 和 PD 识别为符合 IEEE 802.3af 功率级的 1 类硬件,或者识别为符合 IEEE 802.3at 功率级的 2 类硬件,并相应地分配功率。两事件硬件分级允许一个 2 类 PSE 识别至 2 类 PD 的连接,并向该 PD 发出信号,表明它能够提供与 802.3at 功率有关的较高功率级。这种新的分级机制确保 1 类和 2 类设备之间的互操作性。
增强了传统 PoE 功能。就高效率功率分配而言,用户可以配置一个代表 PD功率分级的分级负载电流。一个具有特征信息损坏的停机引脚提供灵活的辅助电源支持。一个坚固的 100V 热插拔 (Hot SwapTM) MOSFET 在检测和分级时隔离以太网供电接口控制器和 DC/DC 转换器,同时提供 100mA 浪涌电流,以在采用任何 PSE 时能進行順利的加电过渡。
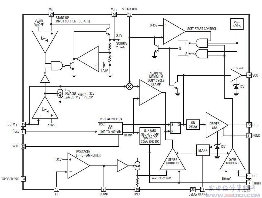
集成了一个同步反激式控制器,该控制器具有凌力尔特公司获得专利的 No-Opto 反馈拓扑,以提供彻底的 IEEE 802.3 隔离。此外,为了可以迎合更寛的输入选择范围,集成一个同步正向控制器,该控制器具有高于 94% 的效率。所有版本都提供商用和工业温度级,分别支持 0°C 至 70°C 和 -40°C 至 85°C 的工作温度范围。
一、LTC4269-2功能和特点:
·面向IEEE802.3atPD的完整25.5W电源接口端口
·具PSE指示信号位以操作PoE+两事件分级
·面向802.3at(4级)和802.3af(0至3级)PD的可编程分级电流
·集成的同步正向控制器
·100kHz至500kHz的可调频率
·利用SHDN引脚的灵活辅助电源支持
·具100mA浪涌限制的坚固100V、0.7Ω(典型值)片上热插拔MOSFET



网友评论