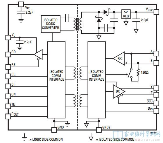
特点使其成为众多应用的合适之选,包括中断接地环路、在具有大共模电压和使用多个未端接线路抽头的情况下工作等。这款具有 ±15kV ESD 防护性能的收发器工作速率为 20Mbps 或低 EMI 250kbps,采用半双工或全双工配置。驱动器在整个共模范围内保持了高阻抗,并具有短路电流限制、以及转换速率控制功能 (用于最大限度地降低 EMI)。其配套器件 (即故障保险接收器) 允许在相同的线路上连接多达 256 个器件,并在接收器输入开路、短路或端接 (但未被驱动) 时默认至一个逻辑“1”,所有这些均无需对网络进行预偏置。集成的可选终端使得能够对电缆进行正确的端接,旨在避免发生信号反射和波形失真现象,并且可灵活地通过一个软件开关在总线上的任何位置增添或移除终端。该器件还拥有热停机保护功能,可在功耗过大的情况下停用收发器输出。用户将体会到自供电是如何采取诸多预防措施来保证 RS485 或 RS422 系统中的安全和可靠通信。
提供了两种版本以支持 3.3V 和 5V 输入电源电压。
一、LTM2881功能和特点:
隔离型RS485/RS422收发器:2500VRMS
隔离的DC电源:5V(高达200mA)
无需外部元件
20Mbps或低EMI250kbps数据速率
高ESD防护:±15kVHBM(在收发器接口)
可承受的高共模瞬变:30kV/μs
集成可选120Ω终端
3.3V(LTM2881-3)或5.0V(LTM2881-5)工作电压
用于提供灵活数字接口的1.62V至5.5V逻辑电源引脚
共模工作电压:560VPEAK
高输入阻抗故障保险RS485接收器
电流限制驱动器和热停机功能
与TIA/EIA-485-A规格相兼容
在内部故障条件下提供高阻抗输出
低电流停机模式(<10?A)
通用型CMOS隔离通道
二、LTM2881引脚功能
三、LTM2881内部方框图

四、LTM2881典型应用电路
网友评论