概述:SH69P848提供8管脚DIP/SOP封装封装,工作电压:-fOSC=30kHz-4MHz,VDD=2.4V-5.5V-fOSC=30kHz-10MHz,VDD=4.5V-5.5V。

一、SH69P848功能和特点   
  基于SH6610D,8位ADC型4位单片机
  OTPROM:2KX16位
  RAM:253X4位
  -61个系统控制寄存器
  -192个数据存储器
  5个双向I/O引脚和1个CMOS开漏输出埠(PORTE.1)
  8层堆栈(包括中断)
  两个8位自动重载定时/计数器
  预热定时器
  中断源:
  -定时器0中断
  -定时器1中断
  -模/数中断
  -外部中断:PORTB&PORTD(下降沿)
  振荡器:(代码选项)
  -外部RC振荡器:400kHz-10MHz
  -内部RC振荡器:4MHz
  -外部时钟:30kHz-10MHz
  指令周期时间(4/fosc)
  两种低功耗工作模式:HALT和STOP
  复位
  -内建看门狗定时器(WDT)(代码选项)
  -内建上电复位(POR)
  -内建低电压复位(LVR)
  内建低电压复位功能,两种监测电平(代码选项)
  3信道10位模/数转换器(ADC)
  1个(8+2)位脉宽调制输出(PWM)

  OTP类型/代码保护


二、SH69P848引脚功能


三、SH69P848内部方框图


四、SH69P848引脚功能


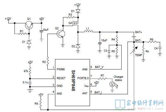
五、SH69P848仿真板应用指南

仿真板应用指南.pdf