概述:MP1482DS采用8脚封装,此芯片完成12V转5V以及12V或5V转1.26V,是BUCK式压降的DC/DC转换器,采用同步整流方式,最高可输出2A的电流,输入电压范围为4.75V~18V,输出电压范围为0.923V~15V。
一、MP1482DS引脚功能
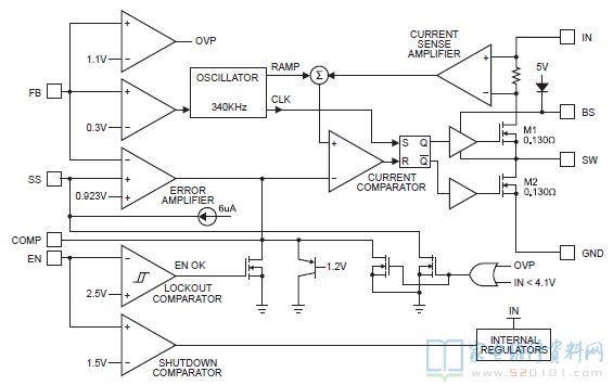
二、MP1482DS内部方框图
三、MP1482DS典型应用电路
四、MP1482DS极限参数
概述:MP1482DS采用8脚封装,此芯片完成12V转5V以及12V或5V转1.26V,是BUCK式压降的DC/DC转换器,采用同步整流方式,最高可输出2A的电流,输入电压范围为4.75V~18V,输出电压范围为0.923V~15V。
一、MP1482DS引脚功能
二、MP1482DS内部方框图
三、MP1482DS典型应用电路
四、MP1482DS极限参数
网友评论