| 采用RC振荡的方法非常多,如文氏桥振荡等。这里介绍几种笔者常用的方法: |
| 1.最简单的振荡器
这种振荡器特点是:T≈(1.4~2.3)R*C 电源波动将使频率不稳定,适合小于100KHz的低频振荡情况。 |
| 2.加补偿电阻的振荡
T≈(1.4~2.2)R*C,电源对频率的影响减小,频率稳定度可控制在5% |
3.环行振荡器
采用TTL反相器,频率可达50MHz |
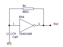
| 4.采用施密特触发器构成的振荡器
|
| 5.采用两三极管构成的振荡器
其中R5=R8,R7=R6,C5=C6 |
| 采用RC振荡的方法非常多,如文氏桥振荡等。这里介绍几种笔者常用的方法: |
| 1.最简单的振荡器
这种振荡器特点是:T≈(1.4~2.3)R*C 电源波动将使频率不稳定,适合小于100KHz的低频振荡情况。 |
| 2.加补偿电阻的振荡
T≈(1.4~2.2)R*C,电源对频率的影响减小,频率稳定度可控制在5% |
3.环行振荡器
采用TTL反相器,频率可达50MHz |
| 4.采用施密特触发器构成的振荡器
|
| 5.采用两三极管构成的振荡器
其中R5=R8,R7=R6,C5=C6 |
网友评论