您好,欢迎您访问家电维修资料网
登陆
免费注册
实用工具
手机版
用手机访问
首页
维修资料
彩电维修资料
彩电总线调整
维修基础
电子线路
电子制作
空调制冷
家用电器维修
音响功放
卫星有线
VCD、DVD
通讯设备
办公设备
数码摄录
计算机设备维修
软件下载
培训教材
电路图纸
长虹彩电图纸
康佳彩电图纸
TCL彩电图纸
海尔彩电图纸
创维彩电图纸
海信彩电图纸
其他彩电图纸
合资彩电图纸
LG彩电图纸
松下彩电图纸
三星彩电图纸
索尼彩电图纸
东芝彩电图纸
夏普彩电图纸
飞利浦彩电图纸
DVD功放图纸
家用电器图纸
数码相机图纸
显示器图纸
维修工具图纸
数据下载
长虹彩电数据
康佳彩电数据
TCL彩电数据
海尔彩电数据
创维彩电数据
海信彩电数据
其他彩电数据
合资彩电数据
厦华彩电数据
DVD机顶盒数据
说明书
彩电说明书
显示器说明书
家用电器说明书
遥控器说明书
影音系统说明书
视频
彩电维修
空调制冷
电脑软件
办公设备
显示器维修
电子线路
维修基础
电工技术
通讯维修
DVD维修
生活电器
仪器仪表
其他技能
电子制作
搜 索
首页
维修基础
正文
[组图]晶振的几种接法
2006-12-15
作者:
3184
评论
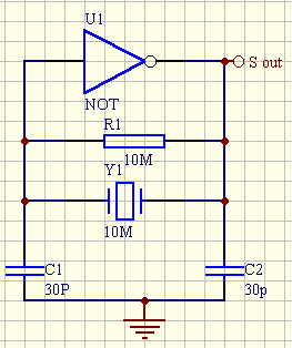
晶振的时钟基准作用我这里就不用多说了,没有去查书,凭记忆依稀记得以下两种常用的接法。
1.这种接法的优点就是起振容易,适应频率范围比较宽。具体频率范围本人不记得了。
2.这种接法的优点接法简单,缺点是不那么容易起振,C1,C2要合适。
其他推荐
与初学者谈焊接
数字电路基础第九课:效场应管
数字电路基础第八课:数/模与模/数变换器
[组图]RC振荡电路的几种接法
[组图]可控硅的几种典型应用
[图文]自制万用表高频信号探头
网友评论
发表评论
所有评论
目前还没有网友评论
提交
热门资料
1
电视液晶屏坏的典型症状判断(多图)
2
教你把液晶显示屏改装成液晶电视(图)
3
全自动麻将机故障与维修资料(图)
4
教你如何查看液晶屏型号(多图)
5
液晶电视逻辑板初级原理讲解(图)
6
经验分享:教你看波形调失真一目了然(图 )
7
液晶显示屏常见不良现象及修复方法(图)
8
液晶屏显示工作原理
9
液晶电视逻辑板维修方法(图)
网友评论