• 金星TDA两片机电源电路原理介绍

    该电源也称X53P电源或X56P电源,在国产的各种型号、各种尺寸的彩电中有着广泛的应用,区别在于各型号的彩电上所标的电路位号有所不同,但电路程式是完全一样的,这里我们以金星C498为例,简单介绍一下工作原理。 振荡过...

       2007-08-13

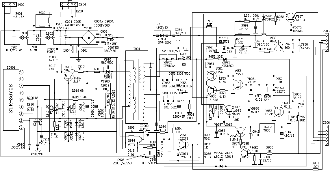
  • 金星D2902电源电路原理介绍

    金星D2902、D2912等机型的电源采用了三根公司的电源厚膜块STR-S6708,该电源具有适应电网电压宽(90V-270V)、保护电路完善、外围元件少等特点,该电路能改变开关电源脉冲宽度,在待机时采用窄脉冲方式工作,在正常开机时采用宽脉冲方式工作,...

       2007-08-13

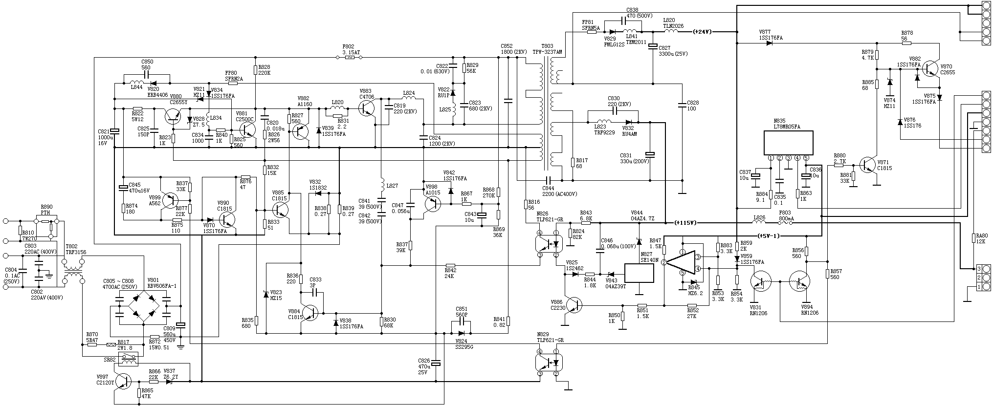
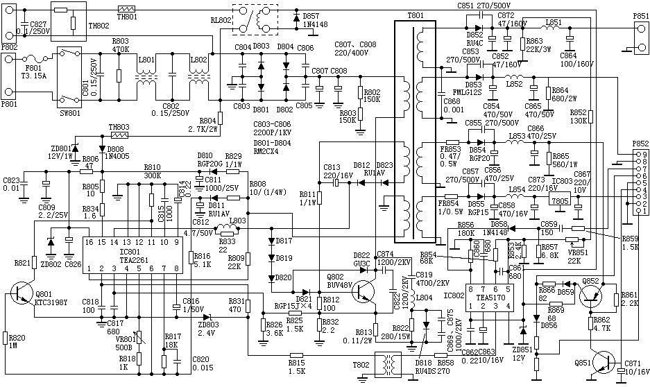
  • 金星C6458电源电路原理介绍

    金星C6458采用的是它激式开关电源,振荡电路采用TEA2261。 振荡过程: 220V交流电经R804、TH803降压、ZD801稳压后得到12V左右的电压,经D806、R806...

       2007-08-13

  • 金星C6478电源电路原理介绍

    金星C6478的开关电源目前在国内的彩电中用的比较广泛,主要有:东芝2929KPT(待机、开机控制部分略有不同)、长虹C2518、C2588(已作了简化)、长虹C2919、C2939、C3418(待机、开机控制部分略有不同,与东芝2929KPT相同)、...

       2007-08-13

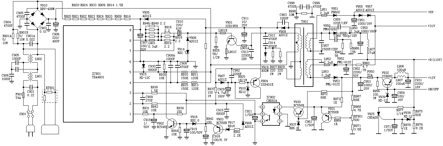
  • 福日F24机芯电源电路原理介绍

    福日F24机芯电源电路原理介绍: TDA4601引脚功能及参考电压:1脚:4.2V——基准电压输出端2脚:0.1V——触发信号输入端3脚:2.1V——稳压控制端4脚:2.1V——箝位电压控制端5脚:7.7V——保护输入端6脚:0V——地7脚:2.0V——...

       2007-08-13

  • 长虹N2918电源电路原理介绍

    长虹N2918电源为采用TEA2261的它激式开关电源,关于TEA2261的工作原理请参见“金星C6458电源”,长虹N2918电源和金星C6458电源的区别仅在于,长虹的电源用光耦取代了金星电源中的隔离变压器T802。 ...

       2007-08-13

  • 长虹CH-10电源电路原理介绍

    振荡过程: 220V交流电压经R802限流降压、C819滤波后,加到N811的(6)脚,作为启动电压。当N811的(6)脚电压达到10.3V以上时,电路开始振荡,振荡脉冲从N811的(5)脚输出,经R820加到开关管...

       2007-08-13

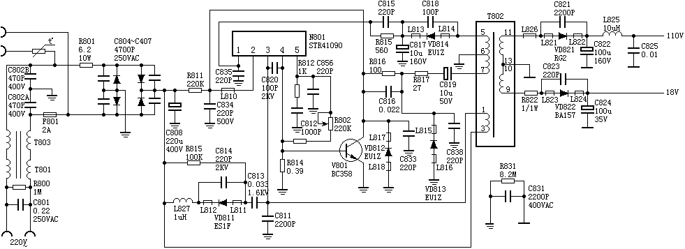
  • STR41090电源电路原理介绍

    STR41090电源属于自激式并联型开关电源,适应电网电压能力为150-280V。 振荡过程 C808上约300V直流电压经R811加到N801的(2)脚内部开关管的B极,同时经T...

       2007-08-13

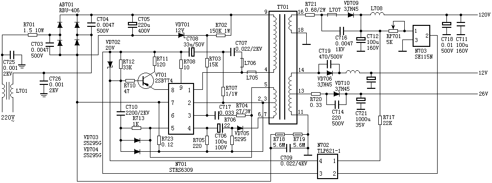
  • STR6309电源电路原理介绍

    采用STR6309厚膜电路的彩电在社会上有一定的数量,如康佳T06系列、长城画龙系列、创维、金星等一些型号的彩电均采用此电路。 振荡过程 C705上约300V的直流电压,经R702...

       2007-08-13

  • 电容器检测方法与经验

    1固定电容器的检测  A检测10pF以下的小电容  因10pF以下的固定电容器容量太小,用万用表进行测量,只能定性的检查其是否有漏电,内部短路或击穿现象。测量时,可选用万用表R×10k挡,用两表笔分别任意接电容的两个引脚,阻值应为无穷大。若测出阻值(指针向右摆动)为零,则说明电容漏电损...

       2007-08-12

  • 三极管的检测方法与经验

    1中、小功率三极管的检测  A已知型号和管脚排列的三极管,可按下述方法来判断其性能好坏  (a)测量极间电阻。将万用表置于R×100或R×1K挡,按照红、黑表笔的六种不同接法进行测试。其中,发射结和集电结的正向电阻值比较低,其他四种接法测得的电阻值都很高,约为几百千欧至无穷大。但不管...

       2007-08-12

  • 电阻器的检测方法与经验

    1固定电阻器的检测。 A将两表笔(不分正负)分别与电阻的两端引脚相接即可测出实际电阻值。为了提高测量精度,应根据被测电阻标称值的大小来选择量程。由于欧姆挡刻度的非线性关系,它的中间一段分度较为精细,因此应使指针指示值尽可能落到刻度的中段位置,即全刻度...

       2007-08-12

  • 不同种类的二极管的选用经验以及代换技巧

    1、检波二极管的选用 检波二极管一般可选用点接触型锗二极管,例如2AP系列等。选用时,应根据电路的具体要求来选择工作频率高、反向电流小、正向电流足够大的检波二极管。虽然检波和整流的原理是一样的,而整流的目的只是为了...

       2007-08-12

  • 电子元件方向的识别

    1.电解电容:电解电容对应的线路板位置是一个圆形,阴影和透明各占一半位置,电容上的阴影部分对应线路板上阴影部分。有的线路板上对应的电解电容图形虽然是一个圆形...

       2007-08-12

  • 非色环电子元器件的识别

    以“R”开头的为电阻;以“RV”开头的为压敏电阻;以“RP”开头的为电位器; 以“RA”开头的为电阻排;以“C”开头的为电容;以“CA”开头的为电容排; 以“L”开头的为电感;以“...

       2007-08-12

  • 三极管的管型及管脚的判别

    为了帮助读者迅速掌握测判方法,笔者总结出四句口诀:“三颠倒,找基极;PN结,定管型;顺箭头,偏转大;测不准,动嘴巴。”下面让我们逐句进行解释吧。    一、 三颠倒,找基极    大家知道,三极管是含有两个PN结的半导体器件。根据两个PN结连接方式不同...

       2007-08-12

  • 用数字万用表的“二极管”档测二极管

    将万用表的红表笔接二极管的一极,黑(COM)表笔接另一极。在测得正向压降值小的情况下,红表笔(表内电池的正极)所接的是正极,黑表笔所接是负极。一般,所显示的二极管正向压降:硅二极管为0.55—0.700V,锗二极管为0.150--0.300...

       2007-08-12

  • 扬声器分类

    扬声器是把音频电流转换成声音的电声器件,扬声器俗称喇叭,种类很多。 按能量方式分类:电动(动圈)扬声器、电磁扬声器、静电(电容)扬声器、压电 &n...

       2007-08-12

  • 用机械万用表测量场效应管

    1、结型场效应管和绝缘栅型场效应管的区别   (1)从包装上区分   由于绝缘栅型场效应管的栅极易被击穿损坏,所以管脚之间一般都是短路的或是用金属箔包裹的;而结型场效应管在包装上无特殊要求。   (2)用指针式万用表的电阻档测量   用万用...

       2007-08-12

  • 电子元器件焊接要求

    1)电阻器焊接 按图将电阻器准确装人规定位置。要求标记向上,字向一致。装完同一种规格后再装另一种规格,尽量使电阻器的高低一致。焊完后将露在印制电路板表面多余引脚齐根剪去。 2)电容器焊接 &n...

       2007-08-12