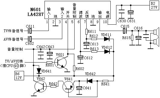
• LA4287伴音功放电路典型应用电路图

    TV伴音信号从N601的(1)脚输入,AV伴音信号从N601的(3)脚输入,CPU(40)脚输出的TV/AV的切换信号经R601送到V601的基极,由V601倒相后控制N601的(4)脚,经内部选择后从N601的(9)脚输出音频信号,推动喇叭发声。&n...

       2007-08-13

  • AN5265伴音功放电路典型应用电路图

    AN5265引脚功能及参考电压:1脚:12V——前置级电源2脚:5V——音频信号输入端3脚:0V——静音控制端(高电平时静音)4脚:0.1V——音量控制电压输入端5脚:7V——滤波端6脚:7.4V——负反馈输入端7脚:0V——地8脚:7.5V——功率放大器输出端9脚:15V——功放级电源 ...

       2007-08-13

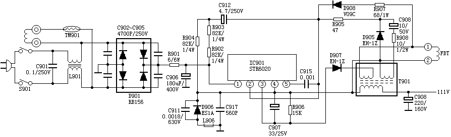
  • STR6020电源电路原理介绍

    采用STR6020厚膜块的彩电有:日立CAP-161D、CTP-233、CTP-237、CEP-321D、金星C472、金星C515、福日HFC-237、HFC-321等,称之为NP82机芯,它属于热底板机芯。 振荡...

       2007-08-13

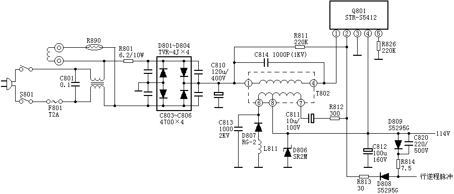
  • STR5412电源电路原理介绍

    采用STR5412厚膜块的彩电在前几年用的很多,它属于热底板机芯。 振荡过程 C810上的300V直流电压经R811加到STR5412的(2)脚内部开关管的B极,同时经T802的(...

       2007-08-13

  • 索尼SONY KV2184电源电路原理介绍

    SONY KV2184采用STR50115B厚膜电路,与此电源相同的机芯还有:SONY KV2182CH、KV2181DC/KV、KV2182DC等。 振荡电路 R604是起动电阻...

       2007-08-13

  • 索尼SONY KV2185电源电路原理介绍

    索尼SONY KV2185电源电路原理介绍: ...

       2007-08-13

  • 索尼SONY G3F-K电源电路原理介绍

    SONY G3F-K属于贵丽单枪系列机芯,主要有:KV-K25MF1、KV-K25MF11、KV-F25MF1、KV-F25MW11、KV-F25MN31、KV-K29MF11、KV-K29MH11、KV-F29MF1等。&nb...

       2007-08-13

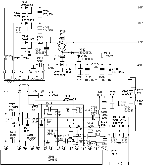
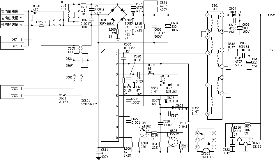
  • 彩电TA两片机IX0689电源电路原理介绍

    IX0689电源被广泛运用于国内各种品牌的TA两片机中,是国产机用得最多的电源之一。 振荡电路 300V直流电压经R707、R724分压后,再由C735、L701加到N701的(12)脚,IX0689的(12)脚是内部...

       2007-08-13

  • 索尼SONY F29丽音王系列机芯电路原理介绍

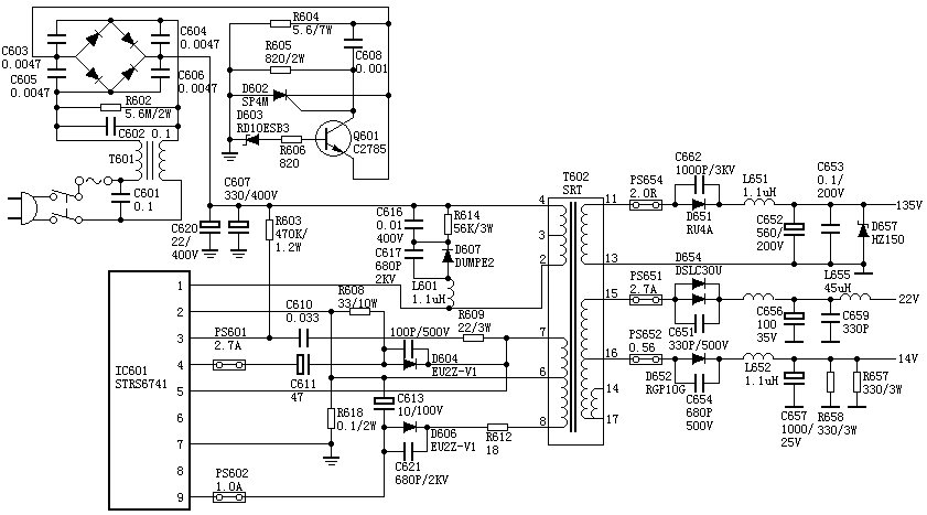
    SONY F29丽音王系列机芯有KV-2565MT、KV-2565MTJ、KV-2584MT、KV2954MT、KV2965MT、KV2966MI等型号,采用厚膜电路STR-S5741,为变压器耦合并联型自激式开关电源,能适应110V-240V的电网电压,主电源输出135V,输...

       2007-08-13

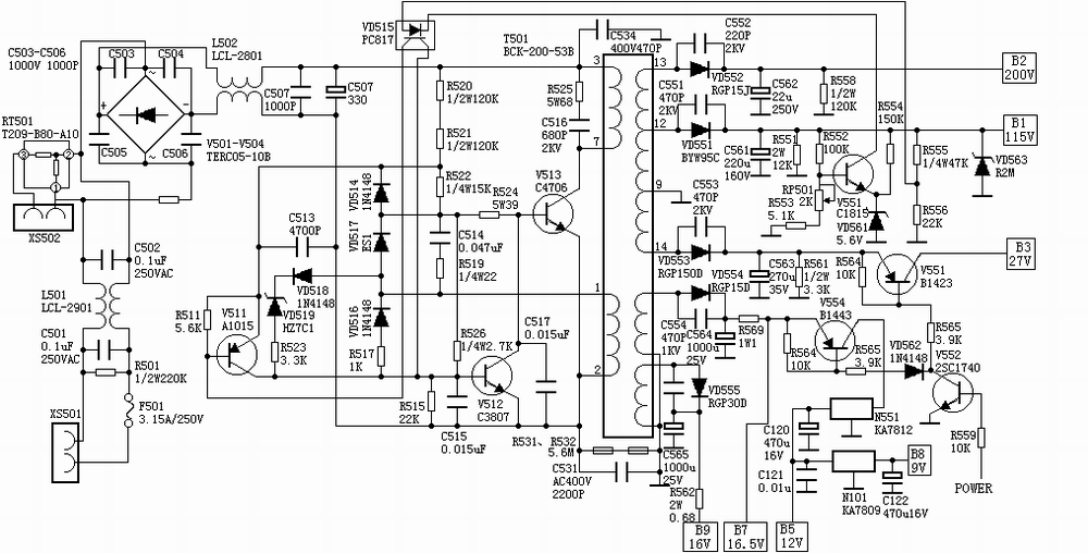
  • 彩电A3电源电路图说明

    A3机芯电源最早出现在采用三洋公司的LA7680机芯上,故而得名,因其电路简洁、效率高、易扩展、易维修,现在已被各厂家广泛使用。 R520、R521、R522为起动电阻,R519、C514、R524、V513、T501的(1)、(2)绕组组成...

       2007-08-13

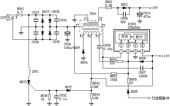
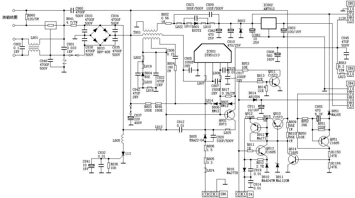
  • 松下M12H电源电路原理介绍

    采用松下M12H机芯的彩电有:松下TC-230H、TC-2030DHN、TC-830D、TC-840D等。 振荡过程 C836上的约300V直流电压,一路经T801的P1、P2绕组...

       2007-08-13

  • 松下L15电源电路原理介绍

    采用松下M15L机芯的电视机型号有:TC2171、TC2173、TC2185、TC2186、TC-D21、TC-D25等。由STR50213构成主开关电源,属于串联型稳压电源。 振荡电路&nb...

       2007-08-13

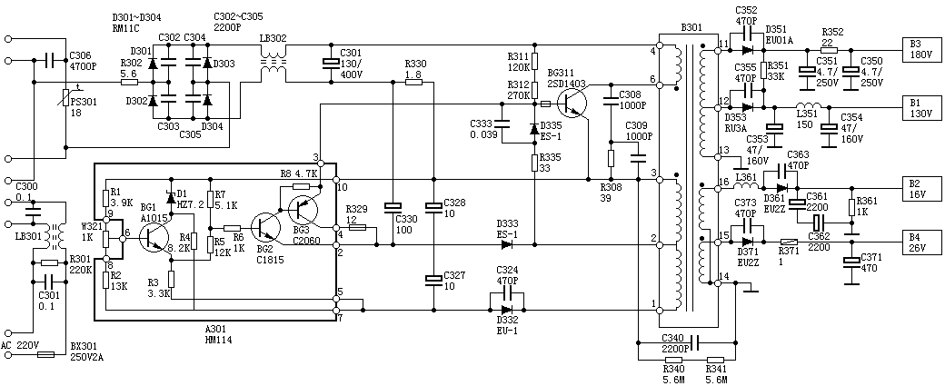
  • 三洋83P电源电路原理介绍

    振荡过程: C310正端的约300V电压,经R311、R312加到开关管BG311的B极,同时经开关变压器B301的(4)、(6)绕组加到BG311的C极,开关管开始导通,在B301的(2)、(3)绕组产生(2)正(...

       2007-08-13

  • 三洋80P电源电路原理介绍

    采用三洋80P开关电源的机芯有:三洋CTP-3515、CTP-3525、CYP3915、CTP6916、CTP6921、CTO3227、昆仑S371、上海Z651-1及康艺彩电等。 振荡电路&...

       2007-08-13

  • 日立NP84C电源电路原理介绍

    采用日立NP84C机芯的彩电有:日立CPT-1924SF、CPT-2001SF、CPT-2008SF、CPT-2125SF、CPT2157SF、金星C478、金星C518等。 振荡过程&nbs...

       2007-08-13

  • 日立NP8C电源电路原理介绍

    采用日立NP8C电源的机型有:日立CTP236、CEP320D、CRP350D、450D、福日HFC-236、450、金星C37-401、C46-1、C563等,该电源在我国早期的彩电中应用及广。 振荡过程 ...

       2007-08-13

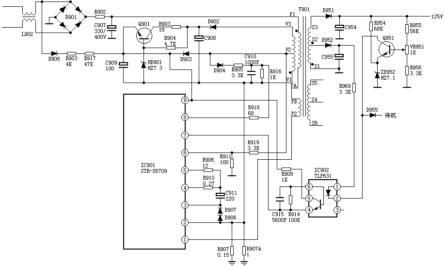
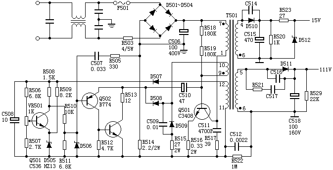
  • 日立A3P-B2电源电路原理介绍

    日立A3P-B2为龙影系列彩电,电源采用STR6709厚膜电路,主电源电压为130V,该电源适应电网能力强,保护功能完善,在待机时无需另设遥控电路专用变压器等特点。 振荡过程 ST...

       2007-08-13

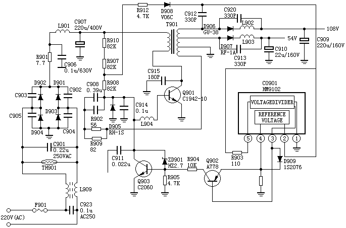
  • 日立A1PM8C电源电路原理介绍

    日立A1PM8C机芯彩电机型有:日立25M8C、25M8C-041、25M8C-042、29M8C等。该电源能适应90V-260V电网电压。 振荡过程 220V交流电压经全波整流,...

       2007-08-13

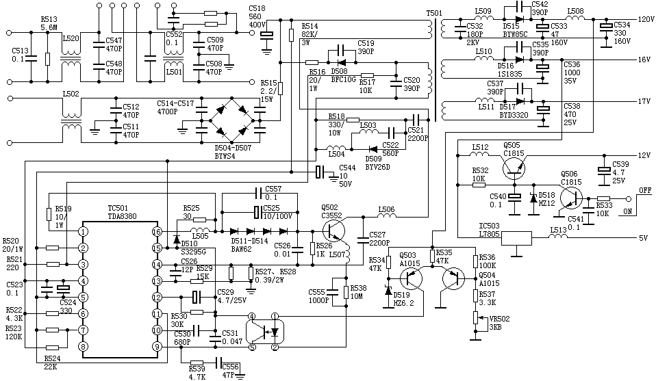
  • 凯歌4C7108电源电路原理介绍

    凯歌4C7108采用的是他激式单端反激型开关电源,振荡电路采用TDA8380,主电源输出电压为115V。 TDA8380的电源供电脚是(5)脚,(10)脚外接C530及内部电路组成锯齿波振荡器。(6)脚外接R522所...

       2007-08-13