一.  实验目的

1. 验证基尔霍夫定律的正确性,加深对基尔霍夫定律的理解。

2.学会用电流插头、插座测量各支路电流的方法。           

3.验证叠加原理的正确性,加深对定理的理解。

二.  实验设备

序号

名称

型号与规格

数量

备注

1

直流稳压电源

+6V、+12V切换

1

DG04-1

2

直流可调稳压电源

0~30V

1

DG04-1

3

万用表

 

1

 

4

直流数字电压表

 

1

D31

5

直流数字毫安表

 

1

D31

6

电位、电压测定实验电路板

 

1

DG05

. 实验内容

()基尔霍夫定律

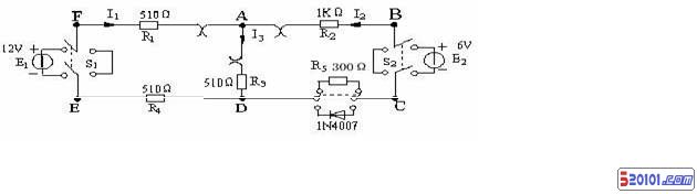
实验线路如图2-1所示。

                   

2-1

1.实验前先任意设定三条支路的电流参考方向,如图中的 I1、I2、I3 ,并熟悉线路结构,掌握各开关的操作使用方法。

2.分别将两路直流稳压源(一路如 E1 为+12V,+6V切换电源,另一路,如E2 接0~30V可调直流稳压源接入电路),令 E1 =12V,E2 =6V。

3.熟悉电流插头的结构,将电流插头的两端接至数字毫安表的“+、-”两端。

2. 将电流插头分别插入三条支路的三个电流插座中,读出并记录电流值。

3. 用直流数字电压表分别测量两路电源及电阻元件上的电压值,记录之。

被测量

I1

(m A)

I2

(m A)

I3

(mA)

VEF

VCB

UFA

(v)

UAB

(v)

UAD

(v)

UCD

(v)

UDE

计算值

                   

测量值

                   

相对误差

                   

 (二)叠加原理

1.实验设备

序号

名称

型号与规格

数量

备注

1

直流稳压电源

6V,12V切换

1

DG04-1

2

直流稳压电源

0~30V可调

1

DG04-1

3

万用表

 

1

 

4

直流数字电压表

 

1

D31

5

直流数字毫安表

 

1

D31

6

叠加原理实验电路板

 

1

DG05

2.实验线路 如图2-2所示

                           图 2-2

  1)按图2-2,E1 为+12V、+6V切换电源,取E1=+12V,E2为可调直流稳压电源,调至+6V。

  2)令E1电源单独作用时(将开关S1投向E1侧,开关S2投向短路侧),用直流数字表和毫安表(接电流插头)测量各支路电流及各电阻元件两端的电压,数据记入表格2-1。

 表2-1

测量项目

实验内容

UEF

UCB

I1

mA

I2

m A

I3

m A

UAB

(V)

UCD

(V)

UAD

(V)

UDE

(V)

UFA

(V)

E1 单独作用

                   

E2 单独作用

                   

E1、E2共同作用

                   

2E2 单独作用

                   

3)令E2电源单独作用时(将开关S1投向短路侧,开关S2投向E2侧),重复实验步骤2的测量和记录 。

4)令E1和E2共同作用时(开关S1 和 S2分别投向E1和E2侧),重复上述的测量和记录。

5)将E2的数据调至+12V,重复上述第3项的测量并记录。

6)将R5换成一只二极管1N4001(即将开关S3投向二极管D侧)重复1~5的测量过程,数据记入表2-2

2-2

测量项目

实验内容

UEF

(V)

UCB

(V)

I1

mA

I2

mA

I3

m A

UAB

(V)

UDE

(V)

UAD

(V)

UDE

(V)

UFA

(V)

E1 单独作用

                   

E2 单独作用

                   

E1、E2共同作用

                   

2E2 单独作用

                   

四、实验注意事项

1. 所有需要测量的电压值,均以电压表测量的读数为准,不以电源表盘指示值为准。

2. 防止电源两端碰线短路。

3. 若用指针式电流表进行测量时,要识别电流插头所接电流表时的“ +、-”极性。倘若不换接极性,则电表指针可能反偏(电流为负值时),此时必须调换电流表极性,重新测量,此时指针可正偏,但读得的电流值必须冠以负号。

4.用电流插头测量各支路电流时,应该注意仪表的极性,及数据表格中“ +-”号的记录。

5. 注意仪表量程的及时更换。

五、预习思考题

1.根据图2-1的电路参数,计算出待测的电流I1、I2、I3 和各电阻上的电压值 ,记入表中,以便实验测量时,可正确地选定毫安表和电压表的量程。

2.实验中,若用万用表直流毫安档测量各支路电流,什么情况下可能出现毫安表指针反偏,应如何处理,在记录数据时应注意什么?若用直流数字毫安表进行测量时,则会有什么显示呢?

3.叠加原理中E1、E2分别单独作用,在实验中应如何操作?可否直接将不作用的电源(E1或E2)置零(短接)?

4.实验电路中,若有一个电阻器改为二极管,试问叠加原理的迭加性与齐次性还成立吗?为什么?

六.实验报告

1. 根据实验数据,选定实验电路中的任一个节点,验证KCL的正确性。

2. 根据实验数据,选定实验电路中的任一个闭合回路,验证KCL的正确性。

3. 误差原因分析。