• TL431制作大功率可调稳压电源

    精密电压基准IC TL431是T0—92封装如图1所示。其性能是输出压连续可调达36V,工作电流范围宽达0.1--100mA,动态电阻典型值为0.22欧,输出杂波低。图2是TL431的典型应用,其中③、②脚两端输出电压V=2.5(R2十R3)V/R3。...

       2007-04-03

  • Max232简介及应用电路

    Max232产品是由德州仪器公司(TI)推出的一款兼容RS232标准的芯片。该器件包含2驱动器、2接收器和一个电压发生器电路提供TIA/EIA-232-F电平。该器件符合TIA/EIA-232-F标准,每...

       2007-04-03

  • 线性光耦器件介绍

    线性光耦是一种通过输入电流的变化來控制电阻变化的光电器件。它是利用CdS 和LED半导体,经过严格的挑选、老化、测试而制成的一种類比线性光电耦合器。属于电流输入控制型,...

       2007-04-03

  • IC卡存储器介绍

    自从80年代中期出现IC电话卡后,基本已取代了原来流行的电话磁卡,磁卡存在存在严重的安全问题,已逐步淘汰。  即使IC电话卡,也不能算很安全,卡内所有数据只要有简单的读写装置并按时序操作都能读取,事实上电话卡和信用卡一样内部没有什么秘密信息,仅仅是带串...

       2007-03-30

  • LED-环保高效的绿色光源

    早在两年以前LED就以级低的功耗、超常的使用寿命被广泛应用到信号指示、数码显示等弱电领域。 如今超高亮LED的研制成功,才使它越来越多的用在彩灯装饰、甚至照明领域。又以便于协调控制,颜色纯正,光效率高,发热量低,等优...

       2007-03-30

  • 滤波器和衰减器的电路设计

    滤波器和衰减器的电路设计 一、滤波器影象参数法的设计...

       2006-12-26

  • 多级调谐放大器分析与调试方法

    多级调谐放大器分析与调试方法 下图是为4D4型电视机的中放电路,其中201、202、203、204是吸收回路,分别对相邻高低频道的图像及伴音的干扰频率进...

       2006-12-26

  • 负反馈放大器

    负反馈放大器 一、正反馈与负反馈 从放大器的输出端把某些量送回输入端去,称为反馈。若反馈量与输入量的相位相同,且加入反馈后使放...

       2006-12-25

  • 晶体管低频放大器

    晶体管低频放大器 晶体管低频放大器主要是用来放大低频小信号电压的放大器,频率从几十赫到一百千赫左右 一、晶体管的偏置电...

       2006-12-25

  • 电阻器和电位器的主要特性参数

    电阻器和电位器的主要特性参数 电阻器和电位器的主要特性参数有:标称电阻值和容许偏差(误差);额定功率;最高工作电压;稳定性,噪声电动势,高频特性等。 1、标称阻值和容许偏差 ...

       2006-12-25

  • 4-20mA电流环隔离接口芯片IDC3516的应用

    在工业自动化控制系统,及仪器仪表、传感器应用中,广泛采用4-20mA电流来传输控制、检测信号。由于4-20mA电流环路抗干扰能力强,线路简单,可用来传输几十甚至几百米长距离的模拟信号,一般经验是,传输距离超过10米,就需要对此电流信号进行隔离, IDC35164-...

       2006-12-16

  • 纳米技术是怎么回事?

    纳米技术跟低维半导体材料严格来讲,低维半导体材料可以称之为纳米材料。一条线或者一个点往一个方向不能自由运动的时候,我们称为低维材料。在这个方向比如十个纳米,我们可以认为是那米材料。纳米本身是尺度的概念,本身并不是一种材料。一个纳米等于10的负...

       2006-12-16

  • 压电晶体

    有一类十分有趣的晶体,当你对它挤压或拉伸时,它的两端就会产生不同的电荷。这种效应被称为压电效应。能产生压电效应的晶体就叫压电晶体。水晶(α-石英)是一种有名的压电晶体。  如果按一定方向对水晶晶体上切下的薄片施加压力,...

       2006-12-16

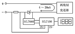
  • 无源液晶显示模块的设计与实现

    无源液晶显示模块,只需串接在两线制变送器4~20mA回路里,即可显示测量工程值或测量百分比,无需电池或接入电源。可嵌入到现场仪表的表头就地显示,或安装在控制室集中显示,是一种通用的无源液晶显示模块。 工作原理 显示模块通过两个接线端串接到两线制变送器的4~20mA回路里...

       2006-12-16

  • SOC基本知识

    随着超大规模集成电路工艺技术的发展,系统芯片(SoC,System-on-Chip)和IP技术越来越成为IC业界广泛关注的焦点。SoC就是将系统的全部功能模块集成到单一半...

       2006-12-16

  • [组图]一种神经信号调理电路的设计

    人体的神经信号直接表征着人体自我的意思,研究神经信号为了解、识别人体提供了一条途径。多年来。目前,研究内容主要包括神经电极和神经信号调理电路两部分。神经电极可以将神经电信号从人体中提取出来,而神经信号调理电路则对神经信号进行去噪、放大、识别等处理。神经信号和人体的其它生物信号有...

       2006-12-15

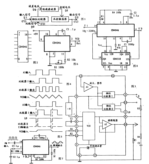
  • [图文]CD4046应用一篇

    锁相的意义是相位同步的自动控制,能够完成两个电信号相位同步的自动控制闭环系统叫做锁相环,简称PLL。它广泛应用于广播通信、频率合成、自动控制及时钟同步等技术领域。锁相环主要由相位比较器(PC)、压控振荡器(VCO)。低通滤波器三部分组成,如图1所示。 压...

       2006-12-15

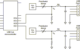
  • [图文]USB电路保护设计方案

    PPTC(聚正温度系数)装置是对电脑及有关装置提供电流过载保护的一种既可靠又经济的解决方案。由于这种装置设有各种尺寸和功率范围,让电路设计者可以选择最合适的款式以满足电路设计和USB规范的需求。 现时的USB技术使得各种能够自行识别的外部设备与电脑联接,并自行装载驱动程序...

       2006-12-15

  • 电子信息产品分类

    雷达设备产品 雷达设备 一、指挥自动化系统 二、雷达及配套设备 (一)地面、车载雷达 (二)机载、星载、弹载雷达 (三)舰载雷达 通信设备产品 通信传输设备 一、...

       2006-12-15