
一、产品简介
47 系列是由正夫人旗下中山电子技术开发制造厂设计开发的全新一代电磁炉 ,面板 有 LED 发光二极管显示模式、 LED 数码显示模式、 LCD 液晶显示模式、 VFD 莹光显示模式、 TFT 真彩显示模式机种。操作功能有加热火力调节、自动恒温设定、定时关机、预约开 / 关机、预置操作模式、自动泡茶、自动煮饭、自动煲粥、自动煲汤及煎、炸、烤、火锅等料理功能机种。额定加热功率有 500W~3400W 的不同机种 , 功率调节范围为额定功率的 90%, 并且在全电压范围内功率自动恒定。 200~240V 机种电压使用范围为 160~260V, 100~120V 机种电压使用范围为 90~135V 。全系列机种均适用于 50 、 60Hz 的电压频率。使用环境温度为 -23 ℃ ~45 ℃。电控功能有锅具超温保护、锅具干烧保护、锅具传感器开 / 短路保护、 2 小时不按键 ( 忘钾机 ) 保护、 IGBT 温度限制、 IGBT 温度过高保护、低温环境工作模式、 IGBT 测温传感器开 / 短路保护、高低电压保护、浪涌电压保护、 VCE 抑制、 VCE 过高保护、过零检测、小物检测、锅具材质检测。
47 系列须然机种较多 , 且功能复杂 , 但不同的机种其主控电路原理一样 , 区别只是零件参数的差异及 CPU 程序不同而己。电路的各项测控主要由一块 8 位 4K 内存的单片机组成 , 外围线路简单且零件极少 , 并设有故障报警功能 , 故电路可靠性高 , 维修容易 , 维修时根据故障报警指示 , 对应检修相关单元电路 , 大部分均可轻易解决。
二、电磁炉工作原理分析
1、特殊零件简介
1.1 LM339 集成电路
LM339 内置四个翻转电压为 6mV 的电压比较器 , 当电压比较器输入端电压正向时 (+ 输入端电压高于 - 入输端电压 ), 置于 LM339 内部控制输出端的三极管截止 , 此时输出端相当于开路 ; 当电压比较器输入端电压反向时 (- 输入端电压高于 + 输入端电压 ), 置于 LM339 内部控制输出端的三极管导通 , 将比较器外部接入输出端的电压拉低 , 此时输出端为 0V 。
1.2 IGBT
绝缘双栅极晶体管 (Iusulated Gate Bipolar Transistor)简称IGBT,是一种集BJT的大电流密度和MOSFET等电压激励场控型器件优点于一体的高压、高速大功率器件。 目前有用不同材料及工艺制作的 IGBT, 但它们均可被看作是一个MOSFET输入跟随一个双极型晶体管放大的复合结构。 IGBT有三个电极(见上图), 分别称为栅极G(也叫控制极或门极) 、集电极C(亦称漏极) 及发射极E(也称源极) 。 从IGBT的下述特点中可看出, 它克服了功率MOSFET的一个致命缺陷, 就是于高压大电流工作时, 导通电阻大, 器件发热严重, 输出效率下降。
IGBT的特点:
1.电流密度大, 是MOSFET的数十倍。
2.输入阻抗高, 栅驱动功率极小, 驱动电路简单。
3.低导通电阻。在给定芯片尺寸和BVceo下, 其导通电阻Rce(on) 不大于MOSFET的Rds(on) 的10%。
4.击穿电压高, 安全工作区大, 在瞬态功率较高时不会受损坏。
5.开关速度快, 关断时间短,耐压1kV~1.8kV的约1.2us、600V级的约0.2us, 约为GTR的10%,接近于功率MOSFET, 开关频率直达100KHz, 开关损耗仅为GTR的30%。
IGBT将场控型器件的优点与GTR的大电流低导通电阻特性集于一体, 是极佳的高速高压半导体功率器件。
目前 458 系列因应不同机种采了不同规格的 IGBT, 它们的参数如下 :
(1) SGW25N120---- 西门子公司出品 , 耐压 1200V, 电流容量 25 ℃ 时 46A,100 ℃ 时 25A, 内部不带阻尼二极管 , 所以应用时须配套 6A/1200V 以上的快速恢复二极管 (D11) 使用 , 该 IGBT 配套 10A/1200/1500V 以上的快速恢复二极管 (D11) 后可代用 SKW25N120 。
(2) SKW25N120---- 西门子公司出品 , 耐压 1200V, 电流容量 25 ℃ 时 46A,100 ℃ 时 25A, 内部带阻尼二极管 , 该 IGBT 可代用 SGW25N120, 代用时将原配套 SGW25N120 的 D11 快速恢复二极管拆除不装。
(3) GT40Q321---- 东芝公司出品 , 耐压 1200V, 电流容量 25 ℃ 时 42A,100 ℃ 时 23A, 内部带阻尼二极管 , 该 IGBT 可代用 SGW25N120 、 SKW25N120, 代用 SGW25N120 时请将原配套该 IGBT 的 D11 快速恢复二极管拆除不装。
(4) GT40T101---- 东芝公司出品 , 耐压 1500V, 电流容量 25 ℃ 时 80A,100 ℃ 时 40A, 内部不带阻尼二极管 , 所以应用时须配套 15A/1500V 以上的快速恢复二极管 (D11) 使用 , 该 IGBT 配套 6A/1200V 以上的快速恢复二极管 (D11) 后可代用 SGW25N120 、 SKW25N120 、 GT40Q321, 配套 15A/1500V 以上的快速恢复二极管 (D11) 后可代用 GT40T301 。
(5) GT40T301---- 东芝公司出品 , 耐压 1500V, 电流容量 25 ℃ 时 80A,100 ℃ 时 40A, 内部带阻尼二极管 , 该 IGBT 可代用 SGW25N120 、 SKW25N120 、 GT40Q321 、 GT40T101, 代用 SGW25N120 和 GT40T101 时请将原配套该 IGBT 的 D11 快速恢复二极管拆除不装。
(6) GT60M303 ---- 东芝公司出品 , 耐压 900V, 电流容量 25 ℃ 时 120A,100 ℃ 时 60A, 内部带阻尼二极管。
(7) GT40Q323---- 东芝公司出品 , 耐压 1200V, 电流容量 25 ℃ 时 40A,100 ℃ 时 20A, 内部带阻尼二极管 , 该 IGBT 可代用 SGW25N120 、 SKW25N120, 代用 SGW25N120 时请将原配套该 IGBT 的 D11 快速恢复二极管拆除不装。
(8) FGA25N120---- 美国仙童公司出品 , 耐压 1200V, 电流容量 25 ℃ 时 42A,100 ℃ 时 23A, 内部带阻尼二极管 , 该 IGBT 可代用 SGW25N120 、 SKW25N120, 代用 SGW25N120 时请将原配套该 IGBT 的 D11 快速恢复二极管拆除不装。
2.2 电路方框图

2.3 主回路原理分析

时间 t1~t2 时当开关脉冲加至 IGBTQ1 的 G 极时 , IGBTQ1 饱和导通 , 电流 i1 从电源流过 L1, 由于线圈感抗不允许电流突变 . 所以在 t1~t2 时间 i1 随线性上升 , 在 t2 时脉冲结束 , IGBTQ1 截止 , 同样由于感抗作用 ,i1 不能立即突变 0, 于是向 C3 充电 , 产生充电电流 i2, 在 t3 时间 ,C3 电荷充满 , 电流变 0, 这时 L1 的磁场能量全部转为 C3 的电场能量 , 在电容两端出现左负右正 , 幅度达到峰值电压 , 在 IGBTQ1 的 CE 极间出现的电压实际为逆程脉冲峰压 + 电源电压 , 在 t3~t4 时间 ,C3 通过 L1 放电完毕 ,i3 达到最大值 , 电容两端电压消失 , 这时电容中的电能又全部转化为 L1 中的磁能 , 因感抗作用 ,i3 不能立即突变 0, 于是 L1 两端电动势反向 , 即 L1 两端电位左正右负 , 由于 IGBT 内部阻尼管的存在 ,C3 不能继续反向充电 , 而是经过 C2 、 IGBT 阻尼管回流 , 形成电流 i4, 在 t4 时间 , 第二个脉冲开始到来 , 但这时 IGBTQ1 的 UE 为正 ,UC 为负 , 处于反偏状态 , 所以 IGBTQ1 不能导通 , 待 i4 减小到 0,L1 中的磁能放完 , 即到 t5 时 IGBTQ1 才开始第二次导通 , 产生 i5 以后又重复 i1~i4 过程 , 因此在 L1 上就产生了和开关脉冲 f(20KHz~30KHz) 相同的交流电流。 t4~t5 的 i4 是 IGBT 内部阻尼管的导通
电流 , 在高频电流一个电流周期里 ,t2~t3 的 i2 是线盘磁能对电容 C3 的充电电流 ,t3~t4 的 i3 是逆程脉冲峰压通过 L1 放电的电流 ,t4~t5 的 i4 是 L1 两端电动势反向时 , 因的存在令 C3 不能继续反向充电 , 而经过 C2 、 IGBT 阻尼管回流所形成的阻尼电流 ,IGBTQ1 的导通电流实际上是 i1 。
IGBTQ1 的 VCE 电压变化 : 在静态时 ,UC 为输入电源经过整流后的直流电源 ,t1~t2,IGBTQ1 饱和导通 ,UC 接近地电位 ,t4~t5, IGBT 阻尼管导通 ,UC 为负压 ( 电压为阻尼二极管的顺向压降 ),t2~t4, 也就是 LC 自由振荡的半个周期 ,UC 上出现峰值电压 , 在 t3 时 UC 达到最大值。
以上分析证实两个问题 : 一是在高频电流的一个周期里 , 只有 i1 是电源供给 L 的能量 , 所以 i1 的大小就决定加热功率的大小 , 同时脉冲宽度越大 ,t1~t2 的时间就越长 ,i1 就越大 , 反之亦然 , 所以要调节加热功率 , 只需要调节脉冲的宽度 ; 二是 LC 自由振荡的半周期时间是出现峰值电压的时间 , 亦是 IGBTQ1 的截止时间 , 也是开关脉冲没有到达的时间 , 这个时间关系是不能错位的 , 如峰值脉冲还没有消失 , 而开关脉冲己提前到来 , 就会出现很大的导通电流使 IGBTQ1 烧坏 , 因此必须使开关脉冲的前沿与峰值脉冲后沿相同步。
2.4 振荡电路
(1) 当 PWM 点有 Vi 输入时、 V7 OFF 时 (V7=0V), V5 等于 D6 的顺向压降 , 而当 V5
(3) V5 放电至小于 V6 时 , 又重复 (1) 形成振荡。
“ G 点输入的电压越高 , V7 处于 ON 的时间越长 , 电磁炉的加热功率越大 , 反之越小”。
2.5 IGBT 激励电路
振荡电路输出幅度约 4.1V 的脉冲信号 , 此电压不能直接控制 IGBT 的饱和导通及截止 , 所以必须通过激励电路将信号放大才行 , 该电路工作过程如下 :
(1) V8 OFF 时 (V8=0V),V8
2.6 PWM 脉宽调控电路
CPU 输出 PWM 脉冲到由 R30 、 C27 、 R31 组成的积分电路 , PWM 脉冲宽度越宽 ,C28 的电压越高 ,C29 的电压也跟着升高 , 送到振荡电路 (G 点 ) 的控制电压随着 C29 的升高而升高 , 而 G 点输入的电压越高 , V7 处于 ON 的时间越长 , 电磁炉的加热功率越大 , 反之越小。
“ CPU 通过控制 PWM 脉冲的宽与窄 , 控制送至振荡电路 G 的加热功率控制电压,控制了 IGBT 导通时间的长短 , 结果控制了加热功率的大小”。
2.7 同步电路
市电经整流器整流、滤波后的 310V 直流电,由 R15+R14 、 R16 分压产生 V3,R1+R17 、 R28 分压产生 V4, 在高频电流的一个周期里 , 在 t2~t4 时间 ( 图 1), 由于 C14 两端电压为上负下正 , 所以 V3
2.8 加热开关控制

(1) 当不加热时 ,CPU 17 脚输出低电平 ( 同时 CPU 10 脚也停止 PWM 输出 ), D7 导通 , 将 LM339 9 电压拉低 , 振荡停止 , 使 IGBT 激励电路停止输出 ,IGBT 截止 , 则加热停止。
开始加热时 , CPU 17 脚输出高电平 ,D7 截止 , 同时 CPU 10 脚开始间隔输出 PWM 试探信号 , 同时 CPU 通过分析电流检测电路和 VAC 检测电路反馈的电压信息、 VCE 检测电路反馈的电压波形变化情况 , 判断是否己放入适合的锅具 , 如果判断己放入适合的锅具 ,CPU10 脚转为输出正常的 PWM 信号 , 电磁炉进入正常加热状态 , 如果电流检测电路、 VAC 及 VCE 电路反馈的信息 , 不符合条件 ,CPU 会判定为所放入的锅具不符
(2) 或无锅 , 则继续输出 PWM 试探信号 , 同时发出指示无锅的报知信息 ( 见故障代码表 ), 如 30 秒钟内仍不符合条件 , 则关机。
2.9 VAC 检测电路

AC220V 由 D17 、 D18 整流的脉动直流电压通过 R40 限流再经过, C33 、 R39 C32 组成的π型滤波器进行滤波后的电压,经 R38 分压后的直流电压,送入 CPU 6 , 根据监测该电压的变化 ,CPU 会自动作出各种动作指令。
(1) 判别输入的电源电压是否在充许范围内 , 否则停止加热 , 并报知信息 ( 见故障代码表 ) 。
(2) 配合电流检测电路、 VCE 电路反馈的信息 , 判别是否己放入适合的锅具 , 作出相应的动作指令 ( 见加热开关控制及试探过程一节 ) 。
(3) 配合电流检测电路反馈的信息及方波电路监测的电源频率信息 , 调控 PWM 的脉宽 , 令输出功率保持稳定。
“电源输入标准 220V ± 1V 电压 , 不接线盘 (L1) 测试 CPU 第 6 脚电压 , 标准为 2.65V ± 0.06V ”。

电流互感器 CT1 二次测得的 AC 电压 , 经 D1~D4 组成的桥式整流电路整流、 R12 、 R13 分压, C11 滤波 , 所获得的直流电压送至 CPU 5 脚 , 该电压越高 , 表示电源输入的电流越大 , CPU 根据监测该电压的变化 , 自动作出各种动作指令 :
(1) 配合 VAC 检测电路、 VCE 电路反馈的信息 , 判别是否己放入适合的锅具 , 作出相应的动作指令 ( 见加热开关控制及试探过程一节 ) 。
(2) 配合 VAC 检测电路反馈的信息及方波电路监测的电源频率信息 , 调控 PWM 的脉宽 , 令输出功率保持稳定。
2.11 VCE 检测电路
将 IGBT(Q1) 集电极上的脉冲电压通过 R1+R17 、 R28 分压 R29 限流后,送至 LM339 6 脚 , 在 6 脚上获得其取样电压 , 此反影了 IGBT 的 VCE 电压变化的信息送入 LM339, LM339 根据监测该电压的变化 , 自动作出电压比较而决定是否工作。
(1) 配合 VAC 检测电路、电流检测电路反馈的信息 , 判别是否己放入适合的锅具 , 作出相应的动作指令 ( 见加热开关控制及试探过程一节 ) 。
(2) 根据 VCE 取样电压值 , 自动调整 PWM 脉宽 , 抑制 VCE 脉冲幅度不高于 1050V( 此值适用于耐压 1200V 的 IGBT, 耐压 1500V 的 IGBT 抑制值为 1300V) 。
(3) 当测得其它原因导至 VCE 脉冲高于 1150V 时 (( 此值适用于耐压 1200V 的 IGBT, 耐压 1500V 的 IGBT 此值为 1400V), LM339 立即停止工作 ( 见故障代码表 ) 。
2.12 浪涌电压监测电路
当正弦波电源电压处于上下半周时 , 由 D17 、 D18 和整流桥 DB 内部交流两输入端对地的两个二极管组成的桥式整流电路产生的脉动直流电压,当电源突然有浪涌电压输入时 , 此电压通过 R41 、 C34 耦合 , 再经过 R42 分压, R44 限流 C35 滤波后的电压,控制 Q5 的基极,基极为 高电平时 , 电压 Q5 基极 ,Q5 饱和导通 ,CPU 17 的电平通过 Q5 至地 ,PWM 停止输出,本机停止工作 ; 当 浪涌脉冲过后 , Q5 的基极为 低电平 ,Q5 截止 , CPU 17 的电平通过 Q5 至地 , CPU 再重新发出加热指令。
2.13 过零检测

当正弦波电源电压处于上下半周时 , 由 D17 、 D18 和整流桥 DB 内部交流两输入端对地的两个二极管组成的桥式整流电路产生的脉动直流电压通过 R40 限流再经过, C33 、 R39 C32 组成的π型滤波器进行滤波后的电压,经 R38 分压后的电压,在 CPU 6 则形成了与电源过零点相同步的方波信号 ,CPU 通过监测该信号的变化 , 作出相应的动作指令。
2.14 锅底温度监测电路
加热锅具底部的温度透过微晶玻璃板传至紧贴玻璃板底的负温度系数热敏电阻 , 该电阻阻值的变化间接反影了加热锅具的温度变化 ( 温度 / 阻值祥见热敏电阻温度分度表 ), 热敏电阻与 R4 分压点的电压变化其实反影了热敏电阻阻值的变化 , 即加热锅具的温度变化 , CPU 8 脚通过监测该电压的变化 , 作出相应的动作指令 :
(1) 定温功能时 , 控制加热指令 , 另被加热物体温度恒定在指定范围内。
(2) 当锅具温度高于 270 ℃ 时 , 加热立即停止 , 并报知信息 ( 见故障代码表 ) 。
(3) 当锅具空烧时 , 加热立即停止 , 并报知信息 ( 见故障代码表 ) 。
(4) 当热敏电阻开路或短路时 , 发出不启动指令 , 并报知相关的信息 ( 见故障代码表 ) 。
2.15 IGBT 温度监测电路
IGBT 产生的温度透过散热片传至紧贴其上的负温度系数热敏电阻 TH, 该电阻阻值的变化间接反影了 IGBT 的温度变化 ( 温度 / 阻值祥见热敏电阻温度分度表 ), 热敏电阻与 R8 分压点的电压变化其实反影了热敏电阻阻值的变化 , 即 IGBT 的温度变化 , CPU 通过监测该电压的变化 , 作出相应的动作指令 :
(1) IGBT 结温高于 90 ℃ 时 , 调整 PWM 的输出 , 令 IGBT 结温 ≤ 90 ℃ 。 当 IGBT 结温由于某原因 ( 例如散热系统故障 ) 而高于 95 ℃ 时 , 加热立即停止 , 并报知信息 。
(2) 当热敏电阻 TH 开路或短路时 , 发出不启动指令 , 并报知相关的信息 。
(3) 关机时如 IGBT 温度 >50 ℃ ,CPU 发出风扇继续运转指令 , 直至温度 < 50 ℃ ( 继续运转超过 30 秒钟如 温度仍 >50 ℃ , 风扇停转 ; 风扇延时运转期间 , 按 1 次关机键 , 可关闭风扇 ) 。
(4) 电磁炉刚启动时 , 当测得环境温度 <0 ℃ ,CPU 调用低温监测模式加热 1 分钟 ,30 秒钟后再转用正常监测模式 , 防止电路零件因低温偏离标准值造成电路参数改变而损坏 电磁炉。
2.16 散热系统
将 IGBT 及整流器 BG 紧贴于散热片上 , 利用风扇运转通过电磁炉进、出风口形成的气流将散热片上的热及线盘 L1 等零件工作时产生的热、加热锅具辐射进电磁炉内的热排出电磁炉外。
CPU 15 脚发出风扇运转指令时 , 15 脚输出高电平 , 电压通过 R27 送至 Q3 基极 ,Q3 饱和导通 ,VCC 电流流过风扇、 Q3 至地 , 风扇运转 ; CPU 发出风扇停转指令时 , 15 脚输出低电平 ,Q3 截止 , 风扇因没有电流流过而停转。
2.17 主电源
AC220V 50/60Hz 电源经保险丝 FUSE, 再通过由 RZ 、 C1 、共模线圈 L1 组成的滤波电路 ( 针对 EMC 传导问题而设置 , 祥见注解 ), 再通过电流互感器至桥式整流器 BG, 产生的脉动直流电压通过扼流线圈提供给主 回路使用 ;AC1 、 AC2 两端电压除送至辅助电源使用外 , 另外还通过印于 PCB 板上的保险线 P.F. 送至 D1 、 D2 整流得到脉动直流电压作检测用途。
注解 : 由于中国大陆目前并未提出电磁炉须作强制性电磁兼容 (EMC) 认证 , 基于成本原因 , 内销产品大部分没有将 CY1 、 CY2 装上 ,L1 用跳线取代 , 但基本上不影响电磁炉使用性能。
2.18 辅助电源
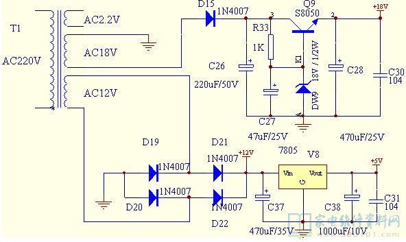
AC220V 50/60Hz 电压接入变压器初级线圈 , 次级两绕组分别产生 2.2V 、 12V 和 18V 交流电压。
12V 交流电压由 D19~D22 组成的桥式整流电路整流、 C37 滤波 , 在 C37 上获得的直流电压 VCC 除供给散热风扇使用外 , 还经由 V8 三端稳压 IC 稳压、 C38 滤波 , 产生 +5V 电压供控制电路使用。
18V 交流电压由 D15 组成的半波动整流电路整流、 C26 滤波后 , 再通过由 Q9 、 R33 、 DW9 、 C27 、 C28 组成的串联型稳压滤波电路 , 产生 +18V 电压供 IC2 和 IGBT 激励电路使用。
2.19 报警电路
电磁炉发出报知响声时 ,CPU1 脚输出幅度为 5V 、频率 4KHz 的脉冲信号电压至蜂鸣器 BZ1, 令 BZ1 发出报知响声。
网友评论