• [图文]3842电源维修方法一例

    显示器使用日久,其中的电源,行、场电路等高压、高温、大电流的地方就成了故障高发区。前几天,笔者就碰到了一个和电源有关的显示器故障。该显示器为一台网吧用的杂牌17英寸显示器,因不明原因导致电源部分发生严重烧坏,其中电源开关管K2141和脉宽调制块KA384...

       2007-08-16

  • [组图]银河ATX电源检修实例

    故障现象一:受控启动后直流电压无输出。例1:交流保险管烧黑炸裂,检测BD1至BD4四个整流二极管,辅助电源电路Q15开关三极管、ZD8稳压管,D30、D41二极管击穿短路,限流电阻R72断路。更换上述元件,启动ATX电源恢复正常。Q15的c、e极内含阻尼...

       2007-08-16

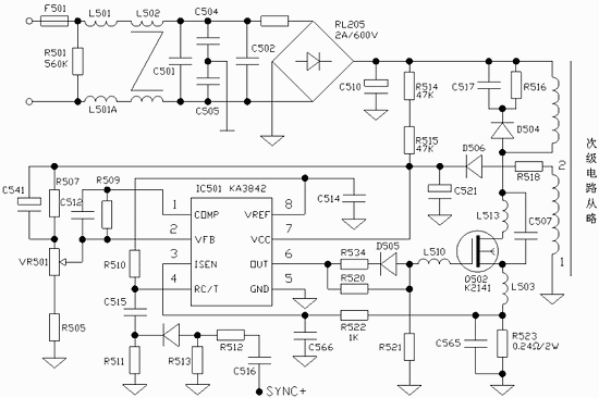
  • EMC彩显二次电源故障检修

    该彩显为了适应能在各种不同的分辨率模式下进行正常工作,特设制了二次电源,它能通过主机电脑输出的各种分辨率模式,自动稳定和调节不同模式下行输出的供电电压,从而实现了自动模式转换的功能。电路分析如下。 1.图1中的电感...

       2007-08-16

  • IBM显示器维修几例

    1IBM2248-005 IBM2248-005显示器常见的故障现象有以下几种: ①对比度不可调; ②亮度不稳; ③上下跳动; ④左右不能调节; ⑤字符不清晰; ⑥显示器开始一切正常,用一会屏幕底色变白,关掉显示器,过一会重开又正常; ⑦刚开机时一切正...

       2007-08-16

  • [图文]UPS-500M电源故障检修两例

    [例1]市电停电后无交流电压输出。  拆盖检查,12V蓄电池负极端霉断,检测蓄电池已失效。查功率输出部分,场效应功率管SUP75N06均已击穿,其限流、耦合电阻R16、R17、R18、R19、R20、R21(200Ω)已烧毁,其他无异常。用200Ω/0.5W电阻代换R16~R21,用2S...

       2007-08-16

  • 山特8242不间断电源电路原理及故障检修

    本文以山特(Santek)8242为例,结合不间断电源电路(见附图),介绍其常见故障检修思路、方法和步骤,供读者参考。 [例1]在电网供电时,按下电源开关K1,整机无+5V供电电压。  正常时,按下K1键,蓄电池E24V电压经R12、Q2 e极使12V稳压管D3击穿,Q2饱和导通,将Q...

       2007-08-16

  • 显示器常见故障维修之实战篇

    一、如何维修显示器的开关电源  如今显示器中的电源绝大部分采用的是开关型稳压电源(简称开关电源)。所谓开关电源,是指开关电源中的调整管工作在截止区和饱和区。调整管截止时,相当于机械开关的断开,调整管饱和时,相当于机械开关闭合。这种起开关作用的三极管,就叫...

       2007-08-16

  • CRT显示器故障维修四例

    故障现象1:AST(VGA)彩色CRT显示器显示垂直幅度正常,但水平幅度缩小。  故障分析与维修方法:显示的内容完整,表明场扫描电路、视频放大电路、 高压电路都基本工作正常,可能损坏的电路是行扫描电路、电源电路。检查维修方法如下  1.关机断电,静态测量...

       2007-08-16

  • 电容失效引起显示器特殊故障的处理

     故障现象:一台AOK彩色显示器,使用一段时期后出现故障。计算机开启后,显示器无显示,约5分钟后,显示器才逐渐亮起来,但屏幕右部较暗,且有水平黑线,之后缓慢转入正常状态。  故障分析与处理:由于荧光屏一半较暗,怀疑行扫描电路阻尼二极管性能不良。此显示器行...

       2007-08-16

  • 彩显故障维修三例

     故障现象一:一台CUP-5468型彩显,工作指示灯亮,荧光屏无光栅。用手背靠近荧光屏有高压静电反应,将亮度旋钮调至最大值,荧光屏出现淡红色光栅,约5分钟后光栅消失,工作指示灯亮。关机后再通电,故障重现。  故障分析与处理:显示器出现淡红色光栅,说明视放...

       2007-08-16

  • 彩显故障维修两例

      故障现象一:一台CUP-5468型彩显,工作指示灯亮,荧光屏无光栅。用手背靠近荧光屏有高压静电反应,将亮度旋钮调至最大值,荧光屏出现淡红色光栅,约5分钟后光栅消失,工作指示灯亮。关机后再通电,故障重现。  故障分析与处理:显示器出现淡红色光栅,说明视...

       2007-08-16

  • SAMPO彩显故障检修三例

    故障现象一:刚开机一切正常,过一会儿显示器无光栅、无图像,但有轻微的“吱吱”声。  故障分析检修:从故障现象看,显示器存在不稳定性故障,采用冷却法与加热法对显示器各主要电路进行检查均未发现问题,于是又进行了如下检查:  (1)检查电源输出电压(90V)是...

       2007-08-16

  • OLITI彩显行供电电路的维修

     故障现象:一台OLITI 15英寸彩色显示器,开机黑屏。  故障分析与排除:大致检查后发现,行输出管已被烧毁,拆下后发现其表面字迹模糊难辨。将万用表的红表笔接地,测量电源输出各端的电阻,未发现明显短路现象,各整流二极管亦未被击穿或断开,因此可以对电源进...

       2007-08-16

  • 让你的显示器亮起来——“启动黑屏”的故障检修

     “启动黑屏”是较常见的故障,大多是由于接触不良或硬件损坏造成的,可采用“最小系统法”并结合替换法检查维修。  新装机或更换硬件不当较容易发生黑屏,如果故障是更换硬件后产生的,请检查是否是由于下述原因造成:   .硬盘或光驱数据线接反;  .系统检测CP...

       2007-08-16

  • 三星500MP显示器故障维修实例

     故障现象一:开机后,绿色电源指示灯亮,无光栅。  分析与维修:该故障的起因较复杂,通常有以下几种情况:  1.行扫描电路是否正常。电源指示灯亮,说明直流输出正常。应重点检查行扫描电路。检查发现显像管灯丝无亮点(微暗红色),说明行扫描电路未工作(行扫描电...

       2007-08-16

  • 显示器维修全攻略

    显示器维修全攻略之维修基础 显示器维修是众多电脑DIY的弱项。平时,如果是系统崩溃了,或者说到超频等等,许多DIY都能口若悬河的说出许多道道来。但一遇到显示器出问题了,大家就会觉得束手无策了。再加上许多的电脑报刊上,谈...

       2007-08-16

  • 显示器电路的组成

    这一章的主要内容是介绍显像管的构造,掌握这部分内容有助于我们理解显示器电路的 工作原理,因为显示器电路的作用就是接受计算机显示卡送来的同步信号和视频信号,经过, 处理后控制显像管和偏转系统把视频信号所代表的图像信息显示出来。图卜43是VGA或 SVGA显示器的一般构成框图,在这里把各电路的...

       2007-08-16

  • 显示器(CRT)的主要电路简介

    阴极射线管(CRT)诞生已有100多年了。几十年来CRT显示器不断发展、不断完善,其出色的显示性能在市场上久盛不衰,一直占据着全球微机显示器的主要市场。 在计算机显示系统的发展历程中,显示器从最初的MDA经历了CGA,EGA,VGA,SVGA等工作标准的变迁,从而使显示器的内部电路从以前的...

       2007-08-16

  • 显示器维修实例(二)

    11、联想LXH-GJ769U型机故障一例联想LXH-GJ769U型机故障现象:开机正常,亮度过亮失控且有回扫线,有图像淡,对比度控制正常。检查过程:测视放供电电压80V, 后查视放三个管子集电极电压为72V,G1电压2V左右。行输出变压器供给G1的整流电压为-200V,在去视放尾板的一个...

       2007-08-16

  • 显示器维修实例(一)

    1、Acer7154S黑屏开机约十分钟,一会有图像一会黑屏,随时间增长黑屏时间越长,最后完全黑屏。DOS下黑屏少一些。分辨率越高,故障出现时间越快。且黑屏时面板上三个菜单选择按键都失效。故障时测CPUIC850(AP3509M)⑤脚为4.7V(正常为0V),断开与⑤...

       2007-08-16