• KTC14寸彩显无光,行管短路

    把行管拆下后接假负载,行供电电压60V正常,换行管后试机正常。使用几日后再次损坏,查行管已短路。扩大检查范围,发现行管B极耦合电容容量减退100UF/50V现只有20UF,行推动变压器供电脚滤波电容100UF/50V容量全无,(此二电容均靠近散热片)将...

       2007-08-15

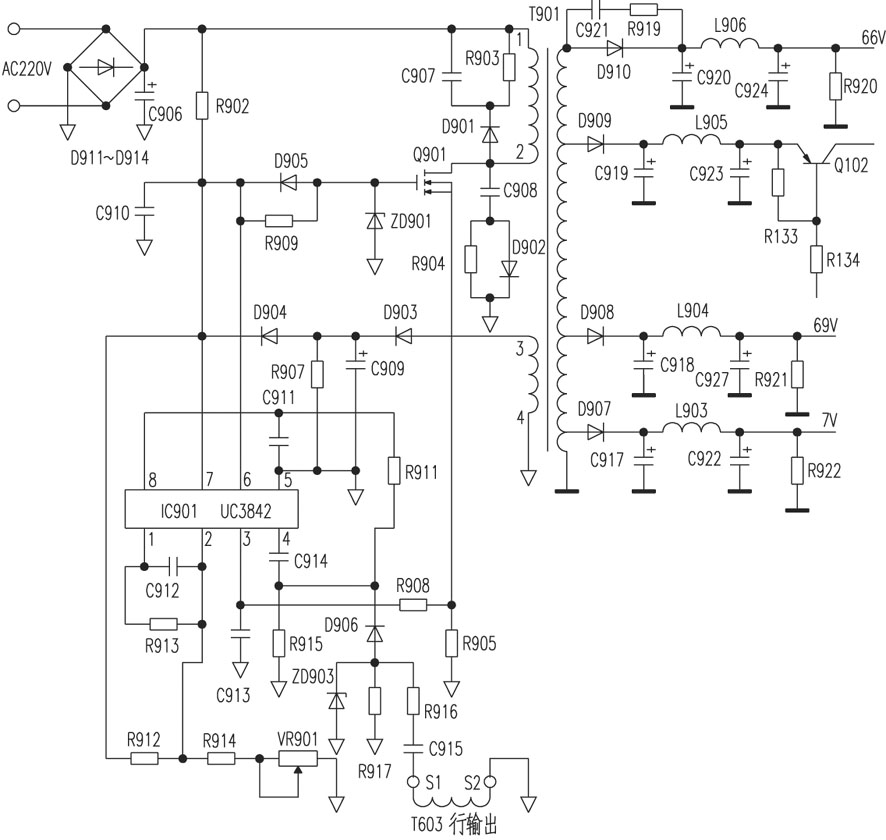
  • 长城1453C彩显开机无光栅,指示灯不亮。

    该机电源采用常见的UC3842他激式开关电源电路,电源部分电路图见附图所示。  断电检查发现:场效应开关管Q901(2SK727)已击穿短路,R905 0.68Ω已烧断开路,将R905换新,更换场效应管后测D910输出的66V电压正常,故障排除。   ...

       2007-08-15

  • 金长城GW-1537I冷开机黑屏,过将近一小时关电源再开才有显示。

    打开电源并输入信号,但屏幕一直漆黑一片。指示灯亮,按光栅调整键相应指示灯也亮,说明电源及CPU工作应该是正常的。应先检查亮度控制电路。检查显像管G1极电路,发现亮度控制管Q705[B649A]B极焊点有黑裂纹并已松动,焊好故障排除。Q705的B极焊点出...

       2007-08-15

  • 清华同方15YA彩显三无,指示灯不亮

    检查保险管炸黑。分析可能是长时间通电,导致消磁电阻不良,短路,更换消磁电阻和保险管,故障解决。...

       2007-08-15

  • ProviewND—848F彩显,联机加电无任何显示,但电源指示灯随

    初步怀疑行管击穿短路。经查行管Q606(C5068)完好。接假负载加电测电源各组输出正常,说明故障还在行扫描电路部分,在路检测行扫描电路部分元器件未发现问题。断开行激励级,恢复行负载供电,加电后电源指示灯不闪烁,测行管C极电压为105V,说明行负载不存...

       2007-08-15

  • WESCOMC1526数控彩显,联机加电,发现行幅过大,调整行相位后

    检查行电路,发现Q401的C脚似乎有虚焊,补焊后故障依旧。检查Q401良好,测量IC401的1脚输出为0~0.6V,更换LM358后无效。更换L401后故障排除,此时测IC401的1脚输出为7.1V~8.7V。...

       2007-08-15

  • SUNRISCAM—1448彩显,开机亮度异常,亮度电位器即使调到最

    检查行输出变压器上的SCREEN电位器无松动,测得电源供电为89.6V,正常,尾板G2电压为250V,也正常,这说明不是逆程电容C611容量减少导致高压升高引起的故障,此时可确定故障在亮度控制电路部分。将亮度调到最小,测尾板上G1电压为—19V,此值比...

       2007-08-15

  • 三星牌彩色显示器,开机一小时后机内突然冒烟。

    打开机壳检查,观察到电源滤波电容器C1严重变形爆裂(此部分局部电路见附图)。换同型号电容器后试机,输入电压为300V正常,测电容器C1两端电压为150V,40分钟后电容器C1又被击穿。再换同型号电容器,开机后仔细监测电容器C1两端电压发现:电容器C1两...

       2007-08-15

  • 高仕达CW-500型彩色显示器光栅正常,但无字符显示。

    开机检测三只视频输出管Q803、Q806、Q809的c极电压,分别为96V、105V、105V,其中只有Q803c极电压略为偏低。根据经验判断,故障部位应在视频解码电路。当测试IC701 LM1203时,{16}、{20}、{25}脚(三基色输出)的电...

       2007-08-15

  • GW300型彩显图像上下滚动,调节场同步旋钮仍无法同步。

    经清洗电位器R440(20kΩ)后能找到同步点,但锁不住,图像仍上下漂移。由于主机彩显卡送来的场同步信号是经异或门电路IC202将不同显示模式下不同极性的场同步信号进行变换,使之成为IC401(HA11414)所需要的正极性场同步信号从{8}脚输出加到...

       2007-08-15

  • TM—5158彩显,开机字符呈黄色。

    由三基色原理可知,字符呈现黄色,是缺少蓝色,这是由蓝枪截止或蓝枪激励不足造成的,应检查蓝色视频通道。先检查15芯电缆插头的插针完好。加测量显像管尾板上三枪电压,BK电压为109V,RK和GK约为65V。由于蓝枪阴极电压太高,使得阴极处于截止状态,不能发...

       2007-08-15

  • ADVANCE-14V2彩显一开机便“吱吱”响,但光栅、图像尚正常,

    “吱吱”声产生的范围主要在电源部分和行电路部分,故障原因主要有电源激励不足或有自激现象;行激励不足;行振铃;行输出变压器不良等。  首先确定故障在电源部分还是在行电路部分。因该电源是自激式电源,可独立工作,断开主电源输出线圈L503(切断行输出电源,使...

       2007-08-15

  • sea-star显示器,指示灯间歇闪亮,无光栅。

    打开后盖,先测各路工作电压:12V在1.3~4.1V之间跳变;6.3V在0~2V之间跳变;20V在6.5~9.2V之间跳变;90V在0.9~2.2V之间跳变。根据所测结果分析,估计是某一路负载过流所致。因为这类彩显过流保护后不能“自锁”,处在“开机——...

       2007-08-15

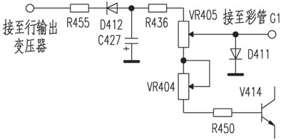
  • ASA-9356型微机显示器,在使用中发生“亮度渐暗至无光”的故障。

    根据故障现象,怀疑是亮度控制电路某元件热稳定性差或漏电所致。该机的亮度控制电路如附图所示。  卸下显示器机箱,开启微机电源,亮度正常时,测C427两端电压为-130V,屏幕变暗后,测得该处电压为-65V。根据电路情况,怀疑C427(22μF/160V)有漏电情况。关闭电源,焊下该元件,用万...

       2007-08-15

  • ADVANCE-14V2彩显屏幕上有粗细均匀的布满全屏的数十道横线,

    同样先断开L503在C520的两端接入40W的负载。“吱吱”声依旧。判定故障在电源部分。试调整RP501,主电源电压能在90V~100V之间变化,说明反馈、稳压等电路均正常。重点检查电源是否有自激、振铃故障。检测消振及相关电路C508、R503、VD5...

       2007-08-15

  • LEC1428彩显行不同步。

    该机采用WT8043N201作频率/同步转换,KA2138作行/场振荡、AFC、行推动等,试微调KA2138{8}脚外围的行同步电位器VR601,瞬间可以同步。由此判断故障是没有行同步信号输入。从显卡来的行信号,进入WT8043的{3}脚,经转换后从{...

       2007-08-15

  • SR36mm彩显无显示,指示灯不亮

    初步怀疑是电源部分故障。测300V滤波电容C804两端电压正常,关机有放电现象,说明启动电路基本正常。开机测电源振荡IC801{7}脚电源端只有1V左右,关机测{7}脚焊盘对地电阻只有几十Ω,有短路现象,悬空KA3842{7}脚,但该焊点仍短路,当悬开...

       2007-08-15

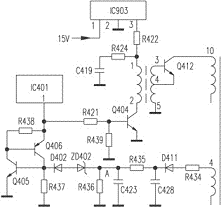
  • CASPER牌TM-5158型彩显电源指示(绿)灯亮,无光栅。

    打开机壳,通电检测。主电源D910输出端电压为90V,D911输出端电压为22V,D912输出端电压为15V,D914输出端电压为75V,D909输出端电压为8V,均属正常。检测行管Q412 c极电压为90V,b极电压为0V,说明行输出电路不工作。再测...

       2007-08-15

  • COMPAQ460-P VGA多频显示器单机加电时显像管没有高压静电

    该机除亮度(BRT)、对比度(CONT)采用面板电位器调整外,其余各参数均采用CPU数控方式调整。该显示器的显著特点就是,单机加电时显示器没有高压,只有当主机开机后同步信号到来时,CPU控制板送来5V信号,行推动管才工作,显像管才有高压,因此在维修该型...

       2007-08-15

  • LEC1428彩显行有时同步,有时不同步。

    试对面板上行中心和行幅进行调节,均会影响到同步和色偏。  从现象分析主要是有关同步的电路不稳定。测WT8043各脚电压和正常时一样,KA2138各脚电压也和正常差不多。初判为同步信号有畸变或行AFC性能不好。查KA2138外围{5}脚行振电容;{6}、...

       2007-08-15