• 美格DX715T型彩显无光栅,绿色指示灯常亮。

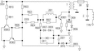
    该机型为高分辨率多频彩显,行扫描输出电路和高压产生电路各使用不同的开关管,这两部分电路的工作电源均是从一次开关稳压电源的185V分别经Q101和Q503降压后获得的。实绘部分电路如图所示。开机测得Q101和Q503两管D极185V正常,但Q503 S极...

       2007-08-15

  • IBM2248-005彩显开机电源指示灯闪烁,无光栅。

    电源指示灯闪烁有两种情况,一种是电源本身有问题,不能起振;另一种是负载短路,使之处于保护状态,其电路如图。检修:首先检查电源部分,各元件正常。再查负载(主要是行输出)。查行管Q405,发现行管击穿,用C4...

       2007-08-15

  • GW300型彩显光栅行扫描线很稀且特别粗。

    有光栅说明显示器的电源、行扫描电路和显像管电路以及视放电路都是正常的,故障应在场扫描电路。测V402和V401(D2344),其中V402的基极电压0.61V,集电极25.2V基本正常,但V401的集电极...

       2007-08-15

  • CST CL-1448型彩色显示器开机电源指示灯不亮,屏幕无光栅。

    检查发现交流输入保险管粉碎性烧断,分析电路有短路元器件。经查为行管击穿,同时开关电源部分场效应管Q801(2SK1794)也被击穿。检查UC3842的⑦脚供电电路(见附图),测⑦脚对地电阻为30kΩ,明显偏低。⑦脚的...

       2007-08-15

  • IBM 43cm彩显呈垂直亮线

    测Q412 c极无电压,查得F401保险断,用相应保险丝换之,试机十多分钟再次烧断,又查得C432过热,分析为过热后漏电大,更换相应电容,试机故障排除。...

       2007-08-15

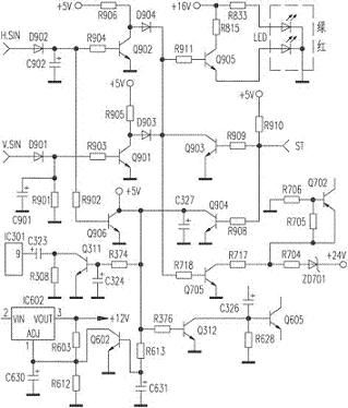
  • EMC1438彩显屏幕呈黑色、电源指示灯为橙色。

    分析显示器出现黑屏,且指示灯为橙色,为无行、场同步信号故障。检查主机与显示器连接正常。用万用表测ST端对地阻值为零(正常)。用示波器测显示器输入端的行、场同步信号正常,说明行、场同步信号已输至显示器。在路测Q901、Q902和Q903各极电压...

       2007-08-15

  • 长城G2123型机,图像正常,无伴音。

    把伴音制式开关从“中国”拨到“香港”位置,有沙沙声,说明伴音功放及伴音通道工作基本正常。分析可能是伴音中频频率偏移所致。调伴音中周磁心不起作用,估计是伴音中周内部的谐振电容氧化失效,使谐振频率偏移太多。试用39pF电容并在伴音中周的谐振电容上,并微调中...

       2007-08-15

  • CTX36cm彩显光栅呈水平亮线

    打开机盖用螺丝刀碰场振荡集成块LA7850的振荡输出{16}脚,亮线幅度有所增大,说明场功放LA7837及场输出无故障。从而判断出是LA7850相关振荡电路已停振。检查相关的电容、电阻未见有损坏,换一块LA7850,故障依旧。由于没有该显示器的电路资料,干脆自制一块...

       2007-08-15

  • DL-1455M彩显无光栅

    开盖检查行管已击穿,测量三个电极间电阻均为零。为检验开关电源是否受损,拆下已坏行管,在主电源(+90V)与地之间接一只220V/100W灯泡,开机灯泡发亮,电压稳定,表明开关电源正常。于是换上一只耐压为1100V的新行管(原管型号为BU27...

       2007-08-15

  • EMC1438彩显屏幕呈黑屏,电源指示灯LED为绿色。

    当主机与显示器相接,LED为绿色时,则大致说明行、场同步信号均具备;ST接地正常。显示器应正常工作。此时出现黑屏,在路检查Q906、Q904、C327和R907均正常;在路检查Q705、Q312和Q311均处于正常的截止状态;再测Q702也处于正常的导...

       2007-08-15

  • 长城G2123型机,图像正常,伴音音量小,左声道有声,右声道无声。

    此机有双声道功能,左、右声道采用两块伴音功放块TDA1013。经检查,右声道供电电阻已烧断,右声道功放TDA1013鼓包。更换功放块及供电电阻,故障排除。...

       2007-08-15

  • 三星LX-700彩显开机全无反应

    保险管F101正常,测主开关电源输出端电压为0,说明是开关电源没有启动。通电瞬间测电源厚膜集成电路IC101(KA29100){3}脚没有启动电压。该机采用阻容启动方式,于是瞬间短接启动电容C103两端,结果开关电源工作正常,说明C103失效或开路,用...

       2007-08-15

  • IBM彩显无光栅

    首先检查电源电路。用万用表测量桥式整流直流输出端有300V电压,正常;测量电源开关管Q801的集电极无电压,断电测开关变压器T801的引脚之间的电阻很大,故怀疑开关变压器坏,随后拆下开关变压器,测量引脚之间的电阻为无穷大,判定开关变压器已坏。  根据实...

       2007-08-15

  • IBM彩显开机后无光栅,指示灯也不亮,开机瞬间有“吱”声

    根据故障现象,可以判定故障在电源或扫描电路中。先检查扫描电路未见异常。接上假负载后,加电瞬间测量开关电源输出电压由32V变为0V,而整流滤波后的300V电压正常,这说明开关电源振荡电路未起振。  检查BG801、开关变压器、C809、R803~R809...

       2007-08-15

  • 三星LX-700彩显荧光屏四周有色斑。

    该现象为显像管被磁化或消磁电路异常,通电5分钟后关机,用手摸消磁电阻TH101表面没有温度,说明消磁电路未工作,用27Ω的三端消磁电阻更换后,故障排除。...

       2007-08-15

  • Asahi 35cm彩显无光栅

    查得行管短路。断开行管,挂假负载检查主电源电压高达160V,查得Q810(2SB649,180V/1.5A)击穿,用一只2SB546(200V/2A)代换,继续挂假负载检查主电源,电压为130V。这时行频为31.5kHz,主电源为100V左右,只有当行...

       2007-08-15

  • Model CVP-5468型彩显开机后指示灯不亮,无光栅

    测量行输出管的集电极电压UC为0(正常值为90V左右),主电源+B也为0;IC101{6}脚为2V,{2}脚为4V,{7}脚为10V,其余均无电压,场效应开关管VT101栅极也无电压。估计是开关电源未启动。  检查发现启动电阻R104 820kΩ 1/2...

       2007-08-15

  • COMPAQ彩显开机无光栅,有轻微“嗒嗒”响声

    经检查电源部分正常,行输出电路的行输出管Q501(C5149)已经击穿,造成电源保护电路工作,从而发出“嗒嗒”的响声。更换Q501后,故障排除。...

       2007-08-15

  • WESCOM彩显开机光栅成比例缩小

    光栅缩小原因:一是电源供电不正常,造成扫描电路供电不正常;二是行扫描电路有问题 ,如偏转线圈的锯齿波电流不正常。检查电源输出电压,其中5V、18V、12V输出正常,而90V电压偏低,检查发现C916漏电严重。更换C916后故障排除。 ...

       2007-08-15