
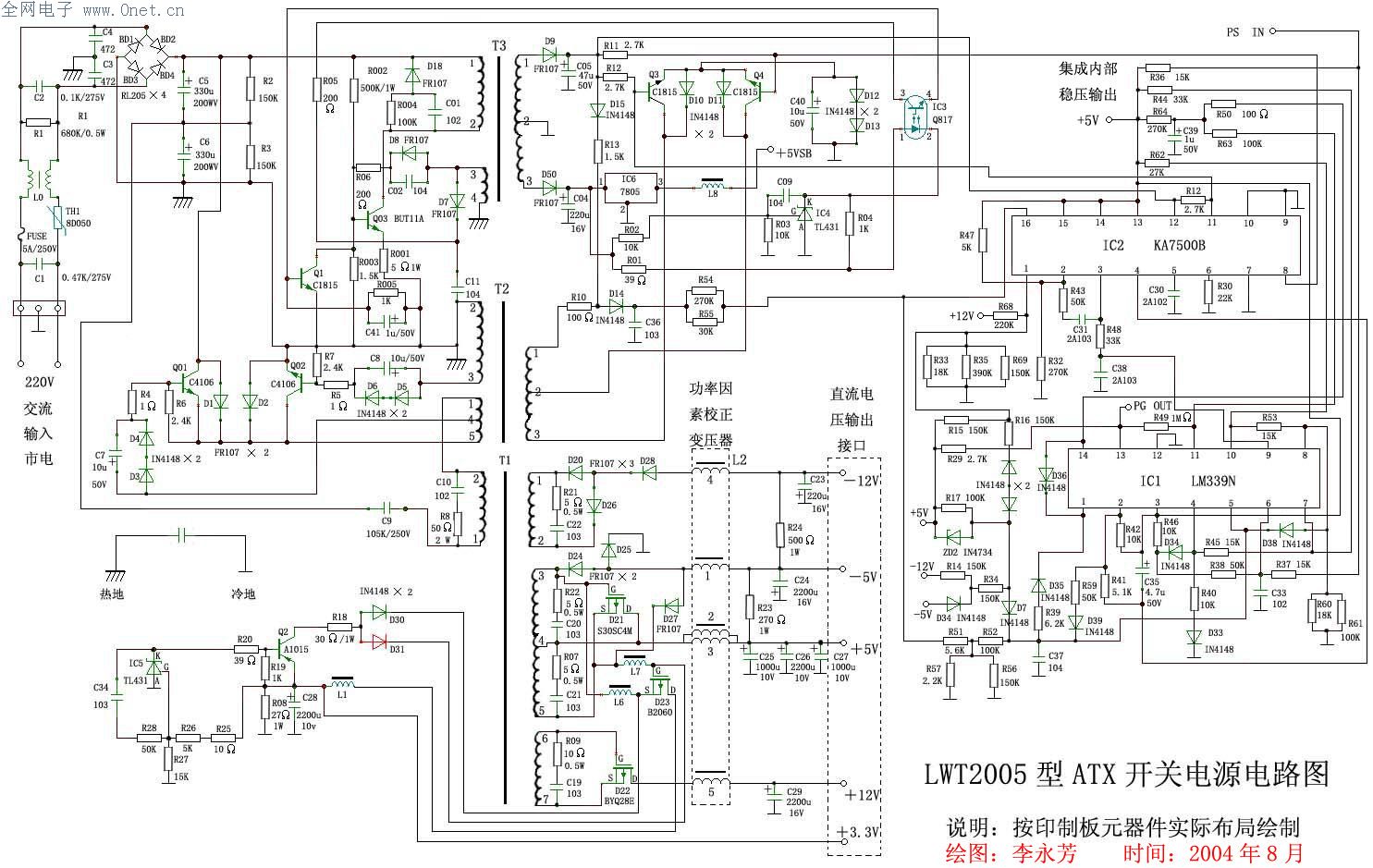
随着电脑的逐渐普及和深入到家庭,显示器已经成为维修界的一个亮点,ATX开关电源又将成为维修界的一个新的亮点。本文以市面上最常见的LWT2005型开关电源供应器为例,详细讲解最新ATX开关电源的工作原理和检修方法,对其它型号的开关电源供应器,也借此起到一个抛砖引玉的作用。 一、 概述 ATX开关电源的主要功能是向计算机系统提供所需的直流电源。一般计算机电源所采用的都是双管半桥式无工频变压器的脉宽调制变换型稳压电源。它将市电整流成直流后,通过变换型振荡器变成频率较高的矩形或近似正弦波电压,再经过高频整流滤波变成低压直流电压的目的。其外观图和内部结构实物图见图1和图2所示。 ATX开关电源的功率一般为250W~300W,通过高频滤波电路共输出六组直流电压:+5V(25A)、—5V(0.5A)、+12V(10A)、—12V(1A)、+3.3V(14A)、+5VSB(0.8A)。为防止负载过流或过压损坏电源,在交流市电输入端设有保险丝,在直流输出端设有过载保护电路。 二、工作原理 ATX开关电源,电路按其组成功能分为:输入整流滤波电路、高压反峰吸收电路、辅助电源电路、脉宽调制控制电路、PS信号和PG信号产生电路、主电源电路及多路直流稳压输出电路、自动稳压稳流与保护控制电路。参照实物绘出整机电路图,如图3所示。 1、输入整流滤波电路 只要有交流电AC220V输入,ATX开关电源无论是否开启,其辅助电源就会一直工作,直接为开关电源控制电路提供工作电压。如图4所示,交流电AC220V经过保险管FUSE、电源互感滤波器L0,经BD1—BD4整流、C5和C6滤波,输出300V左右直流脉动电压。C1为尖峰吸收电容,防止交流电突变瞬间对电路造成不良影响。TH1为负温度系数热敏电阻,起过流保护和防雷击的作用。L0、R1和C2组成Π型滤波器,滤除市电电网中的高频干扰。C3和C4为高频辐射吸收电容,防止交流电窜入后级直流电路造成高频辐射干扰。R2和R3为隔离平衡电阻,在电路中对C5和C6起平均分配电压作用,且在关机后,与地形成回路,快速泄放C5、C6上储存的电荷,从而避免电击。 2、高压尖峰吸收电路 如图5所示,D18、R004和C01组成高压尖峰吸收电路。当开关管Q03截止后,T3将产生一个很大的反极性尖峰电压,其峰值幅度超过Q03的C极电压很多倍,此尖峰电压的功率经D18储存于C01中,然后在电阻R004上消耗掉,从而降低了Q03的C极尖峰电压,使Q03免遭损坏。 3、辅助电源电路 如图6所示,整流器输出的+300V左右直流脉动电压,一路经T3开关变压器的初级①~②绕组送往辅助电源开关管Q03的c极,另一路经启动电阻R002给Q03的b极提供正向偏置电压和启动电流,使Q03开始导通。Ic流经T3初级①~②绕组,使T3③~④反馈绕组产生感应电动势(上正下负),通过正反馈支路C02、D8、R06送往Q03的b极,使Q03迅速饱和导通,Q03上的Ic电流增至最大,即电流变化率为零,此时D7导通,通过电阻R05送出一个比较电压至IC3(光电耦合器Q817)的③脚,同时T3次级绕组产生的感应电动势经D50、C04整流滤波后,一路经R01限流后送至IC3的①脚,另一路经R02送至IC4(精密稳压电路TL431),由于Q03饱和导通时次级绕组产生的感应电动势比较平滑、稳定,经IC4的K端输出至IC3的②脚电压变化率几乎为零,使IC3内发光二极管流过的电流几乎为零,此时光敏三极管截止,从而导致Q1截止。反馈电流通过R06、R003、Q03的b、e极等效电阻对电容C02充电,随着C02充电电压增加,流经Q03的b极电流逐渐减小,使③~④反馈绕组上的感应电动势开始下降,最终使T3③~④反馈绕组感应电动势反相(上负下正),并与C02电压叠加后送往Q03的b极,使b极电位变负,此时开关管Q03因b极无启动电流而迅速截止。 开关管Q03截止时,T3③~④反馈绕组、D7、R01、R02、R03、R04、R05、C09、IC3、IC4组成再起振支路。当Q03导通的过程中,T3初级绕组将磁能转化为电能为电路中各元器件提供电压,同时T3反馈绕组的④端感应出负电压,D7导通、Q1截止;当Q03截止后,T3反馈绕组的④端感应出正电压,D7截止,T3次级绕组两个输出端的感应电动势为正,T3储存的磁能转化为电能经D50、C04整流滤波后为IC4提供一个变化的电压,使IC3的①、②脚导通,IC3内发光二极管流过的电流增大,使光敏三极管发光,从而使Q1导通,给开关管Q03的b极提供启动电流,使开关管Q03由截止转为导通。同时,正反馈支路C02的充电电压经T3反馈绕组、R003、Q03的be极等效电阻、R06形成放电回路。随着C41充电电流逐渐减小,开关管Q03的Ub电位上升,当Ub电位增加到Q03的be极的开启电压时,Q03再次导通,又进入下一个周期的振荡。如此循环往复,构成一个自激多谐振荡器。 Q03饱和期间,T3次级绕组输出端的感应电动势为负,整流二级管D9和D50截止,流经初级绕组的导通电流以磁能的形式储存在辅助电源变压器T3中。当Q03由饱和转向截止时,次级绕组两个输出端的感应电动势为正,T3储存的磁能转化为电能经D9、D50整流输出。其中D50整流输出电压经三端稳压器7805稳压,再经电感L7滤波后输出+5VSB。若该电压丢失,主板就不会自动唤醒ATX电源工作。D9整流输出电压供给IC2(脉宽调制集成电路KA7500B)的12脚(电源输入端),经IC2内部稳压,从第14脚输出稳压+5V,提供ATX开关电源控制电路中相关元器件的工作电压。 T2为主电源激励变压器,当副电源开关管Q03导通时,Ic流经T3初级①~②绕组,使T3③~④反馈绕组产生感应电动势(上正下负),并作用于T2初级②~③绕组,产生感应电动势(上负下正),经D5、D6、C8、R5给Q02的b极提供启动电流,使主电源开关管Q02导通,在回路中产生电流,保证了整个电路的正常工作;同时,在T2初级①~④反馈绕组产生感应电动势(上正下负),D3、D4截止,主电源开关管Q01处于截止状态。在电源开关管Q03截止期间,工作原理与上述过程相反,即Q02截止,Q01工作。其中,D1、D2为续流二极管,在开关管Q01和Q02处于截止和导通期间能提供持续的电流。这样就形成了主开关电源它激式多谐振电路,保证了T2初级绕组电路部分得以正常工作,从而在T2次级绕组上产生感应电动势送至推动三极管Q3、Q4的c极,保证整个激励电路能持续稳定地工作,同时,又通过T2初级绕组反作用于T1主开关电源变压器,使主电源电路开始工作,为负载提供+3.3V、±5V、±12V工作电压。 4、PS信号和PG信号产生电路以及脉宽调制控制电路 如图7所示,微机通电后,由主板送来的PS信号控制IC2的④脚(脉宽调制控制端)电压。待机时,主板启动控制电路的电子开关断开,PS信号输出高电平3.6V,经R37到达IC1(电压比较器LM339N)的⑥脚(启动端),由内部经IC1的①脚输出低电平,使D35、D36截止;同时,IC1的②脚一路经R42送出一个比较电压对C35进行充电,另一路经R41送出一个比较电压给IC2的④脚,IC2的④脚电压由零电位开始逐渐上升,当上升的电压超过3V时,关闭IC2⑧、11脚的调制脉宽电压输出,使T2推动变压器、T1主电源开关变压器停振,从而停止提供+3.3V、±5V、±12V等各路输出电压,电源处于待机状态。受控启动后,PS信号由主板启动控制电路的电子开关接地,IC1的⑥脚为低电平(0V),IC2的④脚变为低电平(0V),此时允许⑧、11脚输出脉宽调制信号。IC2的13脚(输出方式控制端)接稳压+5V (由IC2内部14脚稳压输出+5V电压),脉宽调制器为并联推挽式输出,⑧、11脚输出相位差180度的脉宽调制信号,输出频率为IC2的⑤、⑥脚外接定时阻容元件R30、C30的振荡频率的一半,控制推动三极管Q3、Q4的c极相连接的T2次级绕组的激励振荡。T2初级它激振荡产生的感应电动势作用于T1主电源开关变压器的初级绕组,从T1次级绕组的感应电动势整流输出+3.3V、±5V、±12V等各路输出电压。 D12、D13以及C40用于抬高推动管Q3、Q4的e极电平,使Q3、