概述:LT5579采用5mmx5mmQFN24封装。

一、LT5579功能和特点:

      高输出IP3:+27.3dBm(在2.14GHz)

      低噪声层:-158dBm/Hz(POUT=-5dBm)

      高转换增益:2.6dB(在2.14GHz)

      宽频率范围:1.5GHz至3.8GHz

      低LO泄漏

      单端RF和LO

      低LO驱动电平:-1dBm

      单3.3V电源


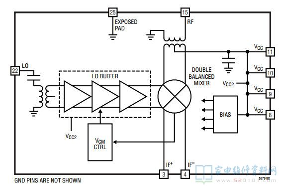
二、LT5579引脚功能


三、LT5579内部方框图


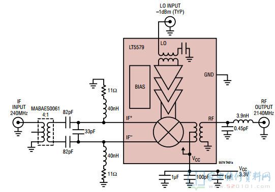
四、LT5579典型应用电路