概述:LT1725采用16脚的SSOP型封装,提供出色的交流和直流稳压。它也具备从50-275 kHz的恒定转变频率,频率的大小能很容易地通过外部电容器来设定。能驱动外部的N沟道场效应管,还有欠压封锁、软启动和负载补偿等功能。
一、LT1725引脚功能
二、LT1725内部方框图
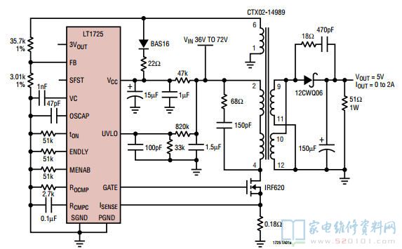
三、LT1725典型应用电路
四、LT1725电气参数
概述:LT1725采用16脚的SSOP型封装,提供出色的交流和直流稳压。它也具备从50-275 kHz的恒定转变频率,频率的大小能很容易地通过外部电容器来设定。能驱动外部的N沟道场效应管,还有欠压封锁、软启动和负载补偿等功能。
一、LT1725引脚功能
二、LT1725内部方框图
三、LT1725典型应用电路
四、LT1725电气参数
网友评论