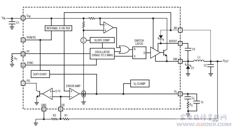
概述:LT1913采用小型10引脚耐热增强型3mm×3mmDFN封装。
一、LT1913功能和特点:
宽输入范围:3.6V至25V
3.5A最大输出电流
可调开关频率:200kHz至2.4MHz
低停机电流:IQ<1μA
集成升压二极管
可同步至250kHz至2MHz
电源良好标记
饱和开关设计:95mΩ导通电阻
0.790V反馈基准电压
输出电压:0.79V至25V
热保护
软启动功能
概述:LT1913采用小型10引脚耐热增强型3mm×3mmDFN封装。
一、LT1913功能和特点:
宽输入范围:3.6V至25V
3.5A最大输出电流
可调开关频率:200kHz至2.4MHz
低停机电流:IQ<1μA
集成升压二极管
可同步至250kHz至2MHz
电源良好标记
饱和开关设计:95mΩ导通电阻
0.790V反馈基准电压
输出电压:0.79V至25V
热保护
软启动功能
网友评论